|
Stud.IP
3.1 Revision 48552
|


Public Member Functions | |
| SemBrowse ($sem_browse_data_init=array()) | |
| show_class () | |
| get_sem_class () | |
| get_sem_range ($item_id, $with_kids) | |
| get_sem_range_tree ($item_id, $with_kids) | |
| print_qs () | |
| print_xts () | |
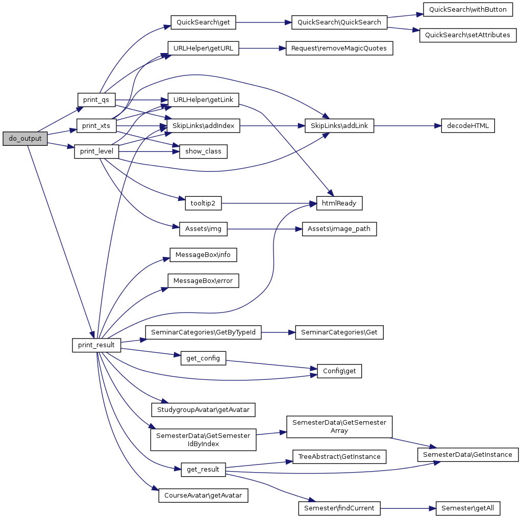
| do_output () | |
| print_level () | |
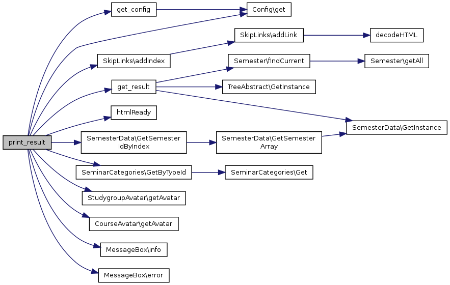
| print_result () | |
| create_result_xls ($headline= '') | |
| get_result () | |
Data Fields | |
| $sem_browse_data | |
| $persistent_fields = array("level","cmd","start_item_id","show_class","group_by","search_result","default_sem","sem_status","show_entries","sset") | |
| $search_obj | |
| $sem_tree | |
| $range_tree | |
| $show_result | |
| $sem_number | |
| $group_by_fields = array() | |
| $target_url | |
| $target_id | |
| create_result_xls | ( | $headline = '' | ) |

| do_output | ( | ) |

| get_result | ( | ) |


| get_sem_class | ( | ) |


| get_sem_range | ( | $item_id, | |
| $with_kids | |||
| ) |


| get_sem_range_tree | ( | $item_id, | |
| $with_kids | |||
| ) |


| print_level | ( | ) |


| print_qs | ( | ) |


| print_result | ( | ) |
Reimplemented in ExternSemBrowseTable.


| print_xts | ( | ) |


| SemBrowse | ( | $sem_browse_data_init = array() | ) |

| show_class | ( | ) |

| $group_by_fields = array() |
| $persistent_fields = array("level","cmd","start_item_id","show_class","group_by","search_result","default_sem","sem_status","show_entries","sset") |
| $range_tree |
| $search_obj |
| $sem_tree |
| $show_result |