|
Stud.IP
3.1 Revision 48552
|


Public Member Functions | |
| before_filter (&$action, &$args) | |
| show_action ($id=null) | |
| edit_action ($id=null) | |
Public Member Functions inherited from AuthenticatedController | |
| after_filter ($action, $args) | |
Public Member Functions inherited from StudipController | |
| validate_args (&$args, $types=NULL) | |
| url_for ($to= '') | |
| link_for ($to= '') | |
| rescue ($exception) | |
| setInfoBoxImage ($image) | |
| addToInfobox ($category, $text, $icon= 'blank.gif') | |
| render_json ($data) | |
| relay ($to_uri) | |
| perform_relayed ($unconsumed) | |
| render_template_as_string ($template, $layout=null) | |
Additional Inherited Members | |
Protected Member Functions inherited from StudipController | |
| populateInfobox () | |
Protected Attributes inherited from AuthenticatedController | |
| $allow_nobody = false | |
| before_filter | ( | & | $action, |
| & | $args | ||
| ) |
Before filter, set up the page by initializing the session and checking all conditions.
| String | $action | Name of the action to be invoked |
| Array | $args | Arguments to be passed to the action method |
Reimplemented from AuthenticatedController.

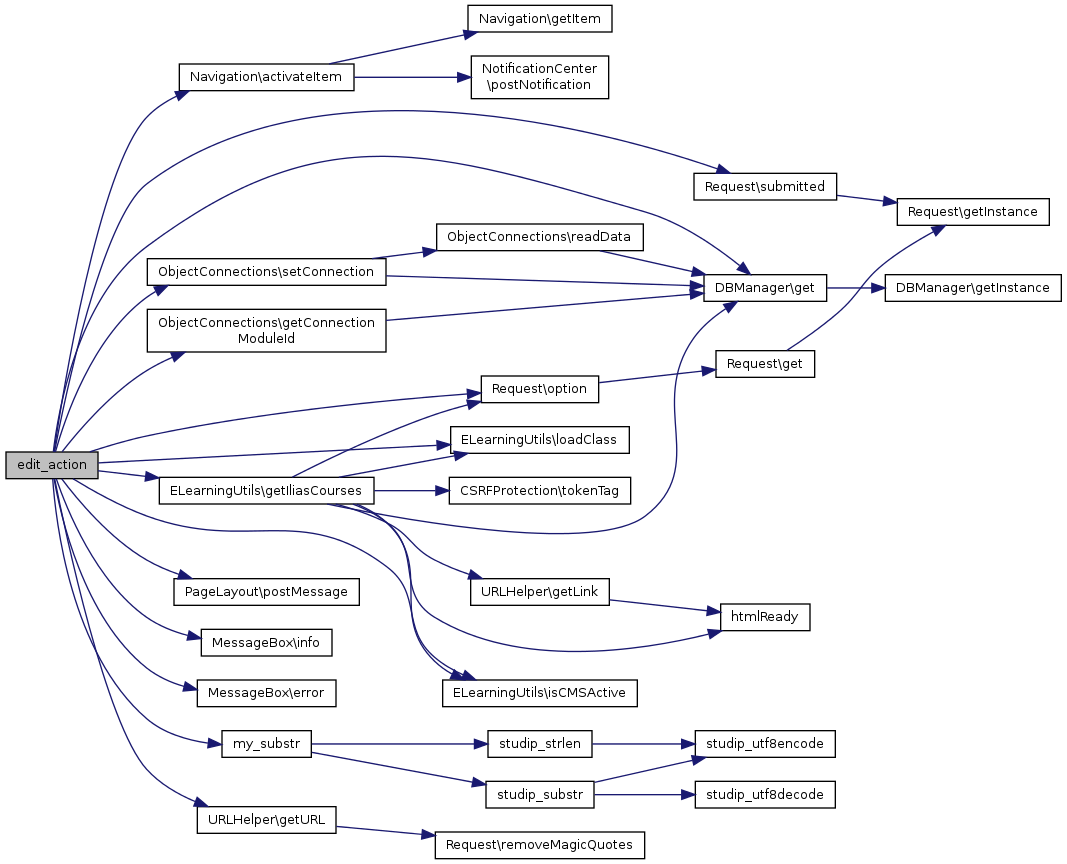
| edit_action | ( | $id = null | ) |
Displays a page.

| show_action | ( | $id = null | ) |
Displays a page.
