Stud.IP  3.1 Revision 48552
 All Data Structures Namespaces Files Functions Variables Groups Pages
Course_AdmissionController Class Reference
Inheritance diagram for Course_AdmissionController:
Inheritance graph
Collaboration diagram for Course_AdmissionController:
Collaboration graph

Public Member Functions

 before_filter (&$action, &$args)
 index_action ()
 change_admission_prelim_action ()
 change_free_access_action ()
 change_admission_turnout_action ()
 change_domains_action ()
 change_course_set_action ()
 explain_course_set_action ()
 instant_course_set_action ()
 edit_courseset_action ($cs_id)
 save_courseset_action ($cs_id)
 after_filter ($action, $args)

Additional Inherited Members

- Protected Member Functions inherited from StudipController
 populateInfobox ()
- Protected Attributes inherited from AuthenticatedController
 $allow_nobody = false

Member Function Documentation

after_filter (   $action,
  $args 
)

Callback function being called after an action is executed.

Parameters
stringName of the action to perform.
arrayAn array of arguments to the action.
Returns
void

Reimplemented from AuthenticatedController.

Here is the call graph for this function:

before_filter ( $action,
$args 
)

common tasks for all actions

Reimplemented from AuthenticatedController.

Here is the call graph for this function:

change_admission_prelim_action ( )

Change preliminary admission settings.

Here is the call graph for this function:

change_admission_turnout_action ( )

Here is the call graph for this function:

change_course_set_action ( )

Here is the call graph for this function:

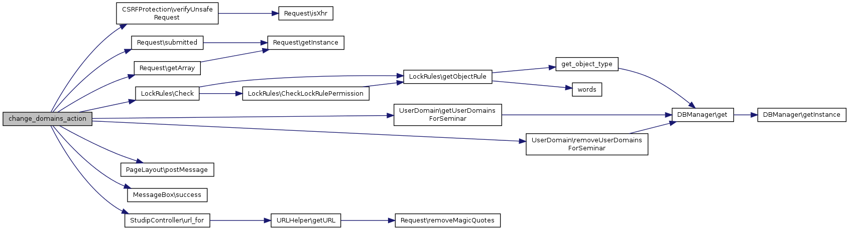
change_domains_action ( )

Here is the call graph for this function:

change_free_access_action ( )

Change free access settings.

Here is the call graph for this function:

edit_courseset_action (   $cs_id)

Here is the call graph for this function:

explain_course_set_action ( )

Here is the call graph for this function:

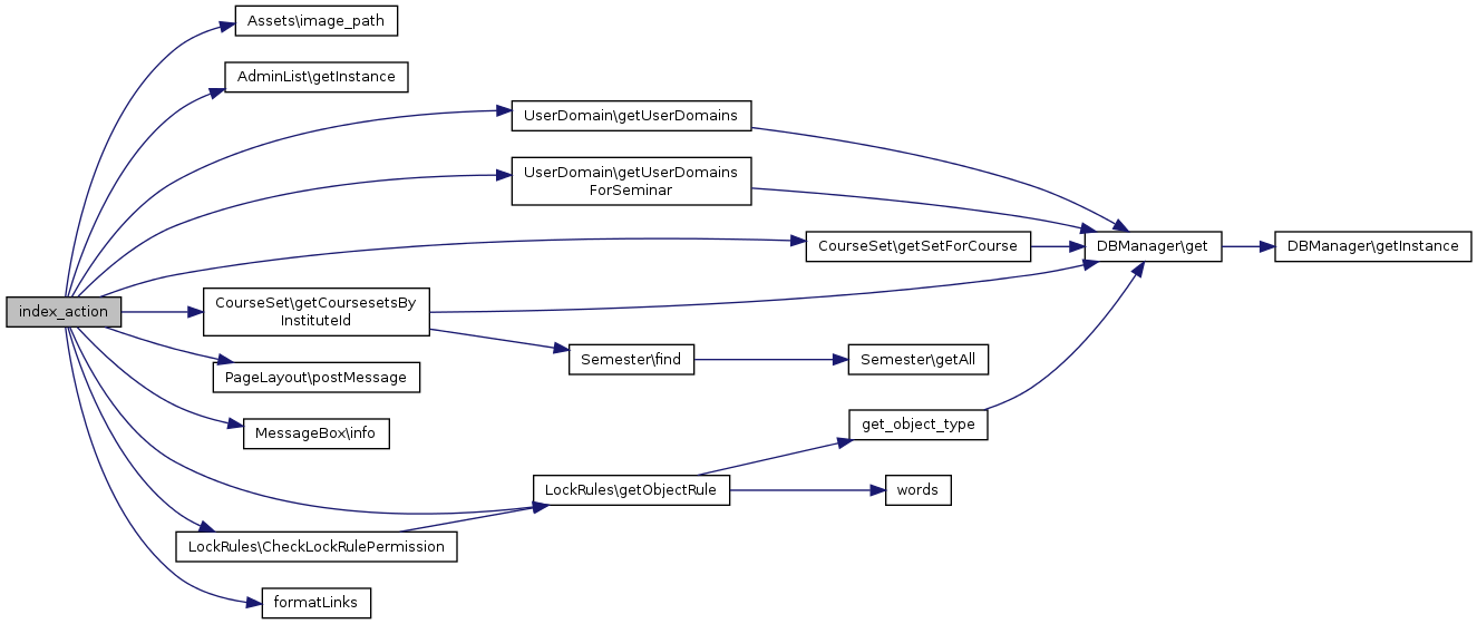
index_action ( )

Shows the current restrictions for course participation.

Here is the call graph for this function:

instant_course_set_action ( )

Here is the call graph for this function:

save_courseset_action (   $cs_id)

Here is the call graph for this function:


The documentation for this class was generated from the following file: