|
Stud.IP
3.1 Revision 48552
|


Public Member Functions | |
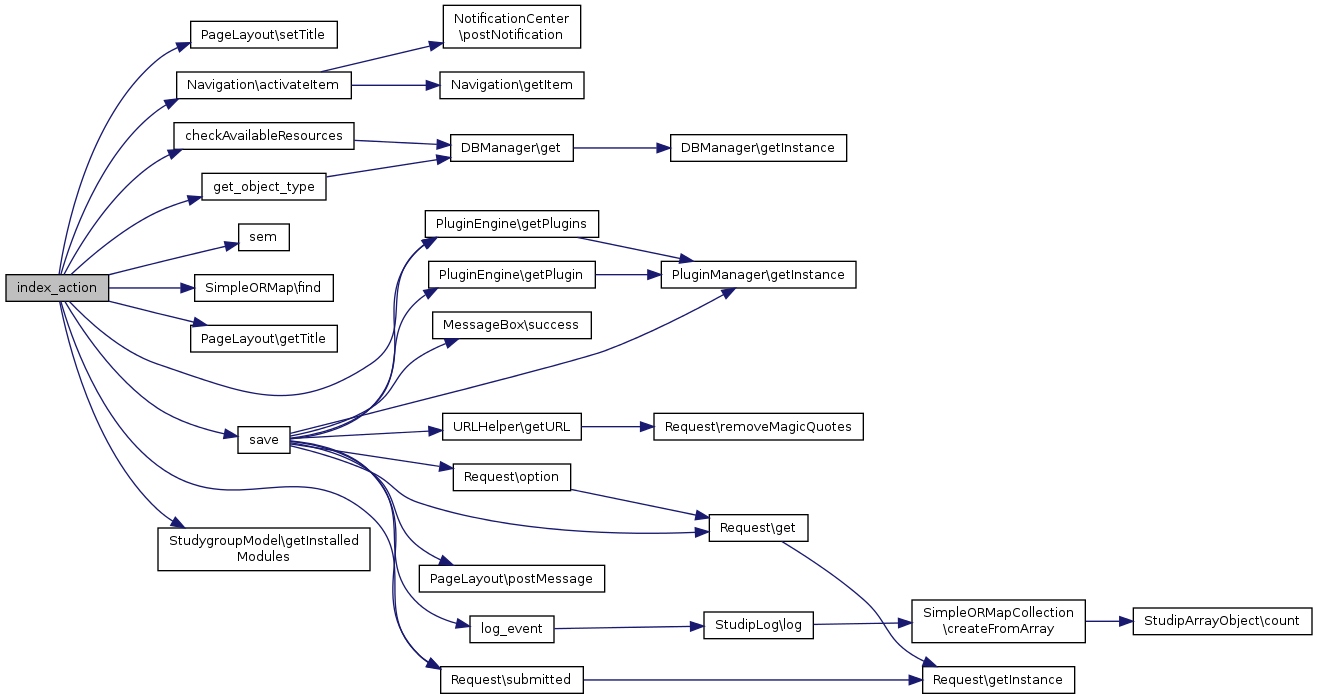
| index_action ($range_id=null) | |
Public Member Functions inherited from AuthenticatedController | |
| before_filter (&$action, &$args) | |
| after_filter ($action, $args) | |
Public Member Functions inherited from StudipController | |
| validate_args (&$args, $types=NULL) | |
| url_for ($to= '') | |
| link_for ($to= '') | |
| rescue ($exception) | |
| setInfoBoxImage ($image) | |
| addToInfobox ($category, $text, $icon= 'blank.gif') | |
| render_json ($data) | |
| relay ($to_uri) | |
| perform_relayed ($unconsumed) | |
| render_template_as_string ($template, $layout=null) | |
Protected Member Functions | |
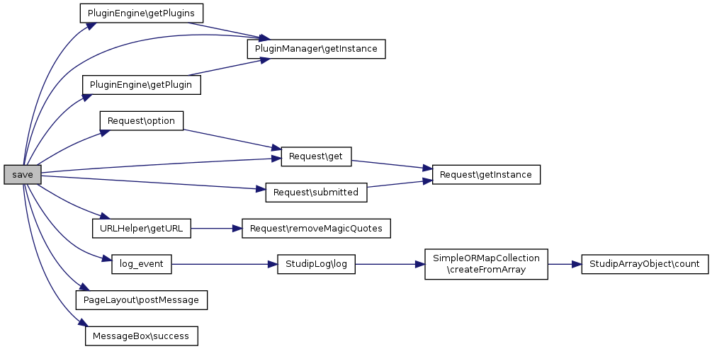
| save () | |
Additional Inherited Members | |
Protected Attributes inherited from AuthenticatedController | |
| $allow_nobody = false | |
| index_action | ( | $range_id = null | ) |

|
protected |

