Stud.IP  3.1 Revision 48552
 All Data Structures Namespaces Files Functions Variables Groups Pages
log_events.inc.php File Reference

Namespaces

namespace  studip_core

Functions

 log_event ($action, $affected=null, $coaffected=null, $info=null, $dbg_info=null, $user_id=null)

Function Documentation

log_event (   $action,
  $affected = null,
  $coaffected = null,
  $info = null,
  $dbg_info = null,
  $user_id = null 
)

Logs an event to the database after a certain action took place along with the ids of the range object the action possibly affected. You can provide additional info as well as debug information.

Deprecated:
use StudipLog::log() instead
Parameters
String$actionName of the action that took place
mixed$affectedRange id that was affected by the action, if any
mixed$coaffectedRange id that was possibly affected as well
mixed$infoInformation to add to the event
mixed$dbg_infoDebug information to add to the event
mixed$user_idProvide null for the current user id

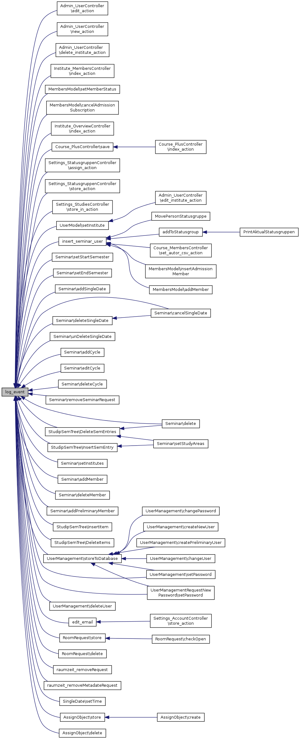
Here is the call graph for this function:

Here is the caller graph for this function: