Stud.IP  3.2 Revision
ShowSchedules Class Reference
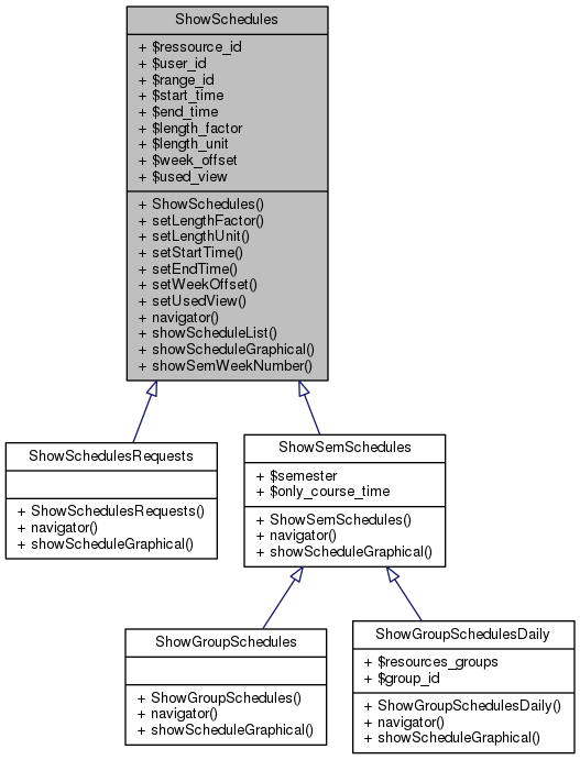
Inheritance diagram for ShowSchedules:
Inheritance graph
Collaboration diagram for ShowSchedules:
Collaboration graph

Public Member Functions

 ShowSchedules ($resource_id='', $user_id='', $range_id='')
 
 setLengthFactor ($value)
 
 setLengthUnit ($value)
 
 setStartTime ($value)
 
 setEndTime ($value)
 
 setWeekOffset ($value)
 
 setUsedView ($value)
 
 navigator ()
 
 showScheduleList ($print_view=false)
 
 showScheduleGraphical ($print_view=false)
 
 showSemWeekNumber ($start_time)
 

Data Fields

 $ressource_id
 
 $user_id
 
 $range_id
 
 $start_time
 
 $end_time
 
 $length_factor
 
 $length_unit
 
 $week_offset
 
 $used_view
 

Member Function Documentation

◆ navigator()

navigator ( )
Here is the call graph for this function:

◆ setEndTime()

setEndTime (   $value)

◆ setLengthFactor()

setLengthFactor (   $value)

◆ setLengthUnit()

setLengthUnit (   $value)

◆ setStartTime()

setStartTime (   $value)

◆ setUsedView()

setUsedView (   $value)

◆ setWeekOffset()

setWeekOffset (   $value)

◆ showScheduleGraphical()

showScheduleGraphical (   $print_view = false)
Here is the call graph for this function:

◆ showScheduleList()

showScheduleList (   $print_view = false)
Here is the call graph for this function:

◆ ShowSchedules()

ShowSchedules (   $resource_id = '',
  $user_id = '',
  $range_id = '' 
)

◆ showSemWeekNumber()

showSemWeekNumber (   $start_time)
Here is the caller graph for this function:

Field Documentation

◆ $end_time

$end_time

◆ $length_factor

$length_factor

◆ $length_unit

$length_unit

◆ $range_id

$range_id

◆ $ressource_id

$ressource_id

◆ $start_time

$start_time

◆ $used_view

$used_view

◆ $user_id

◆ $week_offset

$week_offset

The documentation for this class was generated from the following file: