|
Stud.IP
3.2 Revision
|


Public Member Functions | |
| TreeAbstract () | |
| init () | |
| storeItem ($item_id, $parent_id, $name, $priority) | |
| buildIndex ($item_id=false) | |
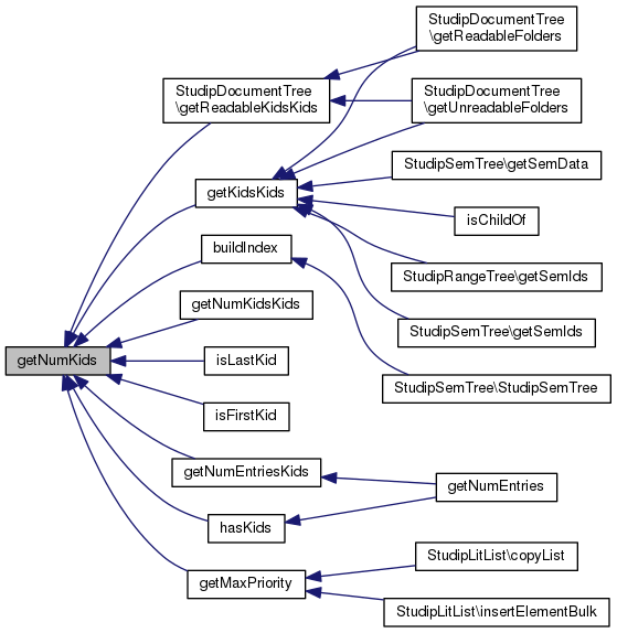
| getKids ($item_id) | |
| getNumKids ($item_id) | |
| getKidsKids ($item_id, $in_recursion=false) | |
| getNumKidsKids ($item_id, $in_recursion=false) | |
| isLastKid ($item_id) | |
| isFirstKid ($item_id) | |
| isChildOf ($ancestor_id, $item_id) | |
| hasKids ($item_id) | |
| getItemPath ($item_id) | |
| getParents ($item_id) | |
| getShortPath ($item_id, $length=null, $delimeter=">", $offset=0) | |
| getMaxPriority ($parent_id) | |
| getNumEntries ($item_id, $num_entries_from_kids=false) | |
| getNumEntriesKids ($item_id, $in_recursion=false) | |
| getValue ($item_id, $field) | |
Static Public Member Functions | |
| GetInstance ($class_name, $args=null, $invalidate_cache=false) | |
Data Fields | |
| $root_name | |
| $view | |
| $tree_data = array() | |
| $tree_childs = array() | |
| $tree_num_childs = array() | |
| $index_offset = 0 | |
| buildIndex | ( | $item_id = false | ) |
build an index for sorting purpose
build an index for sorting purpose
public
| string | $item_id |


static method used to ensure that only one instance exists
use this method if you need a reference to the tree object
usage:
$my_tree = StudipRangeTree::GetInstance("name_of_tree_class")
public
| string | $class_name | the name of the used tree_class |
| mixed | $args | argumentlist passed to the constructor in the tree_class (if needed) |

| getItemPath | ( | $item_id | ) |
Returns tree path
returns a string with the item and all parents separated with a slash public
| string | $item_id |
| getKids | ( | $item_id | ) |
returns all direct kids
public
| string | $item_id |

| getKidsKids | ( | $item_id, | |
$in_recursion = false |
|||
| ) |
returns all direct kids and kids of kids and so on...
public
| string | $item_id | |
| bool | $in_recursion | only used in recursion |


| getMaxPriority | ( | $parent_id | ) |
Returns the maximum priority value from a parents child
public
| string | $parent_id |


| getNumEntries | ( | $item_id, | |
$num_entries_from_kids = false |
|||
| ) |

| getNumEntriesKids | ( | $item_id, | |
$in_recursion = false |
|||
| ) |


| getNumKids | ( | $item_id | ) |
returns the number of all direct kids
public
| string | $item_id | |
| bool | $in_recursion |

| getNumKidsKids | ( | $item_id, | |
$in_recursion = false |
|||
| ) |
returns the number of all kids and kidskids...
public
| string | $item_id | |
| bool | $in_recursion |

| getParents | ( | $item_id | ) |
Returns tree path as array of item_id s
returns an array containing all parents of given item public
| string | $item_id |

| getShortPath | ( | $item_id, | |
$length = null, |
|||
$delimeter = ">", |
|||
$offset = 0 |
|||
| ) |

| getValue | ( | $item_id, | |
| $field | |||
| ) |

| hasKids | ( | $item_id | ) |
checks if item has one or more kids
public
| string | $item_id |


| init | ( | ) |
initializes the tree
stores all tree items in array $tree_data must be overriden public

| isChildOf | ( | $ancestor_id, | |
| $item_id | |||
| ) |
checks if given item is a kid or kidkid...of given ancestor
checks if given item is a kid or kidkid...of given ancestor public
| string | $ancestor_id | |
| string | $item_id |

| isFirstKid | ( | $item_id | ) |
checks if item is the first kid
public
| string | $item_id |

| isLastKid | ( | $item_id | ) |
checks if item is the last kid
public
| string | $item_id |

| storeItem | ( | $item_id, | |
| $parent_id, | |||
| $name, | |||
| $priority | |||
| ) |
store one item in tree_data array
store one item in tree_data array public
| string | $item_id | |
| string | $parent_id | |
| string | $name | |
| integer | $priority |

| TreeAbstract | ( | ) |
constructor
do not use directly, call &GetInstance() private

| $index_offset = 0 |
| string $root_name |
the name of the root element
private
| array $tree_childs = array() |
array containing the direct childs of all items
assoc. array, key is one from $tree_data, value is numeric array with keys from childs private
| array $tree_data = array() |
array containing all tree items
associative array, key is an unique identifier (eg primary key from DB table) value is another assoc. array containing the other fieldname/fieldvalue pairs these fieldnames must be used : parent_id, name, priority public
| array $tree_num_childs = array() |
array containing the number of direct childs of all items
assoc. array, key is one from $tree_data private
| object DbView $view |
object to handle database queries
private