Stud.IP  3.2 Revision
SemesterData Class Reference
Collaboration diagram for SemesterData:
Collaboration graph

Public Member Functions

 getAllSemesterData ()
 
 deleteSemester ($semester_id)
 
 getSemesterData ($semester_id)
 
 getSemesterDataByDate ($timestamp)
 
 getCurrentSemesterData ()
 
 getNextSemesterData ($timestamp=false)
 
 insertNewSemester ($semesterdata)
 
 updateExistingSemester ($semesterdata)
 

Static Public Member Functions

static GetInstance ($refresh_cache=false)
 
static GetSemesterArray ()
 
static GetSemesterIndexById ($semester_id)
 
static GetSemesterIdByIndex ($semester_index)
 
static GetSemesterIdByDate ($timestamp)
 
static GetSemesterSelector ($select_attributes=null, $default=0, $option_value='semester_id', $include_all=true)
 

Member Function Documentation

◆ deleteSemester()

deleteSemester (   $semester_id)
Here is the call graph for this function:

◆ getAllSemesterData()

getAllSemesterData ( )
Here is the call graph for this function:

◆ getCurrentSemesterData()

getCurrentSemesterData ( )
Here is the call graph for this function:

◆ GetInstance()

static GetInstance (   $refresh_cache = false)
static

get an instance of this class

Parameters
boolean$refresh_cache
Returns
object SemesterData
Here is the caller graph for this function:

◆ getNextSemesterData()

getNextSemesterData (   $timestamp = false)
Here is the call graph for this function:

◆ GetSemesterArray()

static GetSemesterArray ( )
static
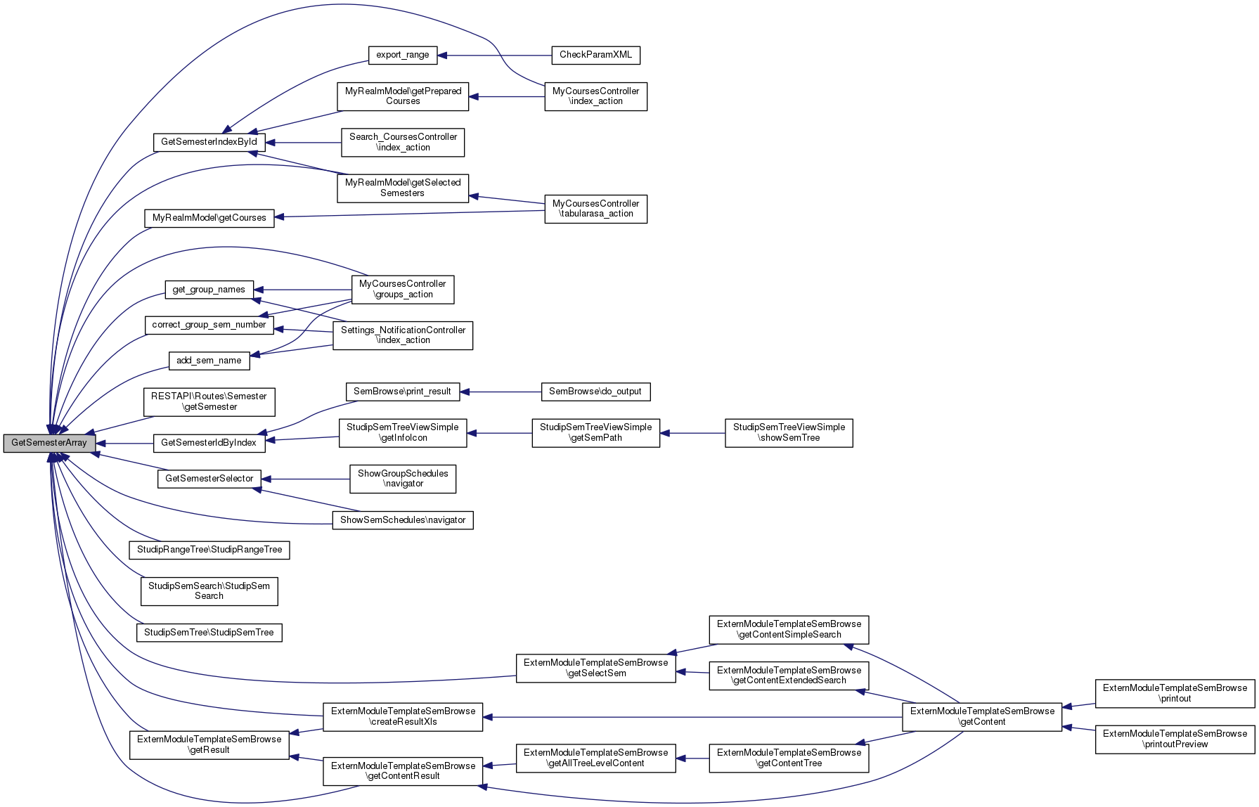
Here is the call graph for this function:
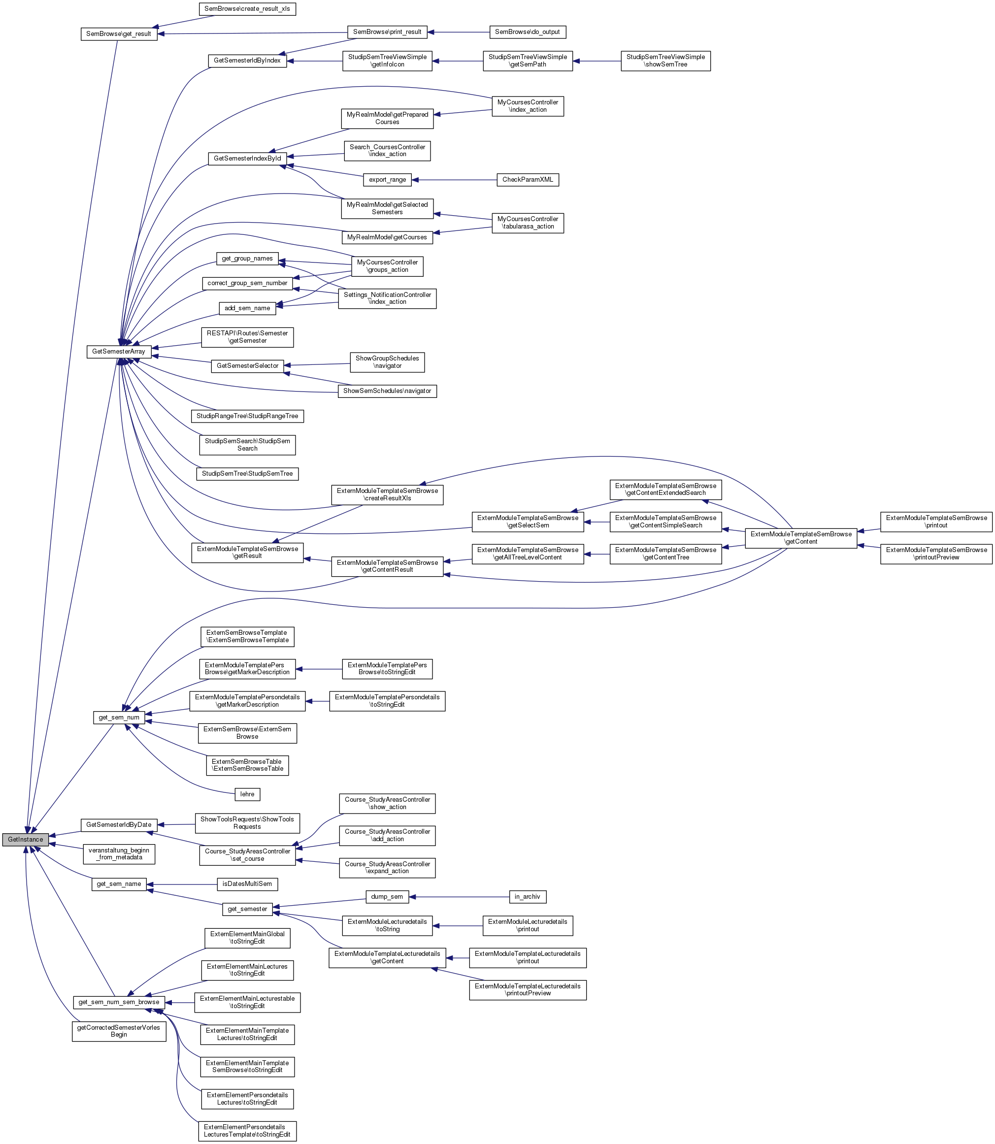
Here is the caller graph for this function:

◆ getSemesterData()

getSemesterData (   $semester_id)
Here is the call graph for this function:

◆ getSemesterDataByDate()

getSemesterDataByDate (   $timestamp)
Here is the call graph for this function:

◆ GetSemesterIdByDate()

static GetSemesterIdByDate (   $timestamp)
static
Here is the call graph for this function:
Here is the caller graph for this function:

◆ GetSemesterIdByIndex()

static GetSemesterIdByIndex (   $semester_index)
static
Here is the call graph for this function:
Here is the caller graph for this function:

◆ GetSemesterIndexById()

static GetSemesterIndexById (   $semester_id)
static
Here is the call graph for this function:
Here is the caller graph for this function:

◆ GetSemesterSelector()

static GetSemesterSelector (   $select_attributes = null,
  $default = 0,
  $option_value = 'semester_id',
  $include_all = true 
)
static
Here is the call graph for this function:
Here is the caller graph for this function:

◆ insertNewSemester()

insertNewSemester (   $semesterdata)
Here is the call graph for this function:

◆ updateExistingSemester()

updateExistingSemester (   $semesterdata)

update an existing semester

Parameters
array()$semesterdata
Returns
boolean
Here is the call graph for this function:

The documentation for this class was generated from the following file: