|
Stud.IP
3.2 Revision
|


Public Member Functions | |
| before_filter (&$action, &$args) | |
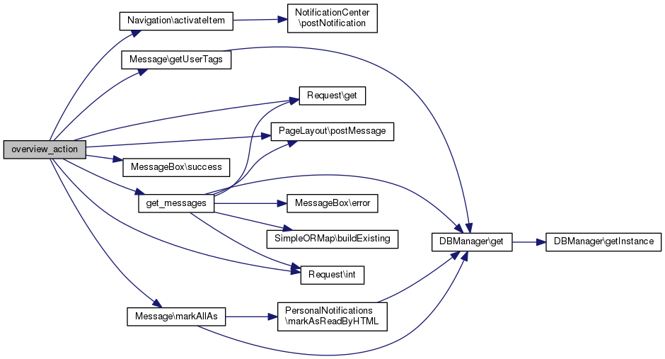
| overview_action ($message_id=null) | |
| sent_action ($message_id=null) | |
| more_action () | |
| read_action ($message_id) | |
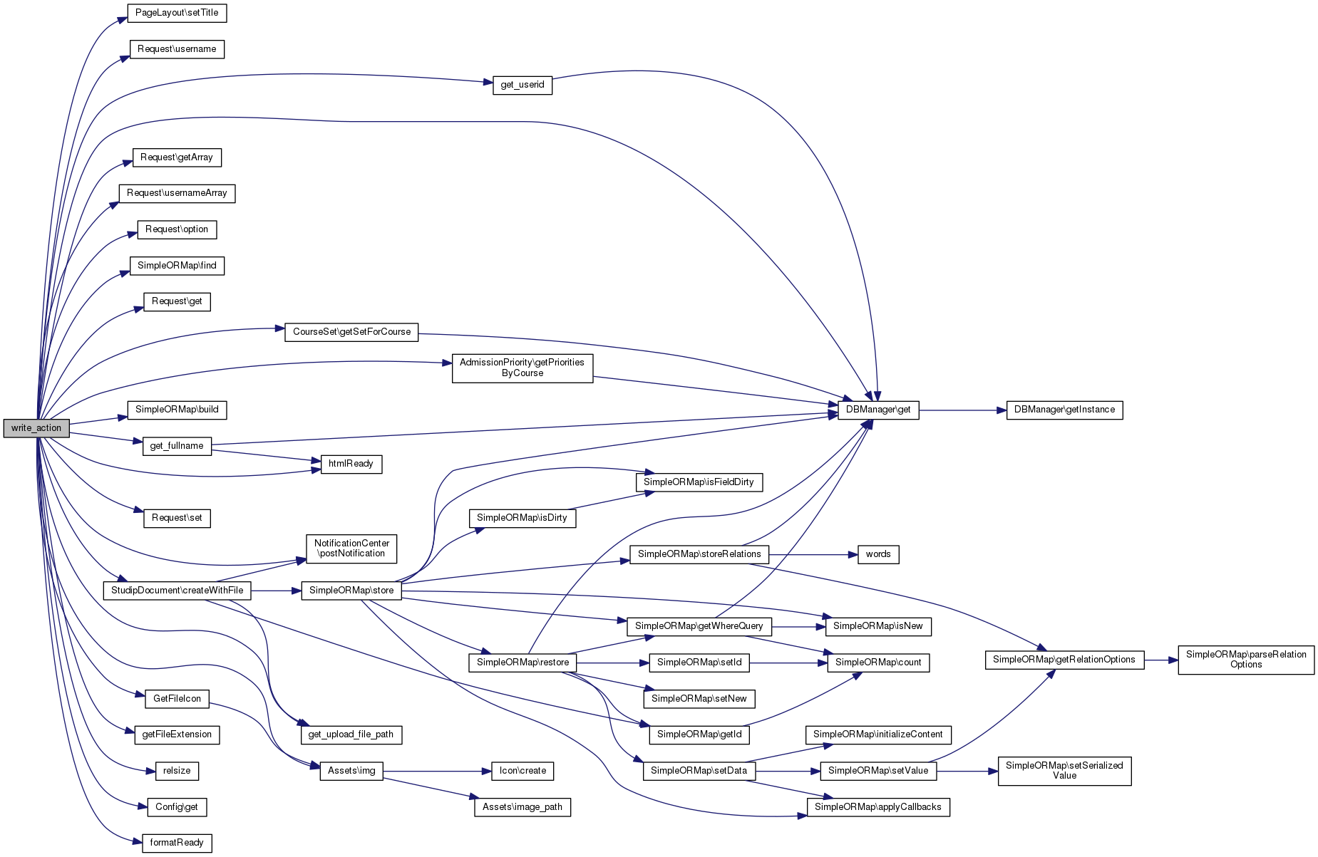
| write_action () | |
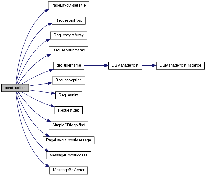
| send_action () | |
| tag_action ($message_id) | |
| print_action ($message_id) | |
| delete_action ($message_id) | |
| upload_attachment_action () | |
| delete_attachment_action () | |
| preview_action () | |
| delete_tag_action () | |
| after_filter ($action, $args) | |
Public Member Functions inherited from StudipController | |
| before_filter (&$action, &$args) | |
| perform ($unconsumed_path) | |
| after_filter ($action, $args) | |
| validate_args (&$args, $types=NULL) | |
| url_for ($to='') | |
| link_for ($to='') | |
| relocate ($to) | |
| rescue ($exception) | |
| setInfoBoxImage ($image) | |
| addToInfobox ($category, $text, $icon='blank.gif') | |
| render_json ($data) | |
| relay ($to_uri) | |
| perform_relayed ($unconsumed) | |
| render_template_as_string ($template, $layout=null) | |
Protected Member Functions | |
| get_messages ($received=true, $limit=50, $offset=0, $tag=null, $search=null) | |
Protected Member Functions inherited from StudipController | |
| populateInfobox () | |
Protected Attributes | |
| $number_of_displayed_messages = 50 | |
| $utf8decode_xhr = true | |
Protected Attributes inherited from AuthenticatedController | |
| $with_session = true | |
| $allow_nobody = false | |
Protected Attributes inherited from StudipController | |
| $with_session = false | |
| $allow_nobody = true | |
| $encoding = "windows-1252" | |
| $utf8decode_xhr = false | |
message.php - Message controller
This program is free software; you can redistribute it and/or modify it under the terms of the GNU General Public License as published by the Free Software Foundation; either version 2 of the License, or (at your option) any later version.
| after_filter | ( | $action, | |
| $args | |||
| ) |

| before_filter | ( | & | $action, |
| & | $args | ||
| ) |

| delete_action | ( | $message_id | ) |

| delete_attachment_action | ( | ) |

| delete_tag_action | ( | ) |



| more_action | ( | ) |

| overview_action | ( | $message_id = null | ) |

| preview_action | ( | ) |

| print_action | ( | $message_id | ) |

| read_action | ( | $message_id | ) |

| send_action | ( | ) |
Sends a message and redirects the user.

| sent_action | ( | $message_id = null | ) |

| tag_action | ( | $message_id | ) |

| upload_attachment_action | ( | ) |

| write_action | ( | ) |
Lets the user compose a message and send it.

|
protected |
|
protected |