|
Stud.IP
3.2 Revision
|
Namespaces | |
| studip_core | |
Functions | |
| MakeUniqueStatusgruppeID () | |
| AddNewStatusgruppe ($new_statusgruppe_name, $range_id, $new_statusgruppe_size, $new_selfassign=0, $new_doc_folder=false, $statusgruppe_id=false) | |
| CheckSelfAssign ($statusgruppe_id) | |
| CheckSelfAssignAll ($seminar_id) | |
| CheckAssignRights ($statusgruppe_id, $user_id, $seminar_id) | |
| SetSelfAssign ($statusgruppe_id, $flag="0") | |
| SetSelfAssignAll ($seminar_id, $flag=false) | |
| SetSelfAssignExclusive ($seminar_id, $flag=false) | |
| GetAllSelected ($range_id, $level=0) | |
| EditStatusgruppe ($new_statusgruppe_name, $new_statusgruppe_size, $edit_id, $new_selfassign="0", $new_doc_folder=false) | |
| InsertPersonStatusgruppe ($user_id, $statusgruppe_id, $is_institute_group=true) | |
| MakeDatafieldsDefault ($user_id, $statusgruppe_id, $default='default_value') | |
| getStatusgruppenIDS ($range_id) | |
| getAllStatusgruppenIDS ($range_id) | |
| RemovePersonStatusgruppe ($username, $statusgruppe_id) | |
| RemovePersonFromAllStatusgruppen ($username) | |
| RemovePersonStatusgruppeComplete ($username, $range_id) | |
| DeleteStatusgruppe ($statusgruppe_id) | |
| MovePersonPosition ($username, $statusgruppe_id, $direction) | |
| SortPersonInAfter ($user_id, $after, $role_id) | |
| DeleteAllStatusgruppen ($range_id) | |
| moveStatusgruppe ($role_id, $up_down='up') | |
| SortStatusgruppe ($insert_after, $insert_id) | |
| SubSortStatusgruppe ($insert_father, $insert_daughter) | |
| resortStatusgruppeByRangeId ($range_id) | |
| SwapStatusgruppe ($statusgruppe_id) | |
| CheckStatusgruppe ($range_id, $name) | |
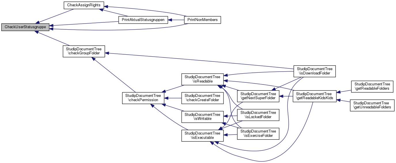
| CheckUserStatusgruppe ($group_id, $object_id) | |
| GetRangeOfStatusgruppe ($statusgruppe_id) | |
| GetGroupsByCourseAndUser ($course_id, $user_id) | |
| getOptionsOfStGroups ($userID) | |
| setOptionsOfStGroup ($groupID, $userID, $visible, $inherit='') | |
| CountMembersStatusgruppen ($range_id) | |
| CountMembersPerStatusgruppe ($group_id) | |
| GetStatusgruppenForUser ($user_id, $group_list) | |
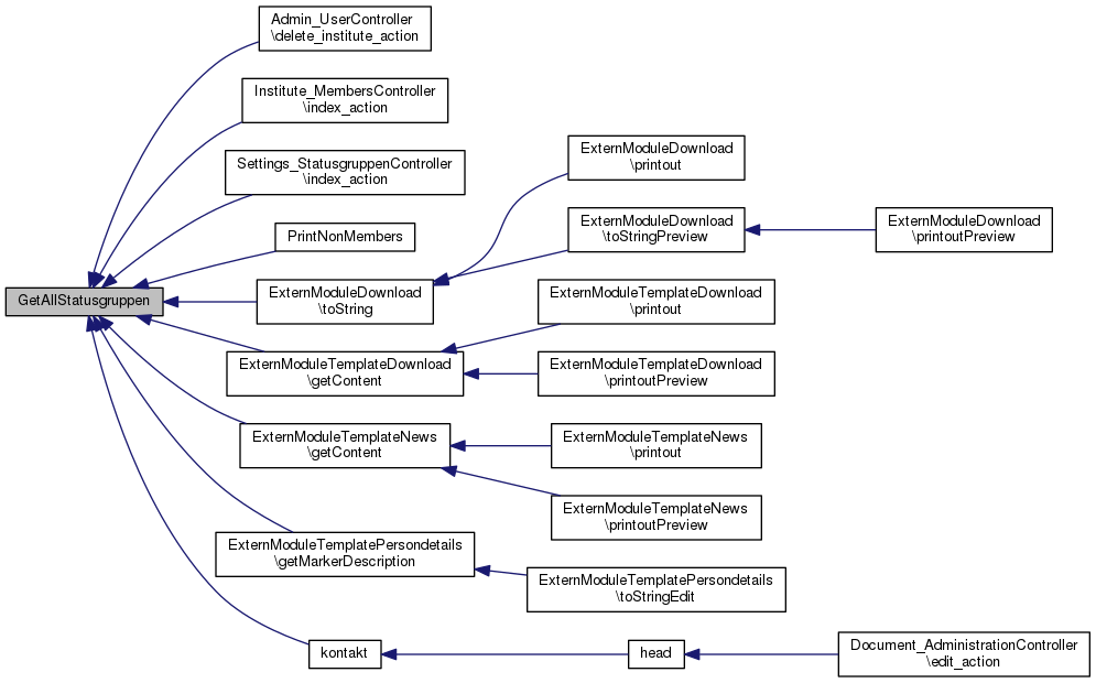
| GetAllStatusgruppen ($parent, $check_user=null, $exclude=false) | |
| GetStatusgruppeName ($group_id) | |
| GetStatusgruppeLimit ($group_id) | |
| CheckStatusgruppeFolder ($group_id) | |
| CheckStatusgruppeMultipleAssigns ($range_id) | |
| isVatherDaughterRelation ($vather, $daughter) | |
| getAllChildIDs ($range_id) | |
| display_roles_recursive ($roles, $level=0, $pred='') | |
| GetRoleNames ($roles, $level=0, $pred='', $all=false) | |
| get_role_data_recursive ($roles, $user_id, &$default_entries, $filter=null, $level=0, $pred='') | |
| getPersonsForRole ($role_id) | |
| sortStatusgruppeByName ($statusgruppe_id) | |
| getPersons ($range_id, $type=false) | |
| getSearchResults ($search_exp, $range_id, $type='inst') | |
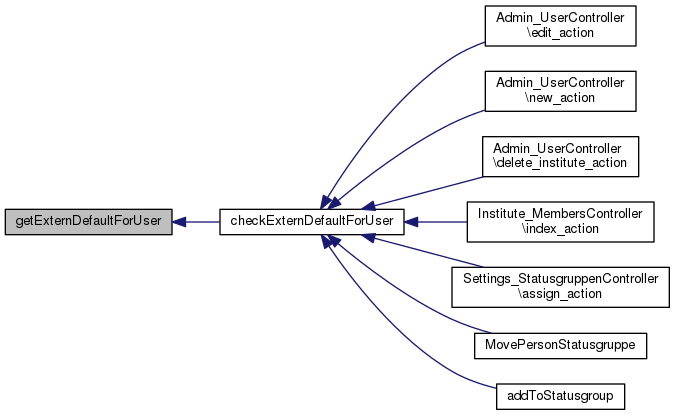
| checkExternDefaultForUser ($user_id) | |
| getExternDefaultForUser ($user_id) | |
| setExternDefaultForUser ($user_id, $institute_id) | |
| AddNewStatusgruppe | ( | $new_statusgruppe_name, | |
| $range_id, | |||
| $new_statusgruppe_size, | |||
$new_selfassign = 0, |
|||
$new_doc_folder = false, |
|||
$statusgruppe_id = false |
|||
| ) |


| CheckAssignRights | ( | $statusgruppe_id, | |
| $user_id, | |||
| $seminar_id | |||
| ) |


| checkExternDefaultForUser | ( | $user_id | ) |
Ensure that a user has a valid default institute set if applicable, i.e. he/she is member of at least one institute and has status 'autor' or higher.
| string | $user_id | user id |


| CheckSelfAssign | ( | $statusgruppe_id | ) |


| CheckSelfAssignAll | ( | $seminar_id | ) |


| CheckStatusgruppe | ( | $range_id, | |
| $name | |||
| ) |

| CheckStatusgruppeFolder | ( | $group_id | ) |


| CheckStatusgruppeMultipleAssigns | ( | $range_id | ) |

| CheckUserStatusgruppe | ( | $group_id, | |
| $object_id | |||
| ) |


| CountMembersPerStatusgruppe | ( | $group_id | ) |


| CountMembersStatusgruppen | ( | $range_id | ) |
Returns the number of persons who are grouped in Statusgruppen for one range.
Persons who are members in more than one Statusgruppe will be count only once
public
| string | $range_id | The ID of a range with Statusgruppen |


| DeleteAllStatusgruppen | ( | $range_id | ) |


| DeleteStatusgruppe | ( | $statusgruppe_id | ) |


| display_roles_recursive | ( | $roles, | |
$level = 0, |
|||
$pred = '' |
|||
| ) |

| EditStatusgruppe | ( | $new_statusgruppe_name, | |
| $new_statusgruppe_size, | |||
| $edit_id, | |||
$new_selfassign = "0", |
|||
$new_doc_folder = false |
|||
| ) |

| get_role_data_recursive | ( | $roles, | |
| $user_id, | |||
| & | $default_entries, | ||
$filter = null, |
|||
$level = 0, |
|||
$pred = '' |
|||
| ) |

| getAllChildIDs | ( | $range_id | ) |


| GetAllSelected | ( | $range_id, | |
$level = 0 |
|||
| ) |


Returns all statusgruppen for the given range.
If there is no statusgruppe for the given range, it returns FALSE.
public
| string | $range_id | |
| string | $user_id |


| getAllStatusgruppenIDS | ( | $range_id | ) |


| getExternDefaultForUser | ( | $user_id | ) |
Return the id of the default institute for a user (if set).
| string | $user_id | user id |


| GetGroupsByCourseAndUser | ( | $course_id, | |
| $user_id | |||
| ) |
get all statusgruppen for one user and one range
public
| string | $course_id | |
| string | $user_id |
| getOptionsOfStGroups | ( | $userID | ) |

| getPersons | ( | $range_id, | |
$type = false |
|||
| ) |

| getPersonsForRole | ( | $role_id | ) |


| GetRangeOfStatusgruppe | ( | $statusgruppe_id | ) |


| GetRoleNames | ( | $roles, | |
$level = 0, |
|||
$pred = '', |
|||
$all = false |
|||
| ) |

| getSearchResults | ( | $search_exp, | |
| $range_id, | |||
$type = 'inst' |
|||
| ) |

| GetStatusgruppeLimit | ( | $group_id | ) |


| GetStatusgruppeName | ( | $group_id | ) |


| GetStatusgruppenForUser | ( | $user_id, | |
| $group_list | |||
| ) |
Returns all statusgruppen for the given range.
If there is no statusgruppe for the given range, it returns FALSE.
public
| string | $range_id | |
| string | $user_id | (optional) |

| getStatusgruppenIDS | ( | $range_id | ) |


| InsertPersonStatusgruppe | ( | $user_id, | |
| $statusgruppe_id, | |||
$is_institute_group = true |
|||
| ) |


| isVatherDaughterRelation | ( | $vather, | |
| $daughter | |||
| ) |


| MakeDatafieldsDefault | ( | $user_id, | |
| $statusgruppe_id, | |||
$default = 'default_value' |
|||
| ) |


| MakeUniqueStatusgruppeID | ( | ) |
built a not existing ID
private


| MovePersonPosition | ( | $username, | |
| $statusgruppe_id, | |||
| $direction | |||
| ) |

| moveStatusgruppe | ( | $role_id, | |
$up_down = 'up' |
|||
| ) |


| RemovePersonFromAllStatusgruppen | ( | $username | ) |


| RemovePersonStatusgruppe | ( | $username, | |
| $statusgruppe_id | |||
| ) |


| RemovePersonStatusgruppeComplete | ( | $username, | |
| $range_id | |||
| ) |


| resortStatusgruppeByRangeId | ( | $range_id | ) |


| setExternDefaultForUser | ( | $user_id, | |
| $institute_id | |||
| ) |
Set the default institute for a user, if possible (i.e. user is member of this institute and has at least 'autor' status).
| string | $user_id | user id |
| string | $user_id | institute id |

| setOptionsOfStGroup | ( | $groupID, | |
| $userID, | |||
| $visible, | |||
$inherit = '' |
|||
| ) |

| SetSelfAssign | ( | $statusgruppe_id, | |
$flag = "0" |
|||
| ) |
sets selfassign of a group to 0 or 1/2 dependend on the status of the other groups
| statusgruppe_id | id of statusgruppe in database |
| flag | 0 for users are not allowed to assign themselves to this group or 1 / 2 to set selfassign to the value of the other statusgroups of the same seminar for which selfassign is allowed. If no such group exists, selfassign is set to the value of flag, 1 means selfassigning is allowed and 2 it's only allowed for a maximum of one group. |


| SetSelfAssignAll | ( | $seminar_id, | |
$flag = false |
|||
| ) |

| SetSelfAssignExclusive | ( | $seminar_id, | |
$flag = false |
|||
| ) |

| SortPersonInAfter | ( | $user_id, | |
| $after, | |||
| $role_id | |||
| ) |
Sorts a person in statusgroup after the an other person
| $user_id | the user to be sorted |
| $after | to user after which is sorted in |
| $role_id | the id of the statusgroup the sorting is taking place |

| SortStatusgruppe | ( | $insert_after, | |
| $insert_id | |||
| ) |

| sortStatusgruppeByName | ( | $statusgruppe_id | ) |

| SubSortStatusgruppe | ( | $insert_father, | |
| $insert_daughter | |||
| ) |

| SwapStatusgruppe | ( | $statusgruppe_id | ) |
