|
Stud.IP
3.2 Revision
|


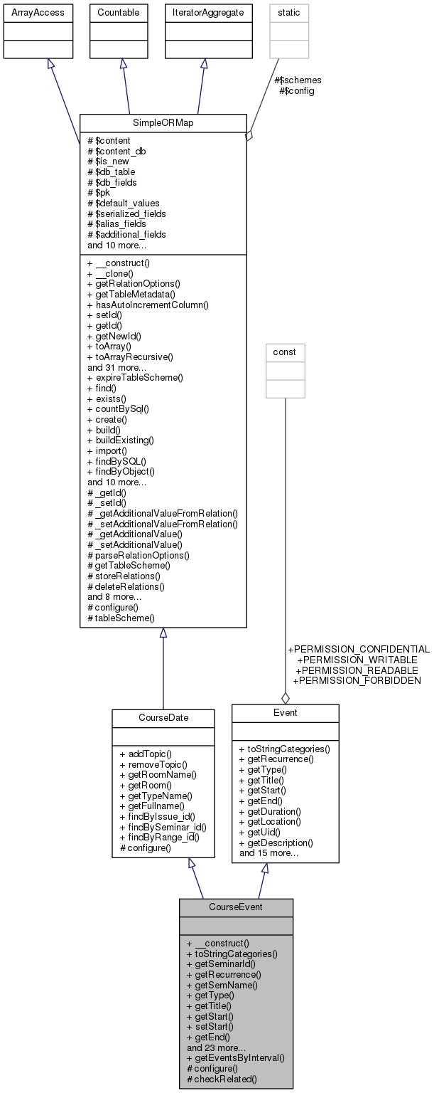
Static Public Member Functions | |
| static | getEventsByInterval ($user_id, DateTime $start, dateTime $end) |
Static Public Member Functions inherited from CourseDate | |
| static | findByIssue_id ($issue_id) |
| static | findBySeminar_id ($seminar_id) |
| static | findByRange_id ($seminar_id, $order_by="ORDER BY date") |
Static Public Member Functions inherited from SimpleORMap | |
| static | expireTableScheme () |
| static | find ($id) |
| static | exists ($id) |
| static | countBySql ($sql=1, $params=array()) |
| static | create ($data) |
| static | build ($data, $is_new=true) |
| static | buildExisting ($data) |
| static | import ($data) |
| static | findBySQL ($sql, $params=array()) |
| static | findByObject (SimpleORMap $object) |
| static | findOneBySQL ($where, $params=array()) |
| static | findThru ($foreign_key_value, $options) |
| static | findEachBySQL ($callable, $sql, $params=array()) |
| static | findMany ($pks=array(), $order='', $order_params=array()) |
| static | findEachMany ($callable, $pks=array(), $order='', $order_params=array()) |
| static | findAndMapBySQL ($callable, $where, $params=array()) |
| static | findAndMapMany ($callable, $pks=array(), $order='', $order_params=array()) |
| static | deleteBySQL ($where, $params=array()) |
| static | toObject ($id_or_object) |
| static | __callStatic ($name, $arguments) |
Static Protected Member Functions | |
| static | configure ($config=array()) |
| static | checkRelated ($event, $user_id) |
Static Protected Member Functions inherited from CourseDate | |
| static | configure ($config=array()) |
Static Protected Member Functions inherited from SimpleORMap | |
| static | configure ($config=array()) |
| static | tableScheme ($db_table) |
Additional Inherited Members | |
Data Fields inherited from Event | |
| const | PERMISSION_FORBIDDEN = 0 |
| const | PERMISSION_CONFIDENTIAL = 1 |
| const | PERMISSION_READABLE = 2 |
| const | PERMISSION_WRITABLE = 4 |
Protected Member Functions inherited from SimpleORMap | |
| _getId ($field) | |
| _setId ($field, $value) | |
| _getAdditionalValueFromRelation ($field) | |
| _setAdditionalValueFromRelation ($field, $value) | |
| _getAdditionalValue ($field) | |
| _setAdditionalValue ($field, $value) | |
| parseRelationOptions ($type, $name, $options) | |
| getTableScheme () | |
| storeRelations ($only_these=null) | |
| deleteRelations () | |
| initializeContent () | |
| applyCallbacks ($type) | |
| registerCallback ($types, $cb) | |
| unregisterCallback ($types, $cb) | |
| cbAutoIncrementColumn ($type) | |
| cbAutoKeyCreation () | |
| cbNotificationMapper ($cb_type) | |
| setSerializedValue ($field, $value) | |
Protected Attributes inherited from SimpleORMap | |
| $content = array() | |
| $content_db = array() | |
| $is_new = true | |
| $db_table = '' | |
| $db_fields = null | |
| $pk = null | |
| $default_values = array() | |
| $serialized_fields = array() | |
| $alias_fields = array() | |
| $additional_fields = array() | |
| $relations = array() | |
| $has_many = array() | |
| $has_one = array() | |
| $belongs_to = array() | |
| $has_and_belongs_to_many = array() | |
| $registered_callbacks | |
| $known_slots = array() | |
| $reserved_slots = array('value','newid','iterator','tablemetadata', 'relationvalue','wherequery','relationoptions','data','new','id') | |
| $notification_map = array() | |
| $additional_data = array() | |
Static Protected Attributes inherited from SimpleORMap | |
| static | $schemes = null |
| static | $config = array() |
| __construct | ( | $id = null | ) |
|
staticprotected |

|
staticprotected |
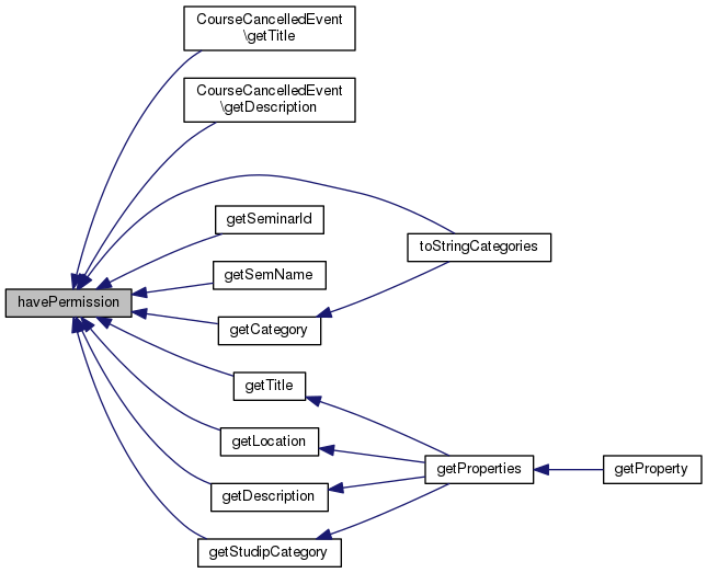
| getAccessibility | ( | ) |
Returns the accessibility of this event. The value is not influenced by the permission of the actual user.
According to RFC5545 the accessibility (property CLASS) is represented by the 3 state PUBLIC, PRIVATE and CONFIDENTIAL
TODO check this statement: An course event is always CONFIDENTIAL
Implements Event.
| getAuthor | ( | ) |
| getCategory | ( | ) |
Returns the index of the category. If the user has no permission, 255 is returned.
TODO remove? use getStudipCategory instead?
Implements Event.


| getChangeDate | ( | ) |
| getDescription | ( | ) |
Returns the description of the topic. If the user has no permission or the event has no topic or the topics have no description an empty string is returned.
Implements Event.


| getDuration | ( | ) |
Returns the duration of this event in seconds.
Implements Event.
| getEditor | ( | ) |
| getEditorId | ( | ) |
Returns the user id of the last editor. Since course events have no editor null is returned.
Implements Event.
| getEnd | ( | ) |
Returns the endtime of this event.
Implements Event.

|
static |
Returns all CourseEvents in the given time range for the given range_id.
| string | $user_id | Id of Stud.IP object from type user, course, inst |
| DateTime | $start | The start date time. |
| DateTime | $end | The end date time. |

| getImportDate | ( | ) |
Returns the date time the event was imported. Since course events are not imported normaly, returns the date time of creation.
Implements Event.
| getLocation | ( | ) |
Returns the location. Without permission or the location is not set an empty string is returned.
Implements Event.


| getProperties | ( | ) |
Returns all properties of this event. The name of the properties correspond to the properties of the iCalendar calendar data exchange format. There are a few properties with the suffix STUDIP_ which have no eqivalent in the iCalendar format.
DTSTART: The start date-time as unix timestamp. DTEND: The end date-time as unix timestamp. SUMMARY: The short description (title) that will be displayed in the views. DESCRIPTION: The long description. UID: The global unique id of this event. CLASS: CATEGORIES: A comma separated list of categories. PRIORITY: The priority. LOCATION: The location. EXDATE: A comma separated list of unix timestamps. CREATED: The creation date-time as unix timestamp. LAST-MODIFIED: The date-time of last modification as unix timestamp. DTSTAMP: The cration date-time of this instance of the event as unix timestamp. RRULE: All data for the recurrence rule for this event as array. EVENT_TYPE:
Implements Event.


| getProperty | ( | $name | ) |
Returns the value of property with given name.
| type | $name | See CalendarEvent::getProperties() for accepted values. |
| InvalidArgumentException |
Implements Event.

| getRecurrence | ( | $index = null | ) |
Returns an array that represents the recurrence rule for this event. If an index is given, returns only this field of the rule.
Implements Event.

| getRelatedGroups | ( | ) |
Returns all related groups.
TODO remove, use direct access to field CourseDate::statusgruppen.
| getSeminarId | ( | ) |
Returns the id of the related course

| getSemName | ( | ) |
Returns the name of the related course.

| getStart | ( | ) |
Returns the starttime as unix timestamp of this event.
Implements Event.

| getStudipCategory | ( | ) |
Returns the Stud.IP build in category as integer value. If the user has no permission, 255 is returned.
config.inc.php $PERS_TERMIN


| getTitle | ( | ) |
Returns the title of this event. The title of a course event is the name of the course or if a topic is assigned, the title of this topic. If the user has not the permission Event::PERMISSION_READABLE, the title is "Keine Berechtigung.".
Implements Event.


| getType | ( | ) |
TODO Wird das noch benötigt?
Implements Event.
| getUid | ( | ) |
Returns the global unique id of this event.
Implements Event.

| havePermission | ( | $permission, | |
$user_id = null |
|||
| ) |
Implements Event.


| isDayEvent | ( | ) |
| setEnd | ( | $timestamp | ) |
Sets the end date time by given unix timestamp.
| string | $timestamp | Unix timestamp. |
| setPermissionUser | ( | $user_id | ) |
| setStart | ( | $timestamp | ) |
Sets the start date time with given unix timestamp.
| string | $timestamp | Unix timestamp. |
| toStringAccessibility | ( | ) |
| toStringCategories | ( | $as_array = false | ) |
Returns the name of the category.

| toStringPriority | ( | ) |
| toStringRecurrence | ( | $only_type = false | ) |
Returns a string representation of the recurrence rule. Since course events have no recurence defined it returns an empty string.
| bool | $only_type | If true returns only the type of recurrence. |
Implements Event.