Stud.IP  3.2 Revision
Admission_CoursesetController Class Reference
Inheritance diagram for Admission_CoursesetController:
Inheritance graph
Collaboration diagram for Admission_CoursesetController:
Collaboration graph

Public Member Functions

 before_filter (&$action, &$args)
 
 index_action ()
 
 configure_action ($coursesetId='')
 
 save_action ($coursesetId='')
 
 delete_action ($coursesetId)
 
 instcourses_action ($coursesetId='')
 
 institutes_action ()
 
 configure_courses_action ($set_id, $csv=null)
 
 factored_users_action ($set_id)
 
 applications_list_action ($set_id, $csv=null)
 
 applicants_message_action ($set_id)
 
 get_courses ($seminare_condition)
 
- Public Member Functions inherited from StudipController
 before_filter (&$action, &$args)
 
 perform ($unconsumed_path)
 
 after_filter ($action, $args)
 
 validate_args (&$args, $types=NULL)
 
 url_for ($to='')
 
 link_for ($to='')
 
 relocate ($to)
 
 rescue ($exception)
 
 setInfoBoxImage ($image)
 
 addToInfobox ($category, $text, $icon='blank.gif')
 
 render_json ($data)
 
 relay ($to_uri)
 
 perform_relayed ($unconsumed)
 
 render_template_as_string ($template, $layout=null)
 

Additional Inherited Members

- Protected Member Functions inherited from StudipController
 populateInfobox ()
 
- Protected Attributes inherited from AuthenticatedController
 $with_session = true
 
 $allow_nobody = false
 
- Protected Attributes inherited from StudipController
 $with_session = false
 
 $allow_nobody = true
 
 $encoding = "windows-1252"
 
 $utf8decode_xhr = false
 

Member Function Documentation

◆ applicants_message_action()

applicants_message_action (   $set_id)
Here is the call graph for this function:

◆ applications_list_action()

applications_list_action (   $set_id,
  $csv = null 
)

Gets the list of applicants for the courses belonging to this course set.

Parameters
String$set_idcourse set ID
String$csvexport users to file
Here is the call graph for this function:

◆ before_filter()

before_filter ( $action,
$args 
)

Things to do before every page load.

Here is the call graph for this function:

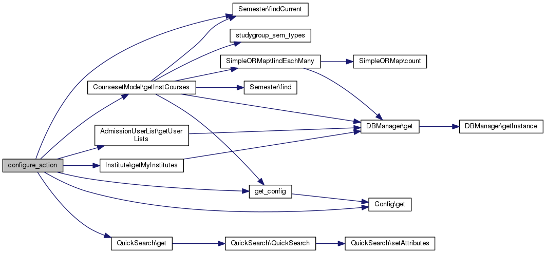
◆ configure_action()

configure_action (   $coursesetId = '')

Configure a new or existing course set.

Here is the call graph for this function:

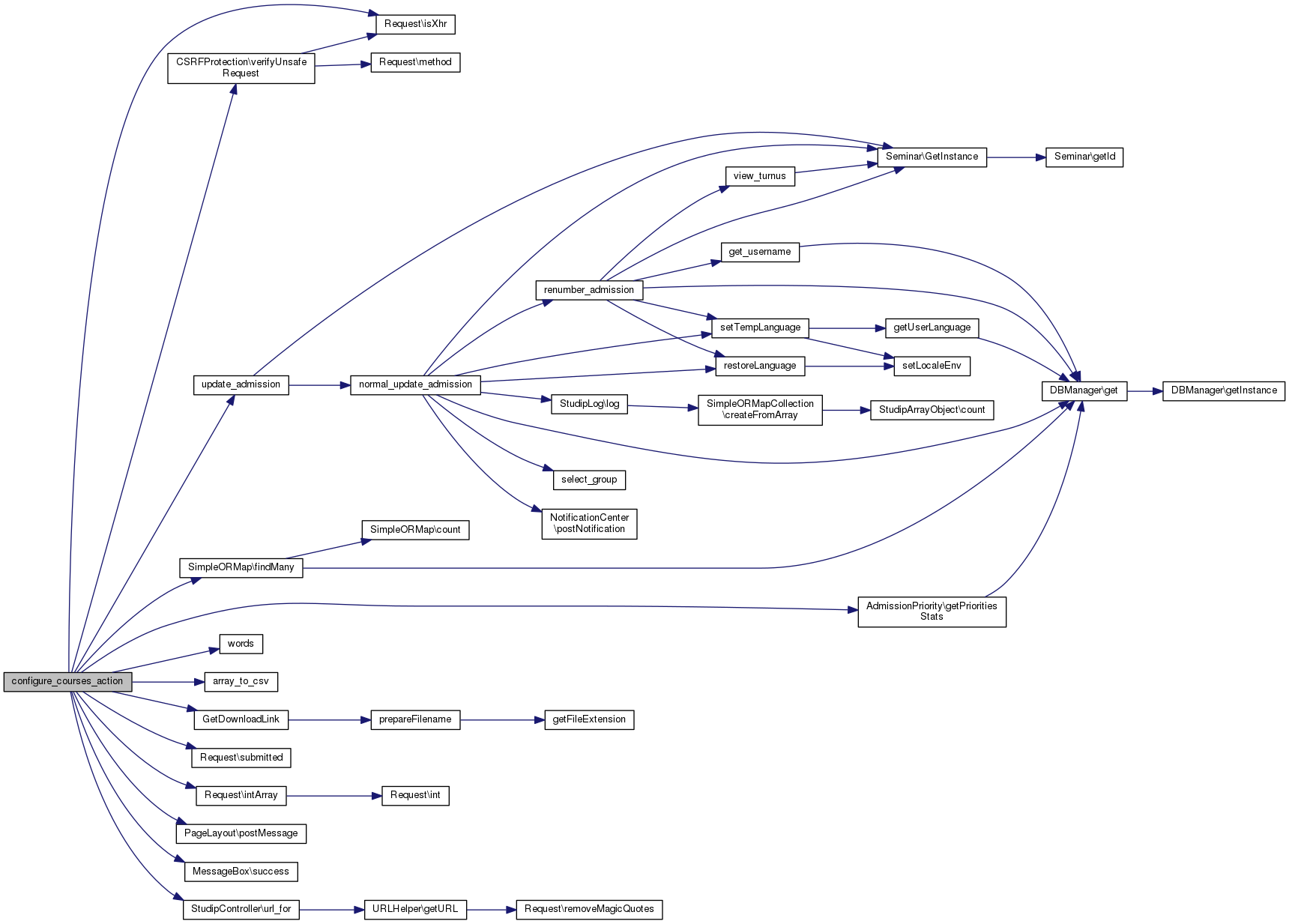
◆ configure_courses_action()

configure_courses_action (   $set_id,
  $csv = null 
)

Configure settings for several courses at once.

Parameters
String$set_idcourse set ID to fetch courses from
String$csvexport course members to file
Here is the call graph for this function:

◆ delete_action()

delete_action (   $coursesetId)

Deletes the given course set.

Parameters
String$coursesetIdthe course set to delete
Here is the call graph for this function:

◆ factored_users_action()

factored_users_action (   $set_id)

Show users who are on an assigned user factor list.

Parameters
String$set_idcourse set to fetch the user lists from
Here is the call graph for this function:

◆ get_courses()

get_courses (   $seminare_condition)

Gets courses fulfilling the given condition.

Parameters
String$seminare_conditionSQL condition
Here is the call graph for this function:

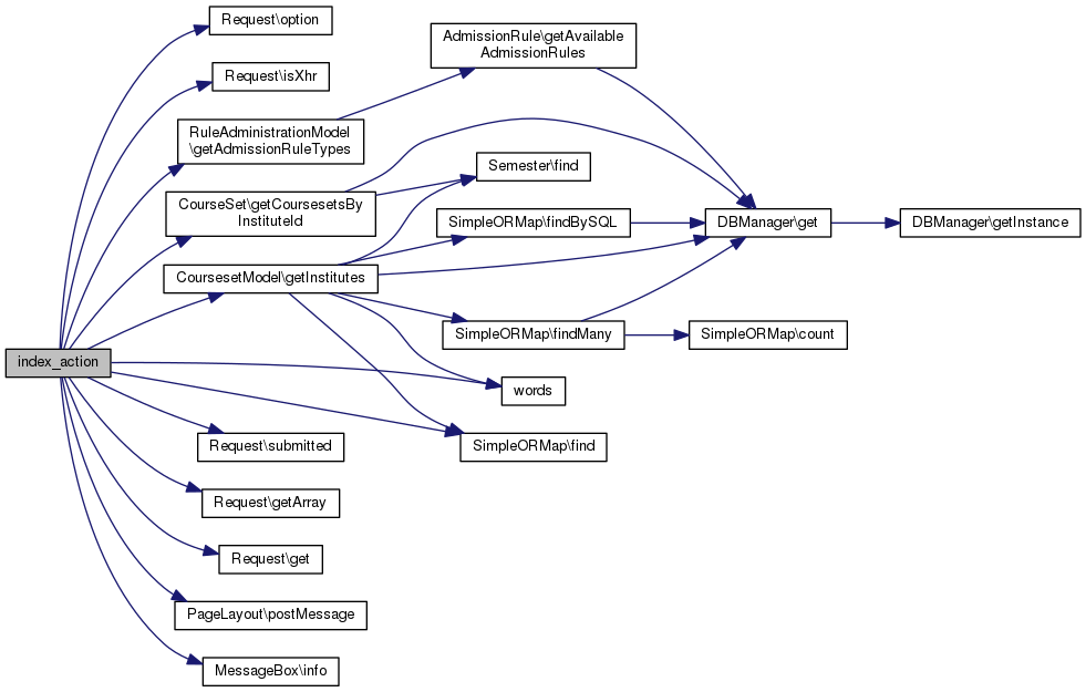
◆ index_action()

index_action ( )

Show all coursesets the current user has access to.

Here is the call graph for this function:

◆ instcourses_action()

instcourses_action (   $coursesetId = '')

Fetches courses at institutes specified by a given course set, filtered by a given semester.

Parameters
String$coursesetIdThe courseset to fetch institute assignments from
See also
CoursesetModel::getInstCourses
Here is the call graph for this function:

◆ institutes_action()

institutes_action ( )

Fetches available institutes for the current user.

Here is the call graph for this function:

◆ save_action()

save_action (   $coursesetId = '')

Saves the given course set to database.

Parameters
String$coursesetIdthe course set to save or empty if it is a new course set
Here is the call graph for this function:

The documentation for this class was generated from the following file: