Stud.IP  3.2 Revision
SidebarWidget Class Reference
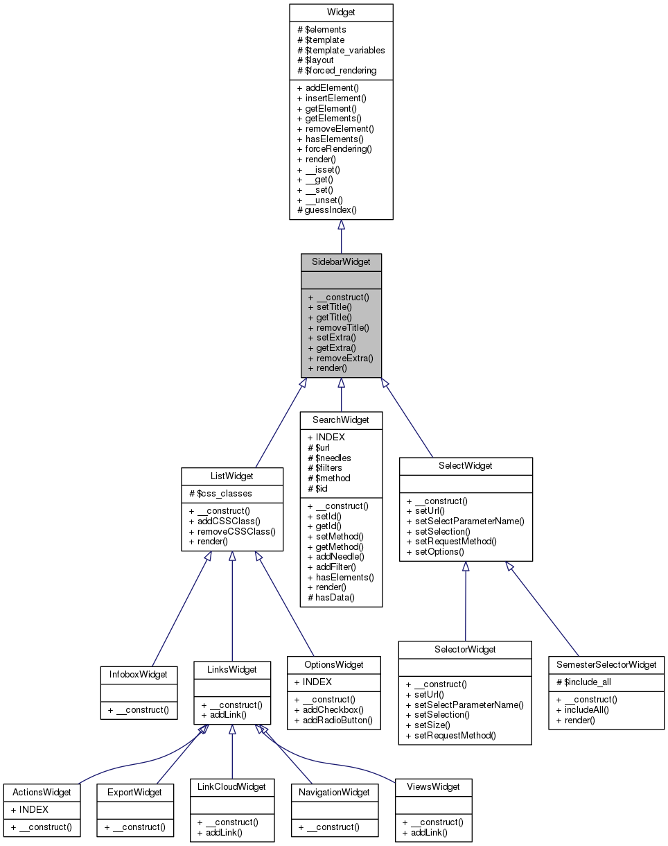
Inheritance diagram for SidebarWidget:
Inheritance graph
Collaboration diagram for SidebarWidget:
Collaboration graph

Public Member Functions

 __construct ()
 
 setTitle ($title)
 
 getTitle ()
 
 removeTitle ()
 
 setExtra ($extra)
 
 getExtra ()
 
 removeExtra ()
 
 render ($variables=array())
 
- Public Member Functions inherited from Widget
 addElement (WidgetElement $element, $index=null)
 
 insertElement (WidgetElement $element, $before_index, $index=null)
 
 getElement ($index)
 
 getElements ()
 
 removeElement ($index)
 
 hasElements ()
 
 forceRendering ($state=true)
 
 render ($variables=array())
 
 __isset ($offset)
 
 __get ($offset)
 
 __set ($offset, $value)
 
 __unset ($offset)
 

Additional Inherited Members

- Protected Member Functions inherited from Widget
 guessIndex (WidgetElement $element)
 
- Protected Attributes inherited from Widget
 $elements = array()
 
 $template = 'widgets/widget'
 
 $template_variables = array()
 
 $layout = 'widgets/widget-layout'
 
 $forced_rendering = false
 

Detailed Description

A widget for the sidebar.

Author
Jan-Hendrik Willms tleil.nosp@m.ax+s.nosp@m.tudip.nosp@m.@gma.nosp@m.il.co.nosp@m.m GPL 2 or later
Since
3.1
See also
Sidebar

Constructor & Destructor Documentation

◆ __construct()

__construct ( )

Member Function Documentation

◆ getExtra()

getExtra ( )

◆ getTitle()

getTitle ( )

Returns the title of the widget

Returns
mixed The title of the widget of false if no title has been set

◆ removeExtra()

removeExtra ( )

◆ removeTitle()

removeTitle ( )

Removes the title of the widget.

◆ render()

render (   $variables = array())

Renders the widget. The widget will only be rendered if it contains at least one element.

Returns
String The THML code of the rendered sidebar widget

◆ setExtra()

setExtra (   $extra)

◆ setTitle()

setTitle (   $title)

Sets the title of the widget.

Parameters
String$titleThe title of the widget
Here is the caller graph for this function:

The documentation for this class was generated from the following file: