Stud.IP  3.2 Revision
Admin_RoleController Class Reference
Inheritance diagram for Admin_RoleController:
Inheritance graph
Collaboration diagram for Admin_RoleController:
Collaboration graph

Public Member Functions

 before_filter (&$action, &$args)
 
 index_action ()
 
 create_role_action ()
 
 ask_remove_role_action ($roleid)
 
 remove_role_action ($roleid)
 
 assign_role_action ($userid=NULL)
 
 save_role_action ($userid)
 
 assign_plugin_role_action ($pluginid=NULL)
 
 save_plugin_role_action ($pluginid)
 
 show_role_action ($roleid=NULL)
 
 assign_role_institutes_action ($role_id, $user_id)
 
- Public Member Functions inherited from StudipController
 before_filter (&$action, &$args)
 
 perform ($unconsumed_path)
 
 after_filter ($action, $args)
 
 validate_args (&$args, $types=NULL)
 
 url_for ($to='')
 
 link_for ($to='')
 
 relocate ($to)
 
 rescue ($exception)
 
 setInfoBoxImage ($image)
 
 addToInfobox ($category, $text, $icon='blank.gif')
 
 render_json ($data)
 
 relay ($to_uri)
 
 perform_relayed ($unconsumed)
 
 render_template_as_string ($template, $layout=null)
 

Additional Inherited Members

- Protected Member Functions inherited from StudipController
 populateInfobox ()
 
- Protected Attributes inherited from AuthenticatedController
 $with_session = true
 
 $allow_nobody = false
 
- Protected Attributes inherited from StudipController
 $with_session = false
 
 $allow_nobody = true
 
 $encoding = "windows-1252"
 
 $utf8decode_xhr = false
 

Member Function Documentation

◆ ask_remove_role_action()

ask_remove_role_action (   $roleid)

Ask for confirmation from the user before deleting a role.

Parameters
integerid of role to delete
Here is the call graph for this function:

◆ assign_plugin_role_action()

assign_plugin_role_action (   $pluginid = NULL)

Display all roles assigned to a particular plugin.

Parameters
integerplugin id (optional)
Here is the call graph for this function:

◆ assign_role_action()

assign_role_action (   $userid = NULL)

Display all roles assigned to a particular user.

Parameters
stringuser id (optional)
Here is the call graph for this function:

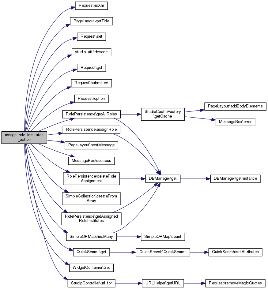
◆ assign_role_institutes_action()

assign_role_institutes_action (   $role_id,
  $user_id 
)
Here is the call graph for this function:

◆ before_filter()

before_filter ( $action,
$args 
)

Common tasks for all actions.

Here is the call graph for this function:

◆ create_role_action()

create_role_action ( )

Create a new role.

Here is the call graph for this function:

◆ index_action()

index_action ( )

Display a list of all existing roles and some statistics.

Here is the call graph for this function:

◆ remove_role_action()

remove_role_action (   $roleid)

Completely delete a role (including all its assignments).

Parameters
integerid of role to delete
Here is the call graph for this function:

◆ save_plugin_role_action()

save_plugin_role_action (   $pluginid)

Change the roles assigned to a particular plugin.

Parameters
integerplugin id
Here is the call graph for this function:

◆ save_role_action()

save_role_action (   $userid)

Change the roles assigned to a particular user.

Parameters
stringuser id
Here is the call graph for this function:

◆ show_role_action()

show_role_action (   $roleid = NULL)

Display a list of user and role assignments for a given role.

Parameters
integerrole id (optional)
Here is the call graph for this function:

The documentation for this class was generated from the following file: