Stud.IP  3.2 Revision
Settings_AvatarController Class Reference
Inheritance diagram for Settings_AvatarController:
Inheritance graph
Collaboration diagram for Settings_AvatarController:
Collaboration graph

Public Member Functions

 before_filter (&$action, &$args)
 
 index_action ()
 
 upload_action ()
 
- Public Member Functions inherited from Settings_SettingsController
 before_filter (&$action, &$args)
 
 url_for ($to)
 
 get_default_template ($action)
 
 render_nothing ($text='')
 
 shallChange ($field, $attribute=null, $value=null)
 
 verifyDialog ($message, $approved, $rejected)
 
 __call ($method, $arguments)
 
 after_filter ($action, $args)
 
- Public Member Functions inherited from StudipController
 before_filter (&$action, &$args)
 
 perform ($unconsumed_path)
 
 after_filter ($action, $args)
 
 validate_args (&$args, $types=NULL)
 
 url_for ($to='')
 
 link_for ($to='')
 
 relocate ($to)
 
 rescue ($exception)
 
 setInfoBoxImage ($image)
 
 addToInfobox ($category, $text, $icon='blank.gif')
 
 render_json ($data)
 
 relay ($to_uri)
 
 perform_relayed ($unconsumed)
 
 render_template_as_string ($template, $layout=null)
 

Additional Inherited Members

- Protected Member Functions inherited from Settings_SettingsController
 check_ticket ()
 
 populateInfobox ()
 
 postPrivateMessage ($message)
 
- Protected Member Functions inherited from StudipController
 populateInfobox ()
 
- Protected Attributes inherited from Settings_SettingsController
 $private_messages = array()
 
- Protected Attributes inherited from AuthenticatedController
 $with_session = true
 
 $allow_nobody = false
 
- Protected Attributes inherited from StudipController
 $with_session = false
 
 $allow_nobody = true
 
 $encoding = "windows-1252"
 
 $utf8decode_xhr = false
 

Member Function Documentation

◆ before_filter()

before_filter ( $action,
$args 
)

Set up this controller

Parameters
String$actionName of the action to be invoked
Array$argsArguments to be passed to the action method
Here is the call graph for this function:

◆ index_action()

index_action ( )

Display the avatar information of a user

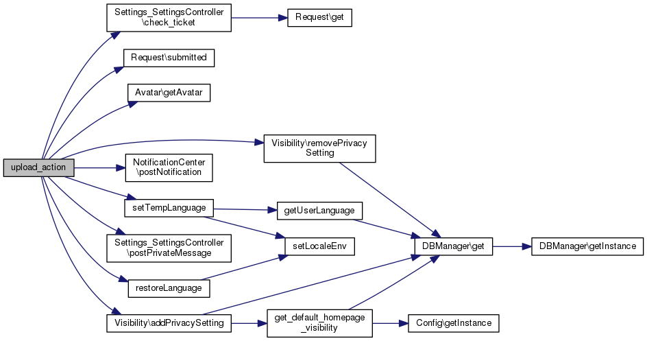
◆ upload_action()

upload_action ( )

Upload a new avatar or removes the current avatar. Upon Sends an information email to the user if the action was not invoked by himself.

Here is the call graph for this function:

The documentation for this class was generated from the following file: