Stud.IP  3.2 Revision
EvaluationObjectDB Class Reference
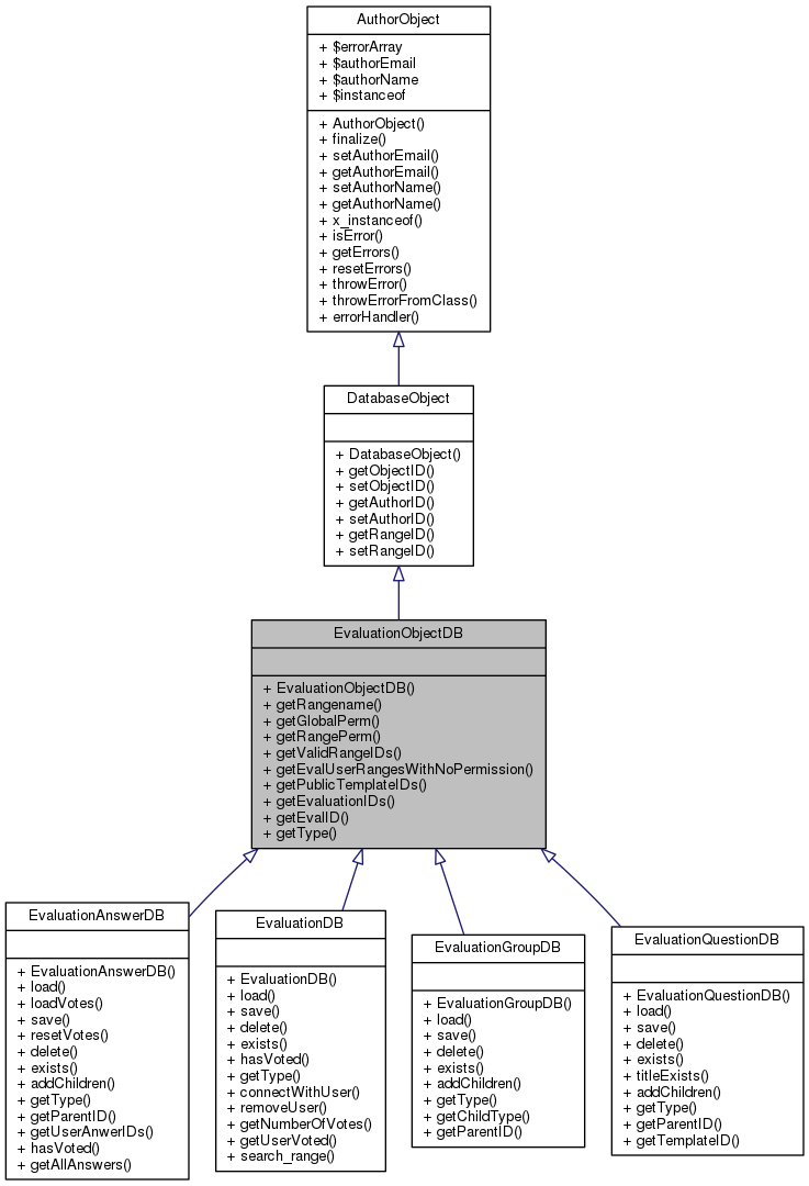
Inheritance diagram for EvaluationObjectDB:
Inheritance graph
Collaboration diagram for EvaluationObjectDB:
Collaboration graph

Public Member Functions

 EvaluationObjectDB ()
 
 getRangename ($rangeID, $html_decode=true)
 
 getGlobalPerm ($as_value=false)
 
 getRangePerm ($rangeID, $userID=NULL, $as_value=false)
 
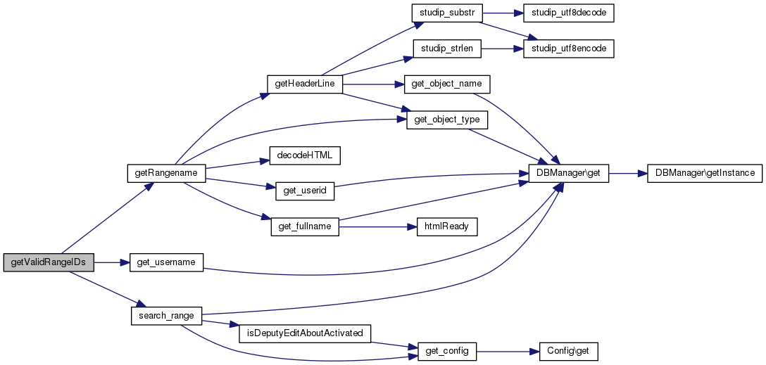
 getValidRangeIDs (&$permObj, &$userObj, $rangeID)
 
 getEvalUserRangesWithNoPermission (&$eval, $return_ids=false)
 
 getPublicTemplateIDs ($searchString)
 
 getEvaluationIDs ($rangeID="", $state="")
 
 getEvalID ($objectID)
 
 getType ($objectID)
 
- Public Member Functions inherited from DatabaseObject
 DatabaseObject ()
 
 getObjectID ()
 
 setObjectID ($objectID)
 
 getAuthorID ()
 
 setAuthorID ($authorID)
 
 getRangeID ()
 
 setRangeID ($rangeID)
 
- Public Member Functions inherited from AuthorObject
 AuthorObject ()
 
 finalize ()
 
 setAuthorEmail ($email)
 
 getAuthorEmail ()
 
 setAuthorName ($name)
 
 getAuthorName ()
 
 x_instanceof ()
 
 isError ()
 
 getErrors ()
 
 resetErrors ()
 
 throwError ($errcode, $errstring, $errline=0, $errfile=0, $errtype=ERROR_NORMAL)
 
 throwErrorFromClass (&$class)
 
 errorHandler ($no, $str, $file, $line, $ctx)
 

Additional Inherited Members

- Data Fields inherited from AuthorObject
 $errorArray
 
 $authorEmail
 
 $authorName
 
 $instanceof
 

Member Function Documentation

◆ EvaluationObjectDB()

Constructor public

◆ getEvalID()

getEvalID (   $objectID)

Gets the evaluation id for a object id public

Parameters
string$objectIDThe object id
Returns
string The evaluation id or nothing
Here is the call graph for this function:

◆ getEvaluationIDs()

getEvaluationIDs (   $rangeID = "",
  $state = "" 
)

Return all evaluationIDs in a specific range

public

Parameters
string$rangeIDSpecific rangeID or it is a template
string$stateSpecific state
Returns
array All evaluations in this range and this state
Here is the call graph for this function:

◆ getEvalUserRangesWithNoPermission()

getEvalUserRangesWithNoPermission ( $eval,
  $return_ids = false 
)

Returns the number of ranges with no permission public

Parameters
EvaluationObject&$evalThe evaluation
boolean$return_idsIf YES return the ids
Returns
integer Number of ranges with no permission
Here is the call graph for this function:
Here is the caller graph for this function:

◆ getGlobalPerm()

getGlobalPerm (   $as_value = false)

Gets the global Studi.IP perm public

Parameters
boolean$as_valueIf YES return as value
Returns
string the perm or NULL
Here is the caller graph for this function:

◆ getPublicTemplateIDs()

getPublicTemplateIDs (   $searchString)

Gets the public template ids public

Parameters
string$searchStringThe name of the template
Returns
array The public template ids
Here is the call graph for this function:

◆ getRangename()

getRangename (   $rangeID,
  $html_decode = true 
)

Gets the name of the range. Copied somewhere from Stud.IP... public

Parameters
string$rangeIDthe rangeID
boolean$html_decode(optional)
Returns
string The name of the range
Here is the call graph for this function:
Here is the caller graph for this function:

◆ getRangePerm()

getRangePerm (   $rangeID,
  $userID = NULL,
  $as_value = false 
)

Get the Stud.IP-Perm for a range

Parameters
string$rangeIDThe range id
string$userIDThe user id
boolean$as_valueIf YES return as value public
Returns
string
Here is the caller graph for this function:

◆ getType()

getType (   $objectID)

Returns the type of an objectID public

Parameters
string$objectIDThe objectID
Returns
string INSTANCEOF_x, else NO
Here is the caller graph for this function:

◆ getValidRangeIDs()

getValidRangeIDs ( $permObj,
$userObj,
  $rangeID 
)

Look for all rangeIDs for my permissions

Parameters
objectPerm &$permObj PHP-LIB-Perm-Object
objectUser &$userObj PHP-LIB-User-Object
string$rangeIDRangeID of actual page
Here is the call graph for this function:

The documentation for this class was generated from the following file: