|
Stud.IP
3.2 Revision
|

Static Public Member Functions | |
| static | initialize () |
| static | setTitle ($title) |
| static | hasTitle () |
| static | getTitle () |
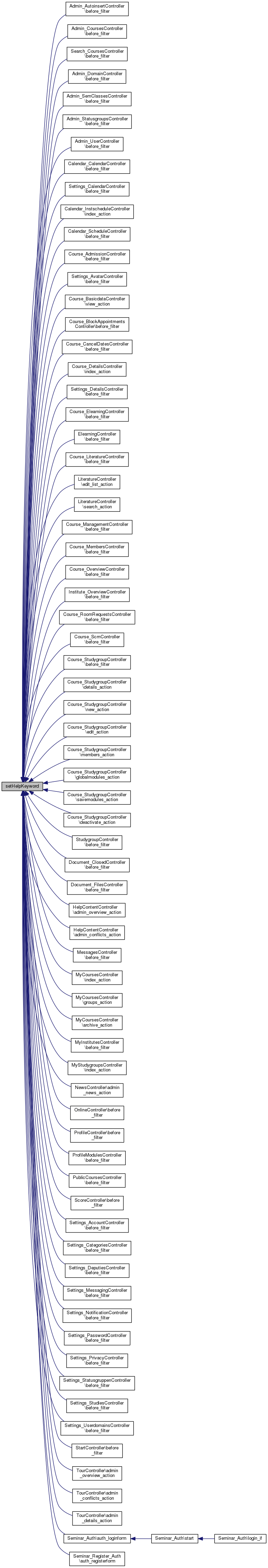
| static | setHelpKeyword ($help_keyword) |
| static | getHelpKeyword () |
| static | setTabNavigation ($path) |
| static | getTabNavigation () |
| static | getTabNavigationPath () |
| static | addStyle ($content, $media='') |
| static | addStylesheet ($source, $attributes=array()) |
| static | removeStylesheet ($source, $attributes=array()) |
| static | addScript ($source, $attributes=array()) |
| static | removeScript ($source, $attributes=array()) |
| static | addHeadElement ($name, $attributes=array(), $content=NULL) |
| static | removeHeadElement ($name, $attributes=array()) |
| static | addComment ($content) |
| static | removeComment ($content) |
| static | getHeadElements () |
| static | addBodyElements ($html) |
| static | getBodyElements () |
| static | disableHeader () |
| static | isHeaderEnabled () |
| static | setBodyElementId ($id) |
| static | getBodyElementId () |
| static | postMessage (MessageBox $message, $id=null) |
| static | clearMessages () |
| static | getMessages () |
| static | getSqueezePackages () |
| static | setSqueezePackages ($package) |
| static | addSqueezePackage ($package) |
The PageLayout class provides utility functions to control the global page layout of Stud.IP. This includes the page title, the included CSS style sheets and JavaScript files. It replaces the "traditional" way of manipulating the page header via special global variables (like $CURRENT_PAGE and $_include_stylesheet).
Each Stud.IP page should at least set the page title and help keyword (if a help page exists).
|
static |
|
static |
Insert a (conditional) comment in the header. To preserve execution order, this method utilizes addHeadElement() in a more or less hackish way.
| string | $content | comment content |
|
static |
Add an extra HTML element to the HTML HEAD section. This can be used to include RSS/ATOM feed links, META tags or other stuff. If $content is NULL, no closing tag is generated. If the element needs a closing tag (like SCRIPT) but should not have contents, pass the empty string as the third parameter.
| string | $name | element name (e.g. 'meta') |
| array | $attributes | additional attributes for the element |
| string | $content | element contents, if any |

|
static |
Add a JavaScript SCRIPT element to the HTML HEAD section.
| string | $source | URL of JS file or file in assets folder |
| array | $attributes | Additional parameters for the script tag |


|
static |
Add a squeeze package to the list of squeeze packages to use
| string | $package | the name of the package |


|
static |
Add a STYLE element to the HTML HEAD section.
| string | $content | element contents |
| string | $media | media types |

|
static |
Add a style sheet LINK element to the HTML HEAD section.
| string | $source | style sheet URL or file in assets folder |
| array | $attributes | additional attributes for LINK element |


|
static |
Clears all messages pending for display.
|
static |
Disable output of the navigation header for this page.

|
static |
Gets the id of the body element. If non was set, it is dynamically generated base on the name of the current PHP script, with the suffix removed and all non-alphanumeric characters replaced with '_'.
|
static |
|
static |
|
static |
Get the current help keyword (defaults to 'Basis.Allgemeines').

|
static |
Returns the list of pending messages and clears the list.
|
static |
Return the names of the squeeze packages to use.
Per default the squeeze package "base" is included.
|
static |
Returns the base navigation object (not its path) for the tabs. May return NULL if tab display is disabled.

|
static |
Returns the base navigation path for the tabs. May return NULL if tab display is disabled.
|
static |
Get the current page title (defaults to $UNI_NAME_CLEAN).

|
static |
Returns whether a title has been set

|
static |
Initialize default page layout. This should only be called once from phplib_local.inc.php. Don't use this otherwise.

|
static |
Return whether output of the navigation header is enabled.
|
static |
Registers a MessageBox object for display the next time a layout is rendered. Note: This will only work for pages that use layout templates.
| MessageBox | message object to display |
|
static |
Remove a (conditional) comment from the header.
| string | $content | comment content |
|
static |
Remove HTML elements from the HTML HEAD section. This method will remove all elements matching the given name and all the attributes.
For example, to remove all META elements: PageLayout::removeHeadElement('meta');
Remove all style sheet LINK elements: PageLayout::removeHeadElement('link', array('rel' => 'stylesheet'));
Remove a particular style sheet LINK by href: PageLayout::removeHeadElement('link', array('href' => '...'));
|
static |
Remove a JavaScript SCRIPT element from the HTML HEAD section.
| string | $source | URL of JS file or file in assets folder |
| array | $attributes | Additional parameters for the script tag |

|
static |
Remove a style sheet LINK element from the HTML HEAD section.
| string | $source | style sheet URL or file in assets folder |
| array | $attributes | additional attributes for LINK element |


|
static |
Sets the id of the html body element. The given id is stripped of all non alpha-numeric characters (except for -).
| String | $id | Id of the body element |

|
static |
Set the help keyword to the given string.

|
static |
Set the names of the squeeze packages to use
| ... | a variable-length argument list containing the names of the packages |
|
static |
Select which tabs (if any) should be displayed on the page. The argument specifies a navigation item in the tree whose children will form the first level of tabs. If $path is NULL, no tabs are displayed. The default setting is to use the active element in the top navigation.
| string | $path | path of navigation item for tabs or NULL |


|
static |
Set the page title to the given text.
| string | $title | Page title |