Stud.IP  3.2 Revision
AccessControlledService Class Reference
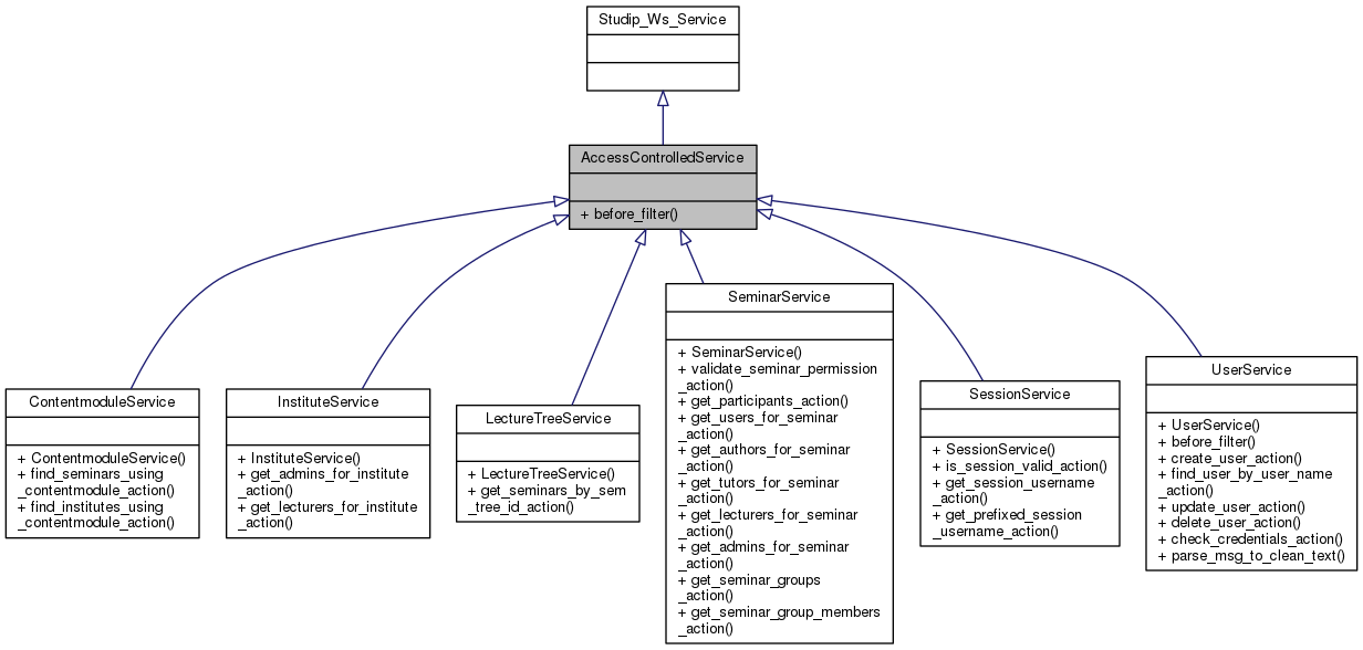
Inheritance diagram for AccessControlledService:
Inheritance graph
Collaboration diagram for AccessControlledService:
Collaboration graph

Public Member Functions

 before_filter ($name, &$args)
 

Detailed Description

Abstract class, implementing access check in the before_filter(). All webservices classes should be derived from this.

Member Function Documentation

◆ before_filter()

before_filter (   $name,
$args 
)

This method is called before every other service method and tries to authenticate an incoming request using the first argument as an so called "api key". If the "api key", the functions name and the remote IP pass the access rules, the request will be authorized, otherwise a fault is sent back to the caller.

Parameters
stringthe function's name.
arrayan array of arguments that will be delivered to the function.
Returns
mixed if this method returns a Studip_Ws_Fault, further processing will be aborted
Here is the call graph for this function:

The documentation for this class was generated from the following file: