Stud.IP  3.2 Revision
StudipDirectory Class Reference
Inheritance diagram for StudipDirectory:
Inheritance graph
Collaboration diagram for StudipDirectory:
Collaboration graph

Public Member Functions

 createFile ($name, $description='')
 
 copy (File $source, $name, $description='')
 
 getEntry ($name)
 
 getPermissions ()
 
 countFiles ($count_deep=false, $count_folders=true)
 
 isEmpty ()
 
 isRootDirectory ()
 
 link (File $file, $name, $description='')
 
 ensureUniqueFilename ($name, File $file=null)
 
 listFiles ($offset=0, $limit=0)
 
 listDirectories ()
 
 mkdir ($name, $description='')
 
 delete ()
 
 isReadable ()
 
 isWritable ()
 
 open ($mode)
 
 search ($text)
 
 setPermissions ($permissions)
 
 unlink ($name)
 
 update ()
 
- Public Member Functions inherited from File
 delete ()
 
 getLinks ()
 
 getStoragePath ()
 
 getStorageObject ()
 
 isReadable ()
 
 isWritable ()
 
 open ($mode)
 
 setContentFromFile ($file)
 
 update ()
 
 checkAccess ($user_id=null, $throw_exception=true)
 
- Public Member Functions inherited from SimpleORMap
 __construct ($id=null)
 
 __clone ()
 
 getRelationOptions ($relation)
 
 getTableMetadata ()
 
 hasAutoIncrementColumn ()
 
 setId ($id)
 
 getId ()
 
 getNewId ()
 
 toArray ($only_these_fields=null)
 
 toArrayRecursive ($only_these_fields=null)
 
 getValue ($field)
 
 getRelationValue ($relation, $field)
 
 setValue ($field, $value)
 
 __get ($field)
 
 __set ($field, $value)
 
 __isset ($field)
 
 offsetExists ($offset)
 
 offsetGet ($offset)
 
 offsetSet ($offset, $value)
 
 offsetUnset ($offset)
 
 getIterator ()
 
 count ()
 
 isField ($field)
 
 isAdditionalField ($field)
 
 isAliasField ($field)
 
 setData ($data, $reset=false)
 
 haveData ()
 
 isNew ()
 
 isDeleted ()
 
 setNew ($is_new)
 
 getWhereQuery ()
 
 restore ()
 
 store ()
 
 triggerChdate ()
 
 delete ()
 
 isDirty ()
 
 isFieldDirty ($field)
 
 revertValue ($field)
 
 getPristineValue ($field)
 
 initRelation ($relation)
 
 resetRelation ($relation)
 

Static Public Member Functions

static getRootDirectory ($context_id)
 
- Static Public Member Functions inherited from File
static get ($id)
 
- Static Public Member Functions inherited from SimpleORMap
static expireTableScheme ()
 
static find ($id)
 
static exists ($id)
 
static countBySql ($sql=1, $params=array())
 
static create ($data)
 
static build ($data, $is_new=true)
 
static buildExisting ($data)
 
static import ($data)
 
static findBySQL ($sql, $params=array())
 
static findByObject (SimpleORMap $object)
 
static findOneBySQL ($where, $params=array())
 
static findThru ($foreign_key_value, $options)
 
static findEachBySQL ($callable, $sql, $params=array())
 
static findMany ($pks=array(), $order='', $order_params=array())
 
static findEachMany ($callable, $pks=array(), $order='', $order_params=array())
 
static findAndMapBySQL ($callable, $where, $params=array())
 
static findAndMapMany ($callable, $pks=array(), $order='', $order_params=array())
 
static deleteBySQL ($where, $params=array())
 
static toObject ($id_or_object)
 
static __callStatic ($name, $arguments)
 

Static Protected Member Functions

static configure ($config=array())
 
- Static Protected Member Functions inherited from File
static configure ($config=array())
 
- Static Protected Member Functions inherited from SimpleORMap
static configure ($config=array())
 
static tableScheme ($db_table)
 

Additional Inherited Members

- Protected Member Functions inherited from SimpleORMap
 _getId ($field)
 
 _setId ($field, $value)
 
 _getAdditionalValueFromRelation ($field)
 
 _setAdditionalValueFromRelation ($field, $value)
 
 _getAdditionalValue ($field)
 
 _setAdditionalValue ($field, $value)
 
 parseRelationOptions ($type, $name, $options)
 
 getTableScheme ()
 
 storeRelations ($only_these=null)
 
 deleteRelations ()
 
 initializeContent ()
 
 applyCallbacks ($type)
 
 registerCallback ($types, $cb)
 
 unregisterCallback ($types, $cb)
 
 cbAutoIncrementColumn ($type)
 
 cbAutoKeyCreation ()
 
 cbNotificationMapper ($cb_type)
 
 setSerializedValue ($field, $value)
 
- Protected Attributes inherited from File
 $storage_object
 
- Protected Attributes inherited from SimpleORMap
 $content = array()
 
 $content_db = array()
 
 $is_new = true
 
 $db_table = ''
 
 $db_fields = null
 
 $pk = null
 
 $default_values = array()
 
 $serialized_fields = array()
 
 $alias_fields = array()
 
 $additional_fields = array()
 
 $relations = array()
 
 $has_many = array()
 
 $has_one = array()
 
 $belongs_to = array()
 
 $has_and_belongs_to_many = array()
 
 $registered_callbacks
 
 $known_slots = array()
 
 $reserved_slots = array('value','newid','iterator','tablemetadata', 'relationvalue','wherequery','relationoptions','data','new','id')
 
 $notification_map = array()
 
 $additional_data = array()
 
- Static Protected Attributes inherited from File
static $object_cache = array()
 
- Static Protected Attributes inherited from SimpleORMap
static $schemes = null
 
static $config = array()
 

Detailed Description

StudipDirectory.php

Class to represent directories in the database. Every directory is also a file, so this a subclass of File.

Copyright (c) 2013 Elmar Ludwig

This program is free software; you can redistribute it and/or modify it under the terms of the GNU General Public License as published by the Free Software Foundation; either version 2 of the License, or (at your option) any later version.

Member Function Documentation

◆ configure()

static configure (   $config = array())
staticprotected

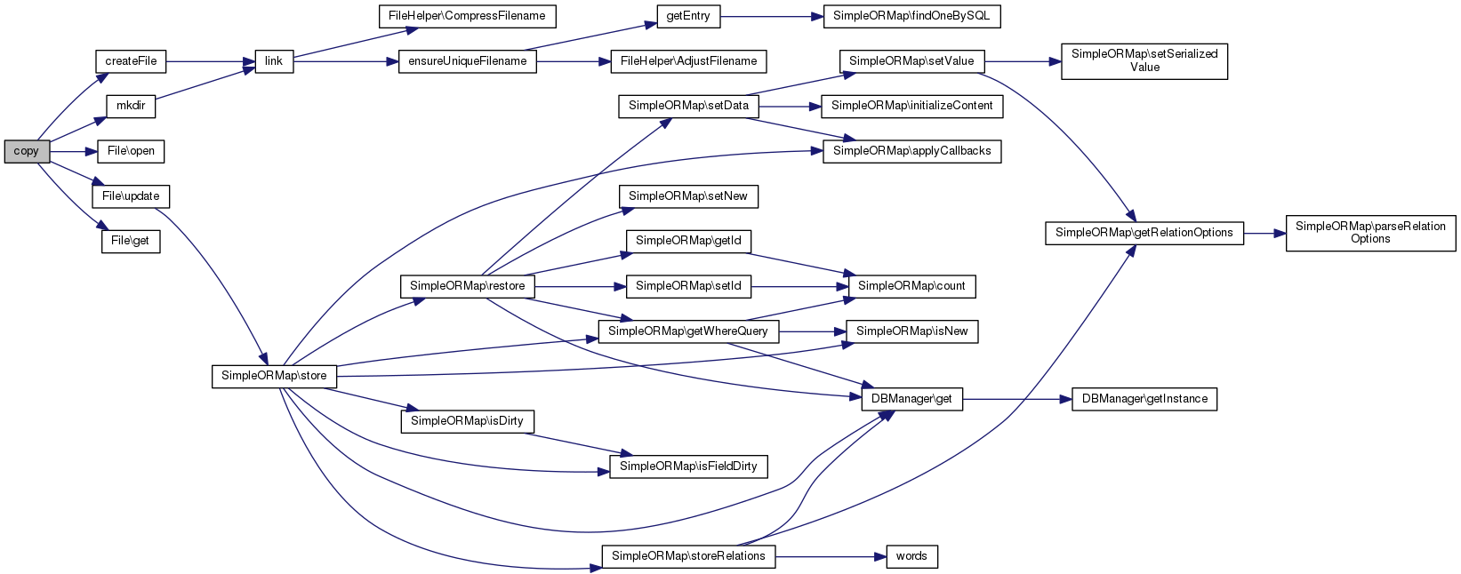
◆ copy()

copy ( File  $source,
  $name,
  $description = '' 
)

Create a new file by copying the contents of an existing file into this directory under the given name. Unlike the link() method, this creates a separate file. Returns the directory entry.

Parameters
File$sourcesource file to copy
string$namedestination file name
Returns
DirectoryEntry created DirectoryEntry object
Here is the call graph for this function:

◆ countFiles()

countFiles (   $count_deep = false,
  $count_folders = true 
)

Returns number of linked files or folders in this directory.

Parameters
bool$count_deepCount recursively in directories?
bool$count_foldersCount folders?
Returns
int Number of linked files or folders
Here is the call graph for this function:
Here is the caller graph for this function:

◆ createFile()

createFile (   $name,
  $description = '' 
)

Create a new empty file in this directory under the given name and returns the directory entry.

Parameters
string$namefile name
Returns
DirectoryEntry created DirectoryEntry object
Here is the call graph for this function:
Here is the caller graph for this function:

◆ delete()

delete ( )

Delete the contents of this directory (recursively).

Here is the call graph for this function:

◆ ensureUniqueFilename()

ensureUniqueFilename (   $name,
File  $file = null 
)

Ensure a unique filename.

Parameters
String$nameBase file name that is supposed to be unique
File | null$fileOptional associated file
Returns
String Unique filename
Here is the call graph for this function:
Here is the caller graph for this function:

◆ getEntry()

getEntry (   $name)

Return the entry with the given name in this directory, if one exists (returns NULL otherwise).

Parameters
string$namefile name
Returns
DirectoryEntry DirectoryEntry object or NULL
Here is the call graph for this function:
Here is the caller graph for this function:

◆ getPermissions()

getPermissions ( )

Get access permissions for this directory. Access permissions are not implemented at this time.

◆ getRootDirectory()

static getRootDirectory (   $context_id)
static

Get a root directory object for the given context id. Root directories are not represented in the database. TODO Is this function really needed?

Parameters
string$context_idcontext (course id etc.)
Returns
StudipDirectory directory object

◆ isEmpty()

isEmpty ( )

Check whether this directory is empty.

Returns
boolean TRUE or FALSE
Here is the call graph for this function:

◆ isReadable()

isReadable ( )

Check if the directory's backend allows reading of files.

Returns
boolean TRUE or FALSE

◆ isRootDirectory()

isRootDirectory ( )

Check whether this directory is a root directory, i.e. an instance of the RootDirectory class.

Returns
boolean TRUE or FALSE

◆ isWritable()

isWritable ( )

Check if the directory's backend allows writing of files.

Returns
boolean TRUE or FALSE

◆ link()

link ( File  $file,
  $name,
  $description = '' 
)

Create a new entry in this directory for the given file under the given name. This will increase the link count of the file by one.

Parameters
File$filefile to link
string$namenew file name
string$descriptionoptional description
Returns
DirectoryEntry created DirectoryEntry object
Here is the call graph for this function:
Here is the caller graph for this function:

◆ listDirectories()

listDirectories ( )

Return a list of all child directories in this directory.

Returns
array array of DirectoryEntry objects
Here is the call graph for this function:

◆ listFiles()

listFiles (   $offset = 0,
  $limit = 0 
)

Return a list of all entries in this directory. Each entry is returned as a DirectoryEntry object.

Parameters
int$offsetOnly return files after this offset (optional, default 0)
int$limitReturn only $limit files (optional, default 0 = all)
Returns
array array of DirectoryEntry objects
Here is the call graph for this function:
Here is the caller graph for this function:

◆ mkdir()

mkdir (   $name,
  $description = '' 
)

Create a new sub directory with the given name in this directory. It inherits the backend storage of its parent.

Parameters
string$namedirectory name
int$parent_idplace in folder hierarchy
Here is the call graph for this function:
Here is the caller graph for this function:

◆ open()

open (   $mode)

Opening a directory is not allowed.

◆ search()

search (   $text)

Search this directory (recursively) for the given text. Searching is not implemented at this time.

◆ setPermissions()

setPermissions (   $permissions)

Set access permissions for this directory. Access permissions are not implemented at this time.

◆ unlink()

unlink (   $name)

Remove the entry with the given name from this directory. If the file's link count drops to zero, it is deleted.

Parameters
string$namefile name
Here is the call graph for this function:

◆ update()

update ( )

Updating a directory is not allowed (and not needed).


The documentation for this class was generated from the following file: