Stud.IP  3.2 Revision
PmWikiConnectedLink Class Reference
Inheritance diagram for PmWikiConnectedLink:
Inheritance graph
Collaboration diagram for PmWikiConnectedLink:
Collaboration graph

Public Member Functions

 PmWikiConnectedLink ($cms)
 
 getUserModuleLinks ()
 
 getAdminModuleLinks ()
 

Additional Inherited Members

Member Function Documentation

◆ getAdminModuleLinks()

getAdminModuleLinks ( )

get admin module links

returns links add or remove a module from course public

Returns
string returns html-code
Here is the call graph for this function:

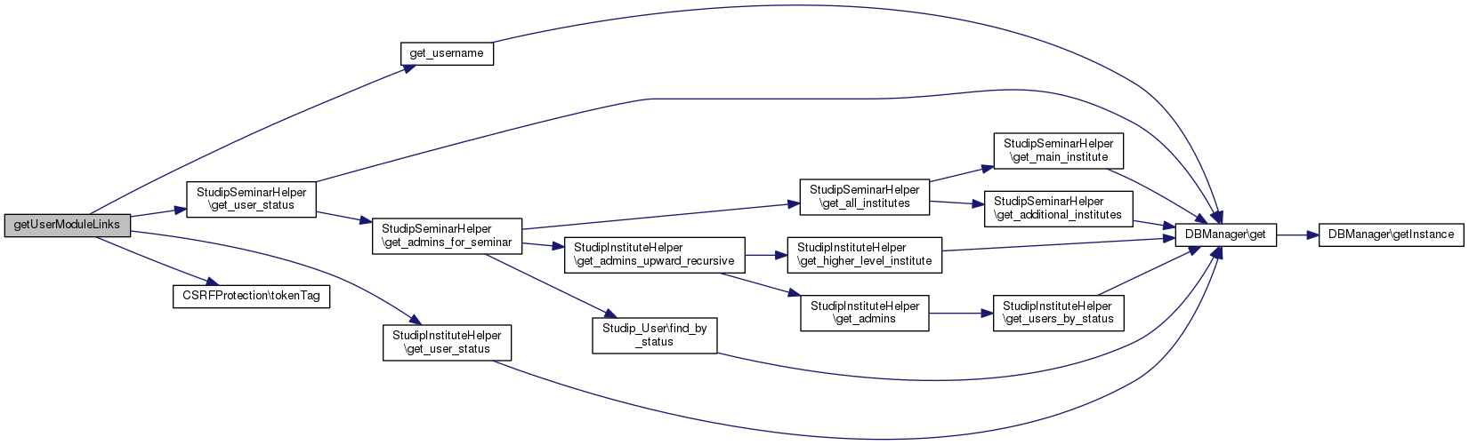
◆ getUserModuleLinks()

getUserModuleLinks ( )

get user module links

returns content module links for user public

Returns
string html-code
Here is the call graph for this function:

◆ PmWikiConnectedLink()

PmWikiConnectedLink (   $cms)

The documentation for this class was generated from the following file: