Stud.IP  3.2 Revision
Banner Class Reference
Inheritance diagram for Banner:
Inheritance graph
Collaboration diagram for Banner:
Collaboration graph

Public Member Functions

 delete ()
 
 getViewProbability ()
 
 getLink ($internal=false)
 
 toImg ($attributes=array())
 
 toHTML ($internal=true)
 
- Public Member Functions inherited from SimpleORMap
 __construct ($id=null)
 
 __clone ()
 
 getRelationOptions ($relation)
 
 getTableMetadata ()
 
 hasAutoIncrementColumn ()
 
 setId ($id)
 
 getId ()
 
 getNewId ()
 
 toArray ($only_these_fields=null)
 
 toArrayRecursive ($only_these_fields=null)
 
 getValue ($field)
 
 getRelationValue ($relation, $field)
 
 setValue ($field, $value)
 
 __get ($field)
 
 __set ($field, $value)
 
 __isset ($field)
 
 offsetExists ($offset)
 
 offsetGet ($offset)
 
 offsetSet ($offset, $value)
 
 offsetUnset ($offset)
 
 getIterator ()
 
 count ()
 
 isField ($field)
 
 isAdditionalField ($field)
 
 isAliasField ($field)
 
 setData ($data, $reset=false)
 
 haveData ()
 
 isNew ()
 
 isDeleted ()
 
 setNew ($is_new)
 
 getWhereQuery ()
 
 restore ()
 
 store ()
 
 triggerChdate ()
 
 delete ()
 
 isDirty ()
 
 isFieldDirty ($field)
 
 revertValue ($field)
 
 getPristineValue ($field)
 
 initRelation ($relation)
 
 resetRelation ($relation)
 

Static Public Member Functions

static getRandomBanner ()
 
static getAllBanners ()
 
- Static Public Member Functions inherited from SimpleORMap
static expireTableScheme ()
 
static find ($id)
 
static exists ($id)
 
static countBySql ($sql=1, $params=array())
 
static create ($data)
 
static build ($data, $is_new=true)
 
static buildExisting ($data)
 
static import ($data)
 
static findBySQL ($sql, $params=array())
 
static findByObject (SimpleORMap $object)
 
static findOneBySQL ($where, $params=array())
 
static findThru ($foreign_key_value, $options)
 
static findEachBySQL ($callable, $sql, $params=array())
 
static findMany ($pks=array(), $order='', $order_params=array())
 
static findEachMany ($callable, $pks=array(), $order='', $order_params=array())
 
static findAndMapBySQL ($callable, $where, $params=array())
 
static findAndMapMany ($callable, $pks=array(), $order='', $order_params=array())
 
static deleteBySQL ($where, $params=array())
 
static toObject ($id_or_object)
 
static __callStatic ($name, $arguments)
 

Static Protected Member Functions

static configure ($config=array())
 
- Static Protected Member Functions inherited from SimpleORMap
static configure ($config=array())
 
static tableScheme ($db_table)
 

Additional Inherited Members

- Protected Member Functions inherited from SimpleORMap
 _getId ($field)
 
 _setId ($field, $value)
 
 _getAdditionalValueFromRelation ($field)
 
 _setAdditionalValueFromRelation ($field, $value)
 
 _getAdditionalValue ($field)
 
 _setAdditionalValue ($field, $value)
 
 parseRelationOptions ($type, $name, $options)
 
 getTableScheme ()
 
 storeRelations ($only_these=null)
 
 deleteRelations ()
 
 initializeContent ()
 
 applyCallbacks ($type)
 
 registerCallback ($types, $cb)
 
 unregisterCallback ($types, $cb)
 
 cbAutoIncrementColumn ($type)
 
 cbAutoKeyCreation ()
 
 cbNotificationMapper ($cb_type)
 
 setSerializedValue ($field, $value)
 
- Protected Attributes inherited from SimpleORMap
 $content = array()
 
 $content_db = array()
 
 $is_new = true
 
 $db_table = ''
 
 $db_fields = null
 
 $pk = null
 
 $default_values = array()
 
 $serialized_fields = array()
 
 $alias_fields = array()
 
 $additional_fields = array()
 
 $relations = array()
 
 $has_many = array()
 
 $has_one = array()
 
 $belongs_to = array()
 
 $has_and_belongs_to_many = array()
 
 $registered_callbacks
 
 $known_slots = array()
 
 $reserved_slots = array('value','newid','iterator','tablemetadata', 'relationvalue','wherequery','relationoptions','data','new','id')
 
 $notification_map = array()
 
 $additional_data = array()
 
- Static Protected Attributes inherited from SimpleORMap
static $schemes = null
 
static $config = array()
 

Member Function Documentation

◆ configure()

static configure (   $config = array())
staticprotected

◆ delete()

delete ( )

delete entry from database the object is cleared and turned to new state

Returns
boolean
Here is the call graph for this function:

◆ getAllBanners()

static getAllBanners ( )
static

Get all banners

Returns
array() list of banners
Here is the call graph for this function:
Here is the caller graph for this function:

◆ getLink()

getLink (   $internal = false)

Returns the appropriate link for this banner.

Returns
string
Here is the call graph for this function:
Here is the caller graph for this function:

◆ getRandomBanner()

static getRandomBanner ( )
static

Returns a random banner

Here is the call graph for this function:

◆ getViewProbability()

getViewProbability ( )
Here is the call graph for this function:

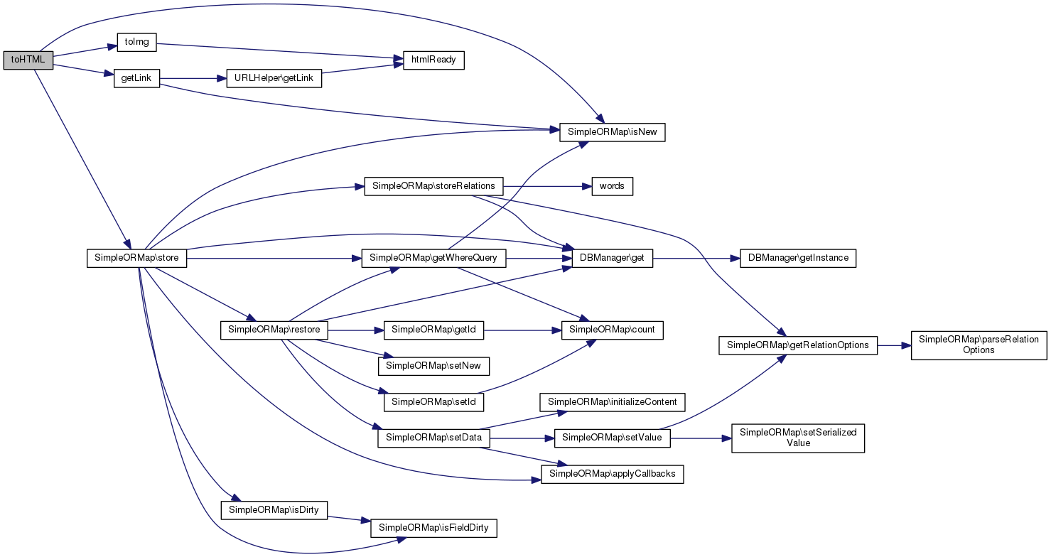
◆ toHTML()

toHTML (   $internal = true)

Returns the complete html (link + img) for this banner

Returns
string
Here is the call graph for this function:

◆ toImg()

toImg (   $attributes = array())

Returns the img-tag for this banner

Returns
string
Here is the call graph for this function:
Here is the caller graph for this function:

The documentation for this class was generated from the following file: