|
Stud.IP
3.2 Revision
|


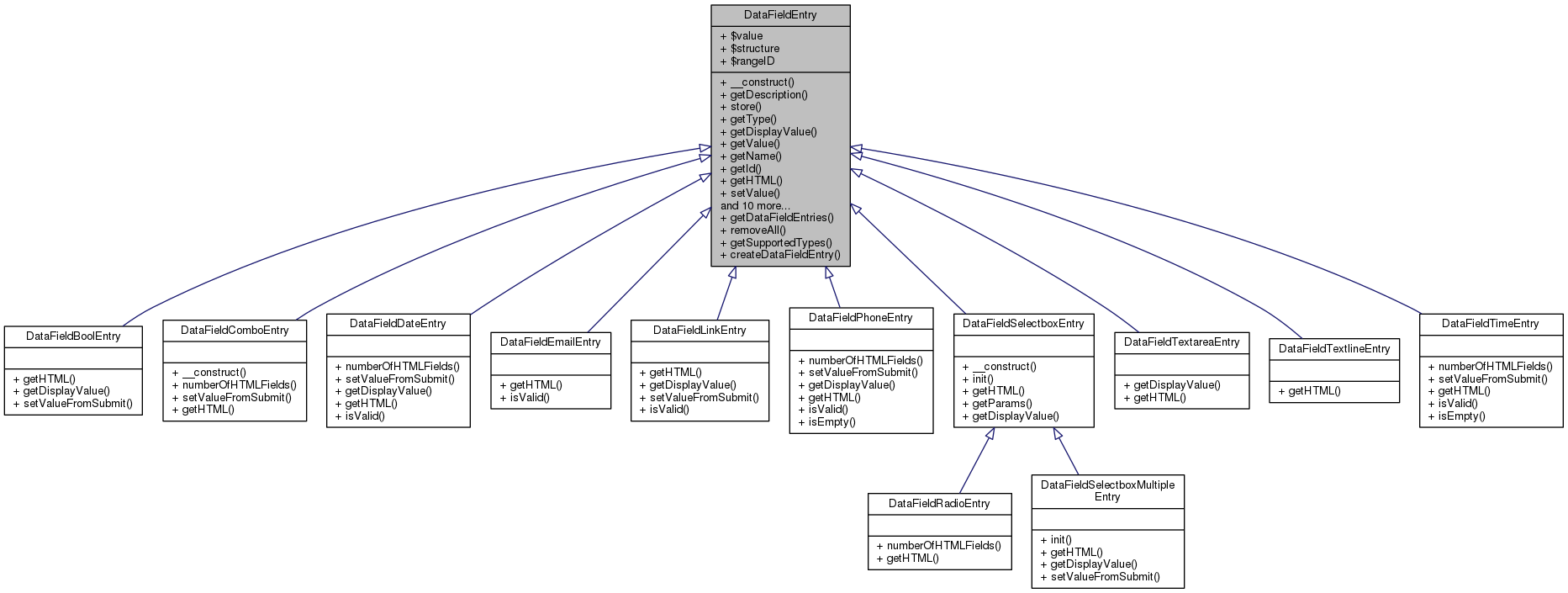
Public Member Functions | |
| __construct ($structure=null, $rangeID='', $value=null) | |
| getDescription () | |
| store () | |
| getType () | |
| getDisplayValue ($entities=true) | |
| getValue () | |
| getName () | |
| getId () | |
| getHTML ($name) | |
| setValue ($v) | |
| setValueFromSubmit ($submitted_value) | |
| setRangeID ($v) | |
| setSecondRangeID ($v) | |
| isValid () | |
| numberOfHTMLFields () | |
| getRangeID () | |
| getSecondRangeID () | |
| isVisible () | |
| isEditable () | |
| isEmpty () | |
Static Public Member Functions | |
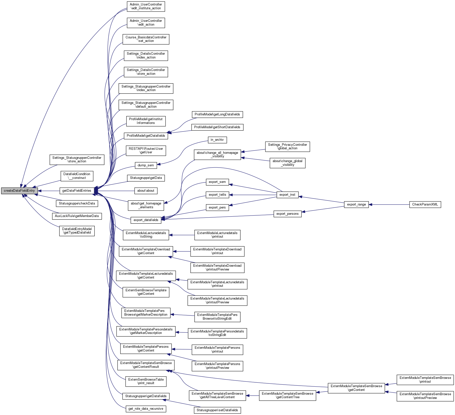
| static | getDataFieldEntries ($range_id, $object_type='', $object_class_hint='') |
| static | removeAll ($range_id) |
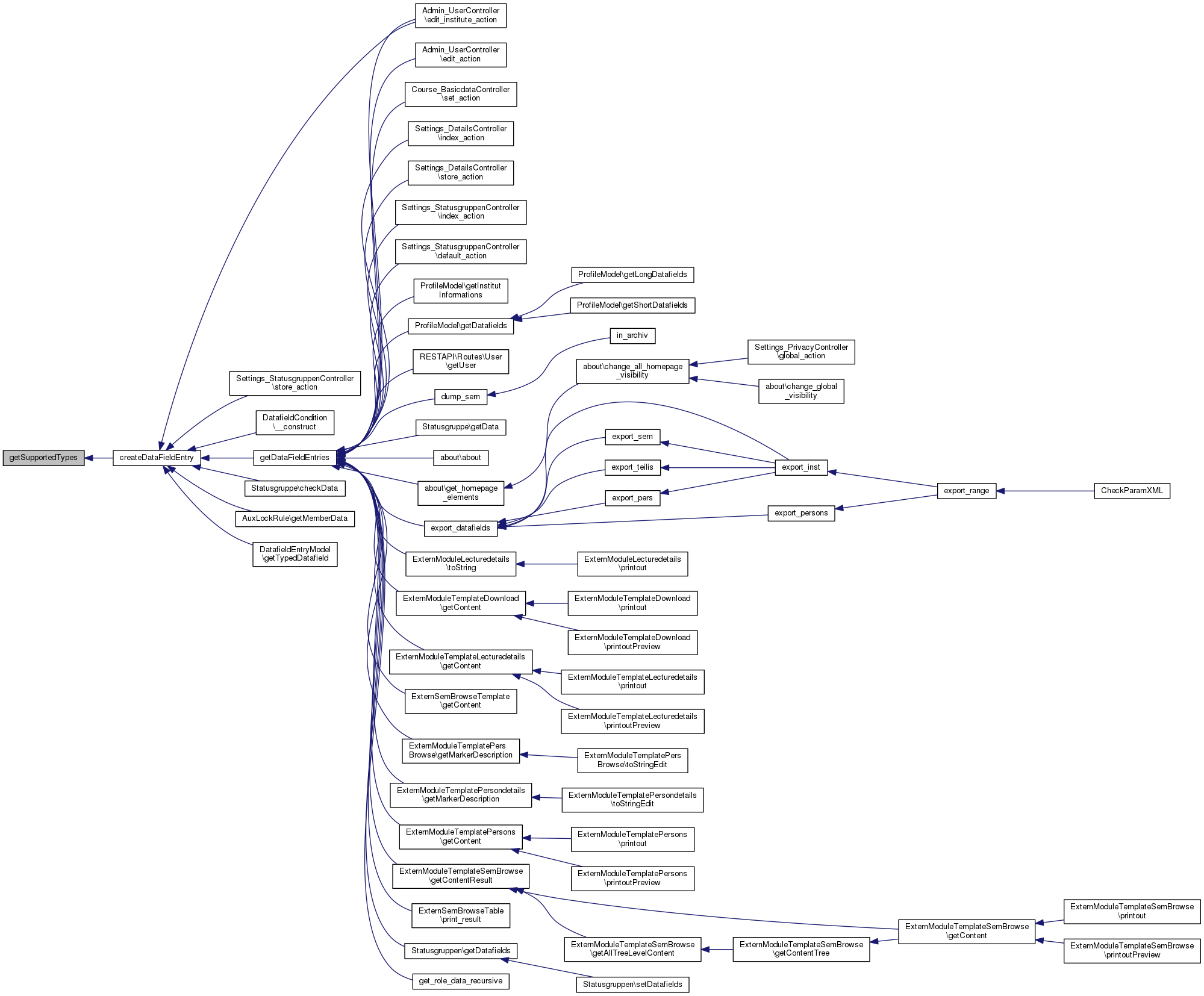
| static | getSupportedTypes () |
| static | createDataFieldEntry ($structure, $rangeID='', $value='') |
Data Fields | |
| $value | |
| $structure | |
| $rangeID | |
Enter description here...
Enter description here...
| unknown_type | $structure | |
| unknown_type | $rangeID | |
| unknown_type | $value |
|
static |
"statische" Methode: liefert neues Datenfeldobjekt zu gegebenem Typ
| unknown_type | $structure | |
| unknown_type | $rangeID | |
| unknown_type | $value |


|
static |
Enter description here...
| unknown_type | $range_id | |
| unknown_type | $object_type | |
| unknown_type | $object_class_hint |


| getDescription | ( | ) |
| getDisplayValue | ( | $entities = true | ) |
Enter description here...
| unknown_type | $entities |


| getHTML | ( | $name | ) |
Enter description here...
| unknown_type | $name |
| getId | ( | ) |
Enter description here...
| getName | ( | ) |
Enter description here...
| getRangeID | ( | ) |
Enter description here...

| getSecondRangeID | ( | ) |
Enter description here...

|
static |
Enter description here...

| getType | ( | ) |
Enter description here...
| getValue | ( | ) |
Enter description here...

| isEditable | ( | ) |
Enter description here...

| isEmpty | ( | ) |
Checks if datafield is empty (was not set)


| isValid | ( | ) |
Enter description here...

| isVisible | ( | ) |
Enter description here...

| numberOfHTMLFields | ( | ) |
Enter description here...
|
static |
Enter description here...
| unknown_type | $range_id |


| setRangeID | ( | $v | ) |
Enter description here...
| unknown_type | $v |
| setSecondRangeID | ( | $v | ) |
Enter description here...
| unknown_type | $v |
| setValue | ( | $v | ) |
Enter description here...
| unknown_type | $v |

| setValueFromSubmit | ( | $submitted_value | ) |
Enter description here...
| unknown_type | $submitted_value |

| store | ( | ) |
Enter description here...

| $rangeID |
| $structure |
| $value |