Stud.IP  3.2 Revision
Admin_CoursesController Class Reference
Inheritance diagram for Admin_CoursesController:
Inheritance graph
Collaboration diagram for Admin_CoursesController:
Collaboration graph

Public Member Functions

 before_filter (&$action, &$args)
 
 index_action ()
 
 export_csv_action ()
 
 set_selection_action ()
 
 set_lockrule_action ()
 
 set_visibility_action ()
 
 set_aux_lockrule_action ()
 
 set_view_filter_action ($filter=null, $state=true)
 
 set_action_type_action ()
 
 set_course_type_action ()
 
- Public Member Functions inherited from StudipController
 before_filter (&$action, &$args)
 
 perform ($unconsumed_path)
 
 after_filter ($action, $args)
 
 validate_args (&$args, $types=NULL)
 
 url_for ($to='')
 
 link_for ($to='')
 
 relocate ($to)
 
 rescue ($exception)
 
 setInfoBoxImage ($image)
 
 addToInfobox ($category, $text, $icon='blank.gif')
 
 render_json ($data)
 
 relay ($to_uri)
 
 perform_relayed ($unconsumed)
 
 render_template_as_string ($template, $layout=null)
 

Additional Inherited Members

- Protected Member Functions inherited from StudipController
 populateInfobox ()
 
- Protected Attributes inherited from AuthenticatedController
 $with_session = true
 
 $allow_nobody = false
 
- Protected Attributes inherited from StudipController
 $with_session = false
 
 $allow_nobody = true
 
 $encoding = "windows-1252"
 
 $utf8decode_xhr = false
 

Member Function Documentation

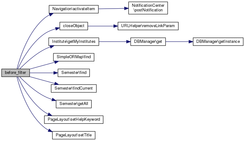
◆ before_filter()

before_filter ( $action,
$args 
)
Here is the call graph for this function:

◆ export_csv_action()

export_csv_action ( )

Export action

Here is the call graph for this function:

◆ index_action()

index_action ( )

Show all courses with more options

Here is the call graph for this function:

◆ set_action_type_action()

set_action_type_action ( )

Set the selected action type and store the selection in configuration

Here is the call graph for this function:

◆ set_aux_lockrule_action()

set_aux_lockrule_action ( )

Set the additional course informations

Here is the call graph for this function:

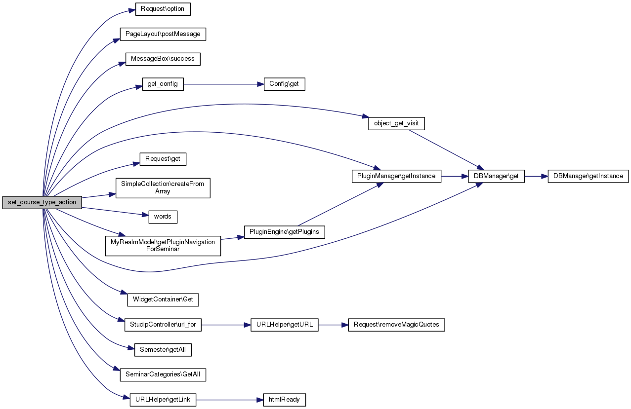
◆ set_course_type_action()

set_course_type_action ( )

Set the selected course type filter and store the selection in configuration

Here is the call graph for this function:

◆ set_lockrule_action()

set_lockrule_action ( )

Set the lockrules of courses

Here is the call graph for this function:

◆ set_selection_action()

set_selection_action ( )

Set the selected institute or semester

Here is the call graph for this function:

◆ set_view_filter_action()

set_view_filter_action (   $filter = null,
  $state = true 
)

Set the selected view filter and store the selection in configuration

◆ set_visibility_action()

set_visibility_action ( )

Set the visibility of a course

Here is the call graph for this function:

The documentation for this class was generated from the following file: