Stud.IP  3.2 Revision
StudipLitSearchPluginZ3950Abstract Class Reference
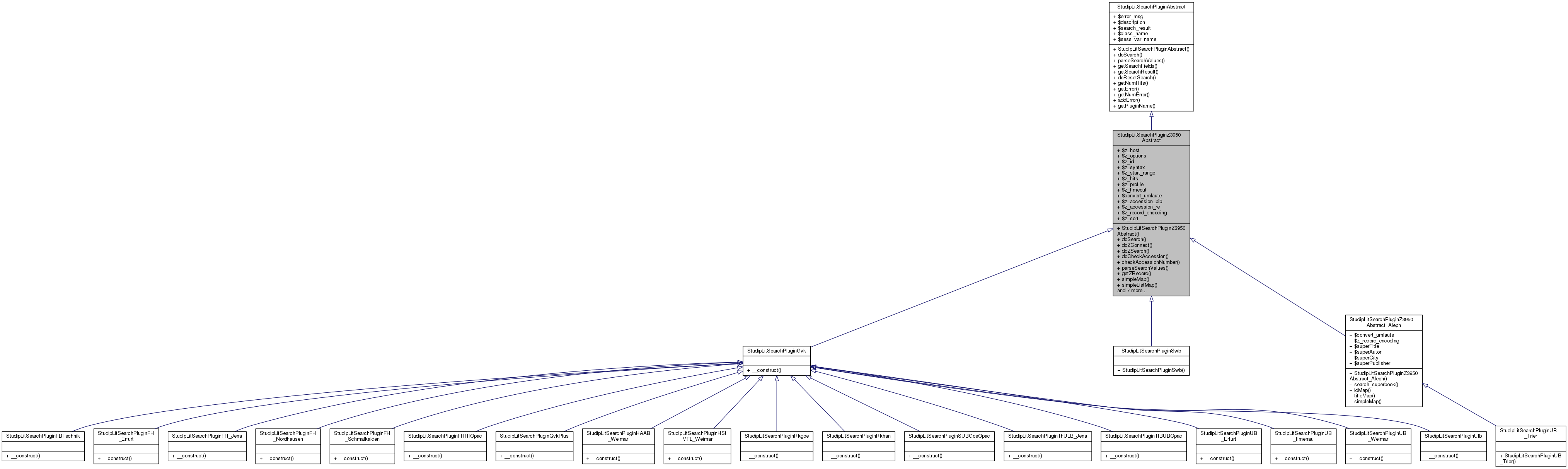
Inheritance diagram for StudipLitSearchPluginZ3950Abstract:
Inheritance graph
Collaboration diagram for StudipLitSearchPluginZ3950Abstract:
Collaboration graph

Public Member Functions

 StudipLitSearchPluginZ3950Abstract ()
 
 doSearch ($search_values=false)
 
 doZConnect ()
 
 doZSearch ($zid, $rpn, $start, $number)
 
 doCheckAccession ($accession_number)
 
 checkAccessionNumber ($accession_number)
 
 parseSearchValues ()
 
 getZRecord ($zid, $rn)
 
 simpleMap ($cat_element, $data, $field, $args)
 
 simpleListMap ($cat_element, $data, $field, $args)
 
 simpleFixFieldMap ($cat_element, $data, $field, $args)
 
 notEmptyMap ($cat_element, $data, $field, $args)
 
 getSearchFields ()
 
 getSearchResult ($num_hit)
 
 doResetSearch ()
 
 getNumHits ()
 
 ConvertUmlaute ($text)
 
- Public Member Functions inherited from StudipLitSearchPluginAbstract
 StudipLitSearchPluginAbstract ()
 
 doSearch ($search_values)
 
 parseSearchValues ()
 
 getSearchFields ()
 
 getSearchResult ($num_hit)
 
 doResetSearch ()
 
 getNumHits ()
 
 getError ($format="clear")
 
 getNumError ()
 
 addError ($type, $msg)
 
 getPluginName ()
 

Data Fields

 $z_host
 
 $z_options = array()
 
 $z_id
 
 $z_syntax
 
 $z_start_range = 1
 
 $z_hits = 0
 
 $z_profile = array()
 
 $z_timeout = 10
 
 $convert_umlaute = false
 
 $z_accession_bib = ""
 
 $z_accession_re = false
 
 $z_record_encoding = 'latin1'
 
 $z_sort = ''
 
- Data Fields inherited from StudipLitSearchPluginAbstract
 $error_msg = array()
 
 $description
 
 $search_result = array()
 
 $class_name
 
 $sess_var_name
 

Member Function Documentation

◆ checkAccessionNumber()

checkAccessionNumber (   $accession_number)
Here is the caller graph for this function:

◆ ConvertUmlaute()

ConvertUmlaute (   $text)
Here is the caller graph for this function:

◆ doCheckAccession()

doCheckAccession (   $accession_number)
Here is the call graph for this function:

◆ doResetSearch()

doResetSearch ( )
Here is the caller graph for this function:

◆ doSearch()

doSearch (   $search_values = false)
Here is the call graph for this function:
Here is the caller graph for this function:

◆ doZConnect()

doZConnect ( )
Here is the call graph for this function:
Here is the caller graph for this function:

◆ doZSearch()

doZSearch (   $zid,
  $rpn,
  $start,
  $number 
)
Here is the call graph for this function:
Here is the caller graph for this function:

◆ getNumHits()

getNumHits ( )

◆ getSearchFields()

getSearchFields ( )

◆ getSearchResult()

getSearchResult (   $num_hit)
Here is the call graph for this function:

◆ getZRecord()

getZRecord (   $zid,
  $rn 
)
Here is the call graph for this function:
Here is the caller graph for this function:

◆ notEmptyMap()

notEmptyMap (   $cat_element,
  $data,
  $field,
  $args 
)
Here is the call graph for this function:

◆ parseSearchValues()

parseSearchValues ( )
Here is the call graph for this function:
Here is the caller graph for this function:

◆ simpleFixFieldMap()

simpleFixFieldMap (   $cat_element,
  $data,
  $field,
  $args 
)

◆ simpleListMap()

simpleListMap (   $cat_element,
  $data,
  $field,
  $args 
)

◆ simpleMap()

simpleMap (   $cat_element,
  $data,
  $field,
  $args 
)
Here is the caller graph for this function:

◆ StudipLitSearchPluginZ3950Abstract()

Field Documentation

◆ $convert_umlaute

$convert_umlaute = false

◆ $z_accession_bib

$z_accession_bib = ""

◆ $z_accession_re

$z_accession_re = false

◆ $z_hits

$z_hits = 0

◆ $z_host

$z_host

◆ $z_id

$z_id

◆ $z_options

$z_options = array()

◆ $z_profile

$z_profile = array()

◆ $z_record_encoding

$z_record_encoding = 'latin1'

◆ $z_sort

$z_sort = ''

◆ $z_start_range

$z_start_range = 1

◆ $z_syntax

$z_syntax

◆ $z_timeout

$z_timeout = 10

The documentation for this class was generated from the following file: