|
Stud.IP
3.2 Revision
|

Public Member Functions | |
| EditResourceData ($resource_id) | |
| setUsedView ($value) | |
| selectCategories ($select_rooms=TRUE) | |
| selectProperties () | |
| selectFaculties ($only_fak=TRUE) | |
| selectPerms () | |
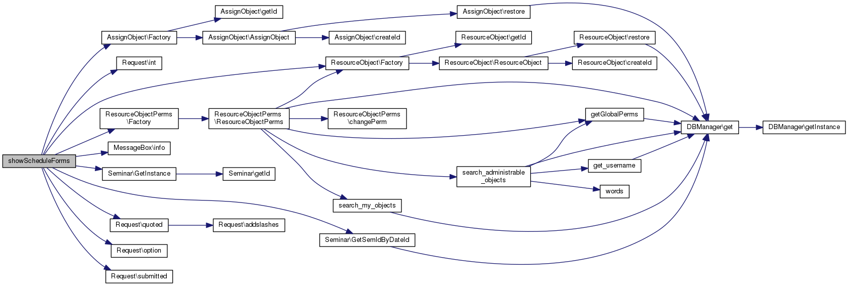
| showScheduleForms ($assign_id='') | |
| showPropertiesForms () | |
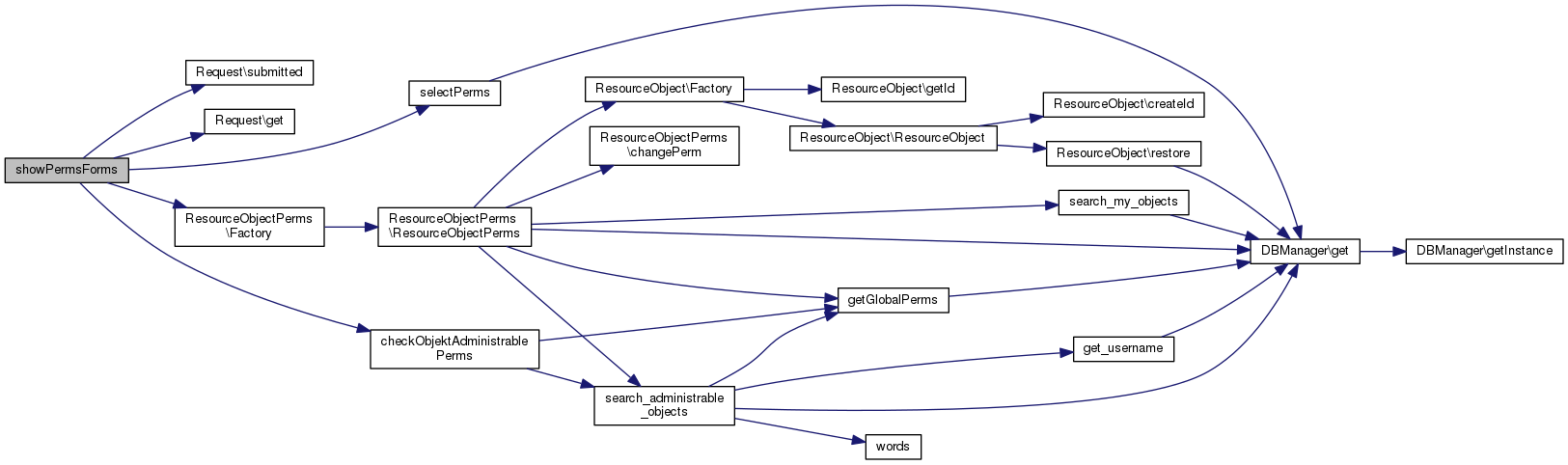
| showPermsForms () | |
Data Fields | |
| $resObject | |
| $used_view | |
| EditResourceData | ( | $resource_id | ) |

| selectCategories | ( | $select_rooms = TRUE | ) |

| selectFaculties | ( | $only_fak = TRUE | ) |

| selectPerms | ( | ) |


| selectProperties | ( | ) |

| setUsedView | ( | $value | ) |
| showPermsForms | ( | ) |

| showPropertiesForms | ( | ) |

| showScheduleForms | ( | $assign_id = '' | ) |

| $resObject |
| $used_view |