Stud.IP  3.2 Revision
ExternModuleTemplateLecturedetails Class Reference
Inheritance diagram for ExternModuleTemplateLecturedetails:
Inheritance graph
Collaboration diagram for ExternModuleTemplateLecturedetails:
Collaboration graph

Public Member Functions

 ExternModuleTemplateLecturedetails ($range_id, $module_name, $config_id=NULL, $set_config=NULL, $global_id=NULL)
 
 setup ()
 
 toStringEdit ($open_elements='', $post_vars='', $faulty_values='', $anker='')
 
 getMarkerDescription ($element_name)
 
 getContent ($args=NULL, $raw=FALSE)
 
 getStudipData ()
 
 printout ($args)
 
 printoutPreview ()
 
 addContentStudipInfo (&$content)
 
- Public Member Functions inherited from ExternModule
 GetInstance ($range_id, $module_name, $config_id=NULL, $set_config=NULL, $global_id=NULL)
 
 ExternModule ($range_id, $module_name, $config_id=NULL, $set_config=NULL, $global_id=NULL)
 
 getType ()
 
 getName ()
 
getConfig ()
 
 getDefaultConfig ()
 
 getRangeDefaultConfig ($range_id='global')
 
 getAllElements ()
 
 getValue ($attribute)
 
 setValue ($attribute, $value)
 
 getAttributes ($element_name, $tag_name)
 
 getArgs ()
 
 toString ($args)
 
 toStringEdit ($open_elements="", $post_vars="", $faulty_values="", $anker="")
 
 printout ($args)
 
 printoutEdit ($element_name="", $post_vars="", $faulty_values="", $anker="")
 
 checkFormValues ($element_name="")
 
 store ($element_name='', $values='')
 
 getDescription ()
 
 executeCommand ($element, $command, $value)
 
 checkRangeId ($range_id)
 
 printError ()
 
 getModuleLink ($module_name, $config_id, $sri_link)
 
 setup ()
 
 updateGenericDatafields ($element_name, $object_type)
 
 insertDatafieldMarkers ($object_type, &$markers, $element_name)
 
 insertPluginMarkers ($plugin_type, &$markers, $element_name)
 
 setRawOutput ($raw=TRUE)
 
 extHtmlReady ($text, $allow_links=FALSE)
 
 extFormatReady ($text)
 
 extWikiReady ($text, $show_comments='all')
 
 GetOrderedModuleTypes ()
 
 getLinkToModule ($linked_element_name=null, $params=null, $with_module_params=false, $self=false)
 
 getLinkToSelf ($params=null, $with_module_params=false, $linked_element_name=null)
 
 getModuleParams ($params=null)
 

Data Fields

 $markers = array()
 
 $args = array('seminar_id')
 
- Data Fields inherited from ExternModule
 $type = NULL
 
 $name
 
 $config
 
 $registered_elements = array()
 
 $elements = array()
 
 $field_names = array()
 
 $data_fields = array()
 
 $args = array()
 
 $is_raw_output = FALSE
 

Additional Inherited Members

- Static Public Member Functions inherited from ExternModule
static HaveAccessModuleType ($view, $module_id=NULL, $module_name=NULL)
 

Member Function Documentation

◆ addContentStudipInfo()

addContentStudipInfo ( $content)

◆ ExternModuleTemplateLecturedetails()

ExternModuleTemplateLecturedetails (   $range_id,
  $module_name,
  $config_id = NULL,
  $set_config = NULL,
  $global_id = NULL 
)

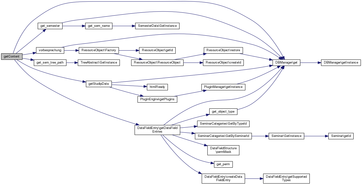
◆ getContent()

getContent (   $args = NULL,
  $raw = FALSE 
)
Here is the call graph for this function:
Here is the caller graph for this function:

◆ getMarkerDescription()

getMarkerDescription (   $element_name)
Here is the call graph for this function:
Here is the caller graph for this function:

◆ getStudipData()

getStudipData ( )
Here is the call graph for this function:
Here is the caller graph for this function:

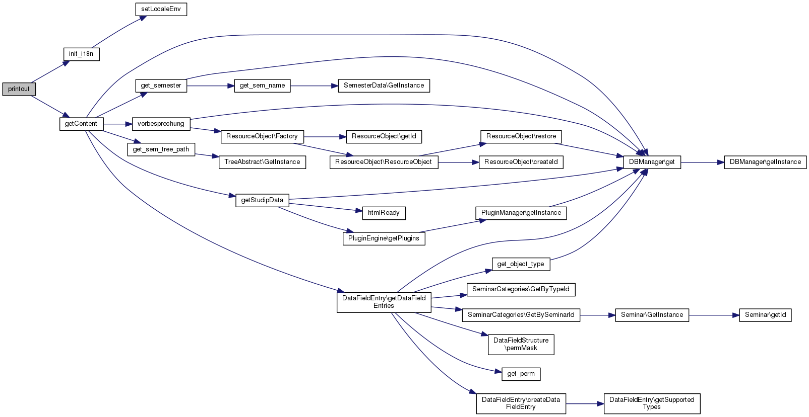
◆ printout()

printout (   $args)
Here is the call graph for this function:

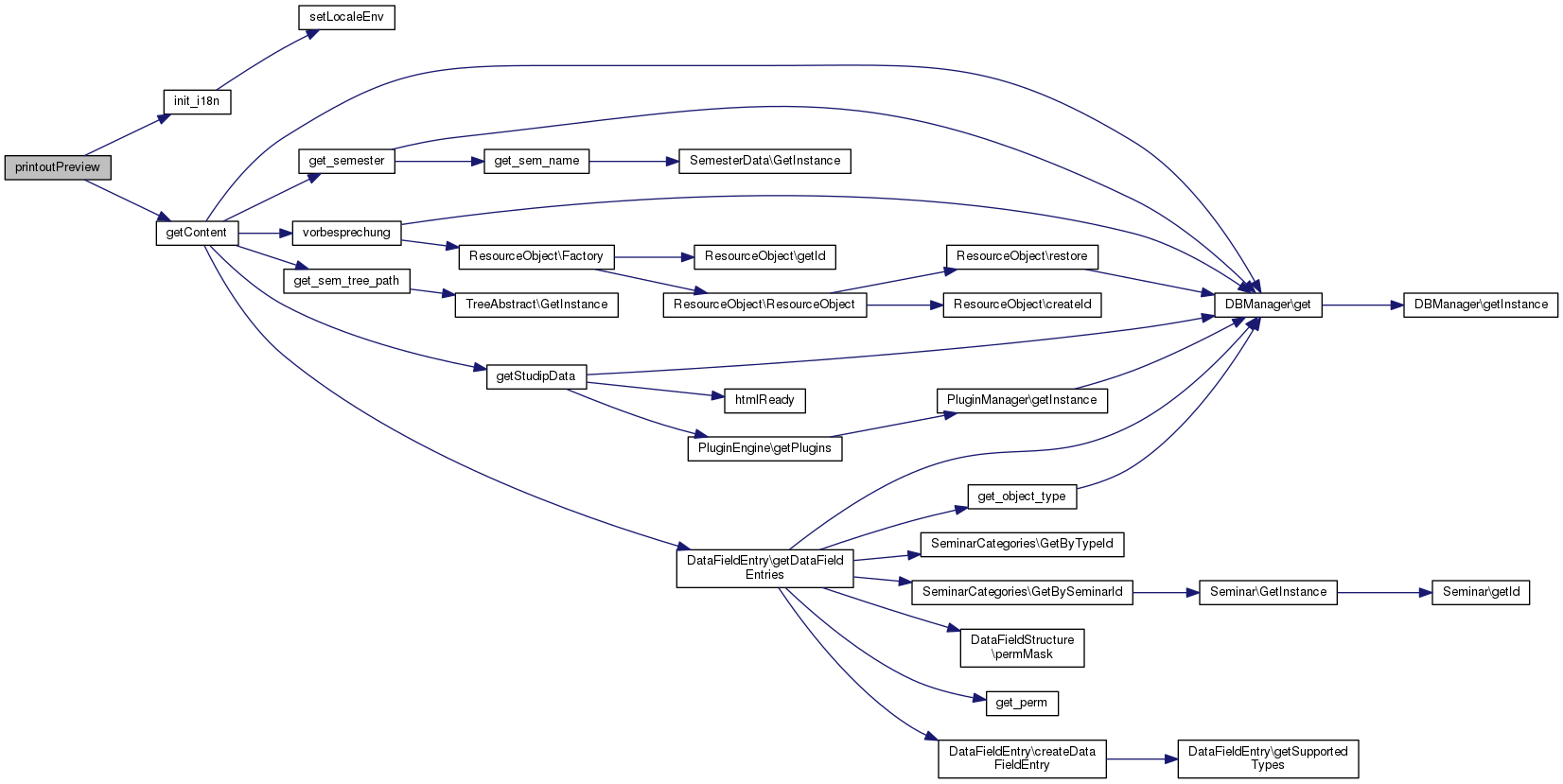
◆ printoutPreview()

printoutPreview ( )
Here is the call graph for this function:

◆ setup()

setup ( )

◆ toStringEdit()

toStringEdit (   $open_elements = '',
  $post_vars = '',
  $faulty_values = '',
  $anker = '' 
)
Here is the call graph for this function:

Field Documentation

◆ $args

$args = array('seminar_id')

◆ $markers

$markers = array()

The documentation for this class was generated from the following file: