|
Stud.IP
3.2 Revision
|

Public Member Functions | |
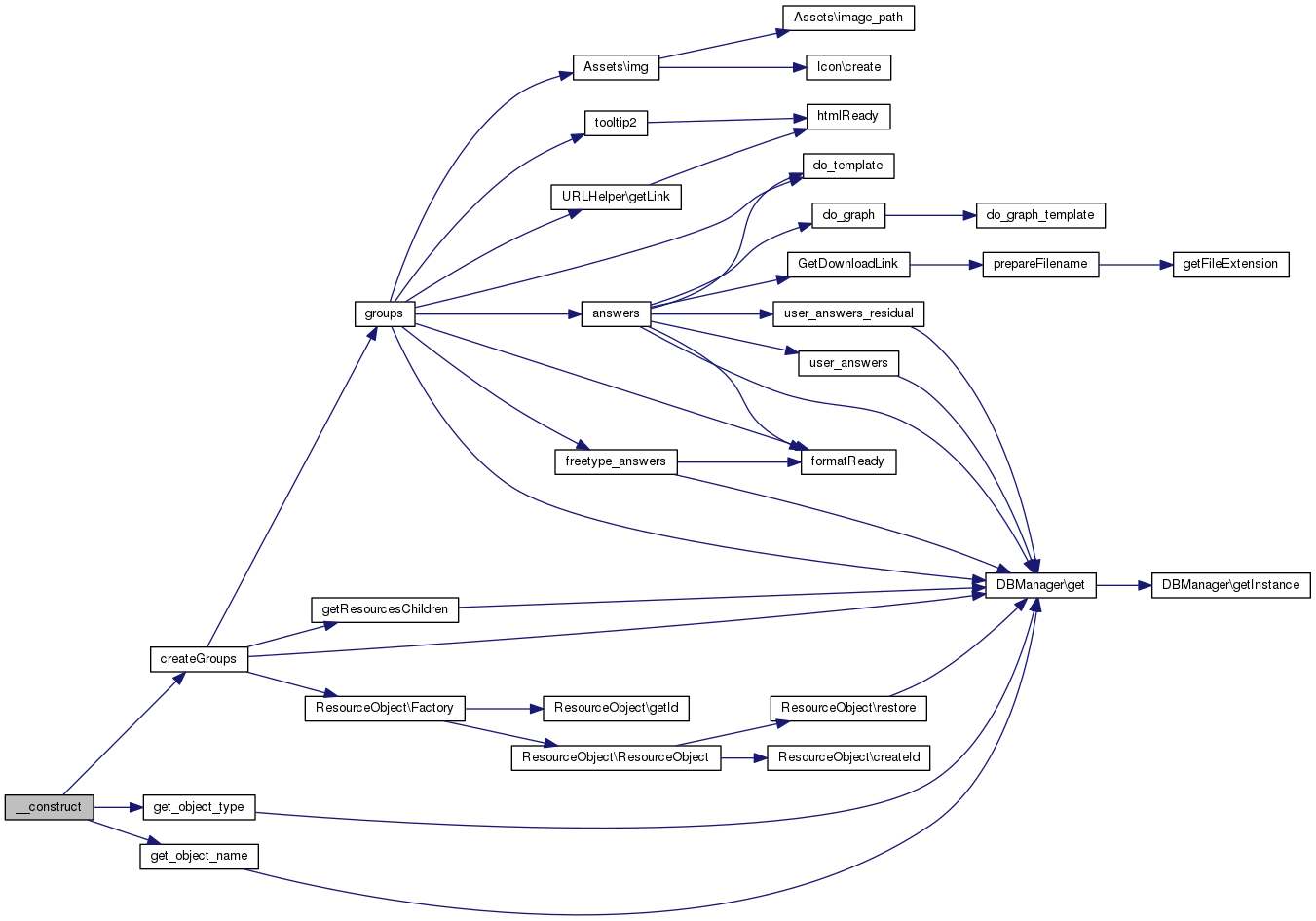
| __construct ($range_id) | |
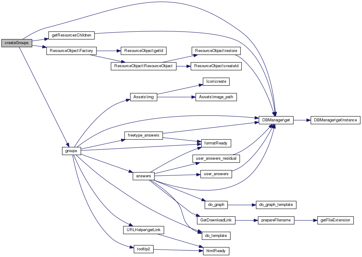
| createGroups () | |
| getResourcesChildren ($resource_id, $in_recursion=false) | |
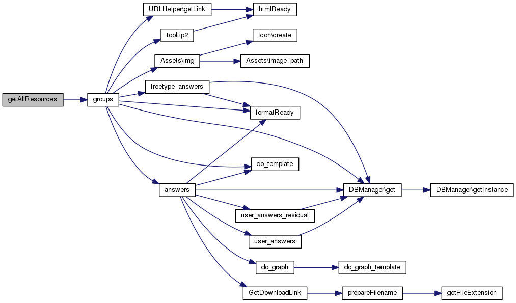
| getAllResources () | |
| getGroupName ($id) | |
| getGroupContent ($id) | |
| getGroupCount ($id) | |
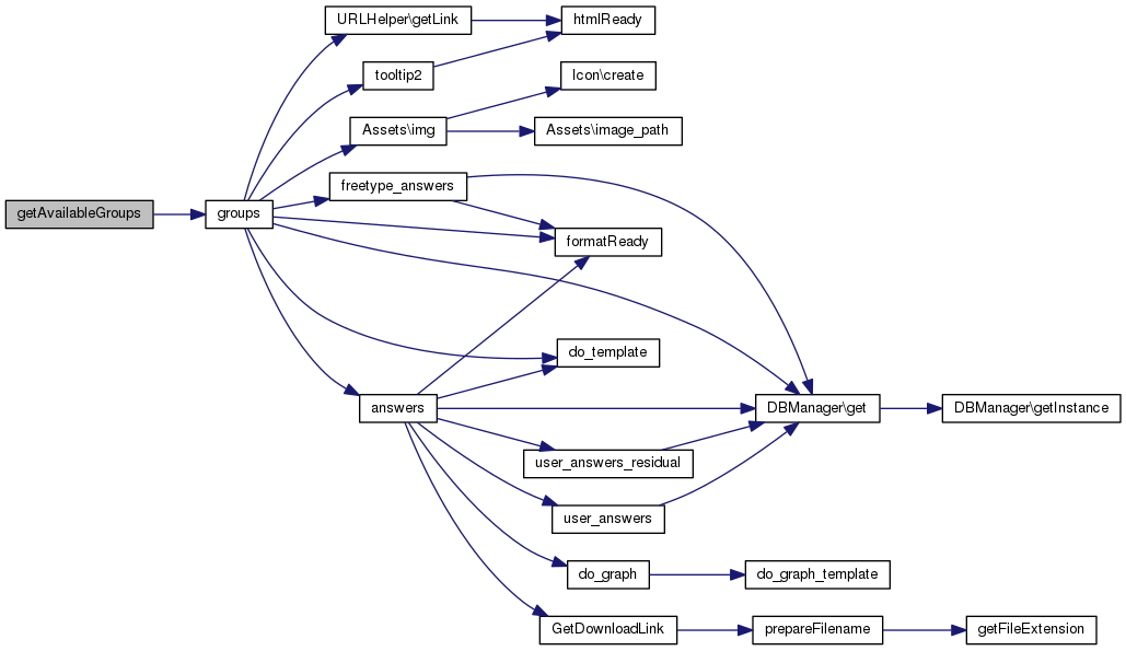
| getAvailableGroups () | |
| isGroup ($id) | |
| getRangeName () | |
| getRangeType () | |
Static Public Member Functions | |
| static | GetInstance ($range_id, $refresh_cache=false) |
| __construct | ( | $range_id | ) |

| createGroups | ( | ) |


| getAllResources | ( | ) |

| getAvailableGroups | ( | ) |

| getGroupContent | ( | $id | ) |


| getGroupCount | ( | $id | ) |

| getGroupName | ( | $id | ) |

|
static |

| getRangeName | ( | ) |
| getRangeType | ( | ) |
| getResourcesChildren | ( | $resource_id, | |
$in_recursion = false |
|||
| ) |


| isGroup | ( | $id | ) |
