Stud.IP  3.2 Revision
DataFieldStructure Class Reference
Collaboration diagram for DataFieldStructure:
Collaboration graph

Public Member Functions

 DataFieldStructure ($data='')
 
 getID ()
 
 getName ()
 
 getType ()
 
 getTypeParam ()
 
 getObjectClass ()
 
 getObjectType ()
 
 getPriority ()
 
 getEditPerms ()
 
 getViewPerms ()
 
 getIsRequired ()
 
 getIsUserfilter ()
 
 getDescription ()
 
 getCachedNumEntries ()
 
 setID ($v)
 
 setName ($v)
 
 setTypeParam ($v)
 
 setObjectClass ($v)
 
 setObjectType ($v)
 
 setPriority ($v)
 
 setEditPerms ($v)
 
 setViewPerms ($v)
 
 setIsRequired ($v)
 
 setIsUserfilter ($v)
 
 setDescription ($v)
 
 setType ($v)
 
 getHTMLEditor ($name)
 
 numberOfUsedEntries ()
 
 load ()
 
 store ()
 
 remove ($id='')
 
 accessAllowed ($perm, $watcher="", $user="")
 
 editAllowed ($userPerms)
 

Static Public Member Functions

static getDataClass ()
 
 permMask ($perm)
 
 getReadableUserClass ($class)
 
 getDataFieldStructures ($objectType=NULL, $objectClass='', $includeNullClass=false)
 

Data Fields

 $data
 
 $numEntries
 

Member Function Documentation

◆ accessAllowed()

accessAllowed (   $perm,
  $watcher = "",
  $user = "" 
)
Here is the call graph for this function:

◆ DataFieldStructure()

DataFieldStructure (   $data = '')
Here is the caller graph for this function:

◆ editAllowed()

editAllowed (   $userPerms)
Here is the call graph for this function:

◆ getCachedNumEntries()

getCachedNumEntries ( )
Here is the call graph for this function:

◆ getDataClass()

static getDataClass ( )
static

Returns a list of all datatype classes with an id as key and a name as value.

Returns
array() list of all datatype classes
Here is the caller graph for this function:

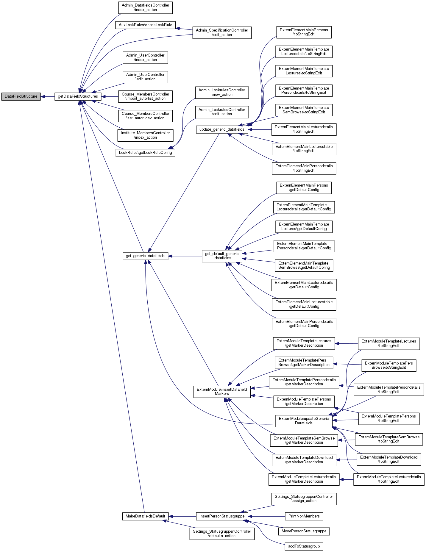
◆ getDataFieldStructures()

getDataFieldStructures (   $objectType = NULL,
  $objectClass = '',
  $includeNullClass = false 
)
static

Returns a collection of structures of datafields filtered by objectType, objectClass and unassigned objectClasses.

Parameters
type
type
boolean
Returns
array
Here is the call graph for this function:
Here is the caller graph for this function:

◆ getDescription()

getDescription ( )

◆ getEditPerms()

getEditPerms ( )
Here is the caller graph for this function:

◆ getHTMLEditor()

getHTMLEditor (   $name)

Returns an HTML fragment used for editing select boxes

Parameters
stringthe name of this datafield
Returns
string the HTML fragment
Here is the call graph for this function:

◆ getID()

getID ( )
Here is the caller graph for this function:

◆ getIsRequired()

getIsRequired ( )

◆ getIsUserfilter()

getIsUserfilter ( )

◆ getName()

getName ( )

◆ getObjectClass()

getObjectClass ( )

◆ getObjectType()

getObjectType ( )

◆ getPriority()

getPriority ( )

◆ getReadableUserClass()

getReadableUserClass (   $class)
static

liefert String zu gegebener user_class-Maske

Parameters
integerthe user class mask
Returns
string a string consisting of a comma separated list of permissions

◆ getType()

getType ( )
Here is the caller graph for this function:

◆ getTypeParam()

getTypeParam ( )
Here is the caller graph for this function:

◆ getViewPerms()

getViewPerms ( )
Here is the caller graph for this function:

◆ load()

load ( )
Here is the call graph for this function:
Here is the caller graph for this function:

◆ numberOfUsedEntries()

numberOfUsedEntries ( )

Returns the count of entries for this datafield.

Returns
integer the count of entries for this datafield
Here is the call graph for this function:
Here is the caller graph for this function:

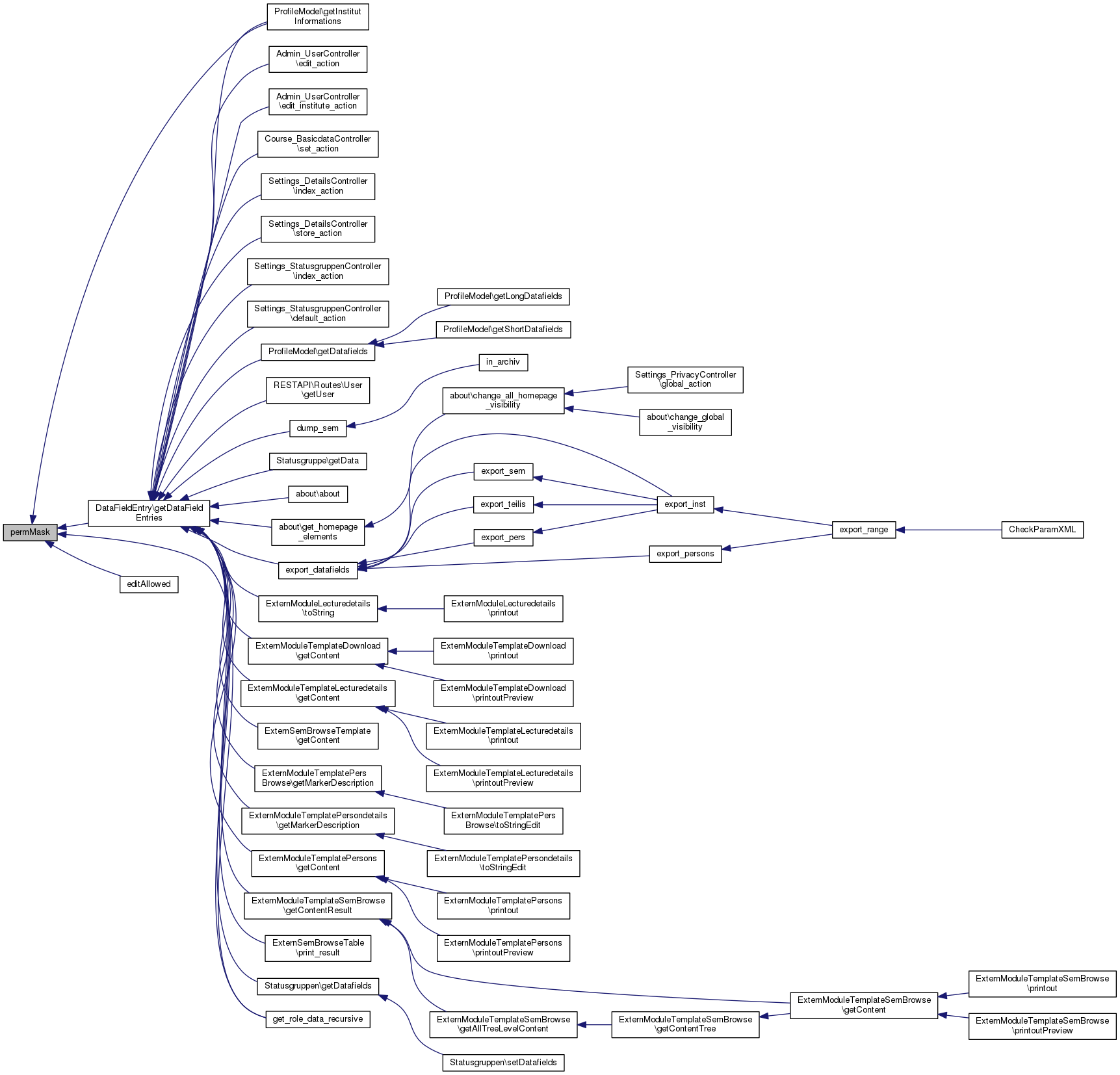
◆ permMask()

permMask (   $perm)
static

Return the mask for the given permission

Parameters
stringthe name of the permission
Returns
integer the mask for the permission
Here is the caller graph for this function:

◆ remove()

remove (   $id = '')
Here is the call graph for this function:

◆ setDescription()

setDescription (   $v)

◆ setEditPerms()

setEditPerms (   $v)

◆ setID()

setID (   $v)

◆ setIsRequired()

setIsRequired (   $v)

◆ setIsUserfilter()

setIsUserfilter (   $v)

◆ setName()

setName (   $v)

◆ setObjectClass()

setObjectClass (   $v)

◆ setObjectType()

setObjectType (   $v)

◆ setPriority()

setPriority (   $v)

◆ setType()

setType (   $v)
Here is the call graph for this function:

◆ setTypeParam()

setTypeParam (   $v)
Here is the caller graph for this function:

◆ setViewPerms()

setViewPerms (   $v)

◆ store()

store ( )

Field Documentation

◆ $data

$data

◆ $numEntries

$numEntries

The documentation for this class was generated from the following file: