Stud.IP  3.2 Revision
Settings_PrivacyController Class Reference
Inheritance diagram for Settings_PrivacyController:
Inheritance graph
Collaboration diagram for Settings_PrivacyController:
Collaboration graph

Public Member Functions

 before_filter (&$action, &$args)
 
 index_action ()
 
 global_action ()
 
 homepage_action ()
 
 bulk ()
 
- Public Member Functions inherited from Settings_SettingsController
 before_filter (&$action, &$args)
 
 url_for ($to)
 
 get_default_template ($action)
 
 render_nothing ($text='')
 
 shallChange ($field, $attribute=null, $value=null)
 
 verifyDialog ($message, $approved, $rejected)
 
 __call ($method, $arguments)
 
 after_filter ($action, $args)
 
- Public Member Functions inherited from StudipController
 before_filter (&$action, &$args)
 
 perform ($unconsumed_path)
 
 after_filter ($action, $args)
 
 validate_args (&$args, $types=NULL)
 
 url_for ($to='')
 
 link_for ($to='')
 
 relocate ($to)
 
 rescue ($exception)
 
 setInfoBoxImage ($image)
 
 addToInfobox ($category, $text, $icon='blank.gif')
 
 render_json ($data)
 
 relay ($to_uri)
 
 perform_relayed ($unconsumed)
 
 render_template_as_string ($template, $layout=null)
 

Additional Inherited Members

- Protected Member Functions inherited from Settings_SettingsController
 check_ticket ()
 
 populateInfobox ()
 
 postPrivateMessage ($message)
 
- Protected Member Functions inherited from StudipController
 populateInfobox ()
 
- Protected Attributes inherited from Settings_SettingsController
 $private_messages = array()
 
- Protected Attributes inherited from AuthenticatedController
 $with_session = true
 
 $allow_nobody = false
 
- Protected Attributes inherited from StudipController
 $with_session = false
 
 $allow_nobody = true
 
 $encoding = "windows-1252"
 
 $utf8decode_xhr = false
 

Member Function Documentation

◆ before_filter()

before_filter ( $action,
$args 
)

Set up this controller.

Parameters
String$actionName of the action to be invoked
Array$argsArguments to be passed to the action method
Here is the call graph for this function:

◆ bulk()

bulk ( )

Performs bulk actions on the privacy settings of a user. This can be either the setting of new default values or the changing of all privacy values at once.

Returns
boolean Returns true if all visibilities have been set
Here is the call graph for this function:
Here is the caller graph for this function:

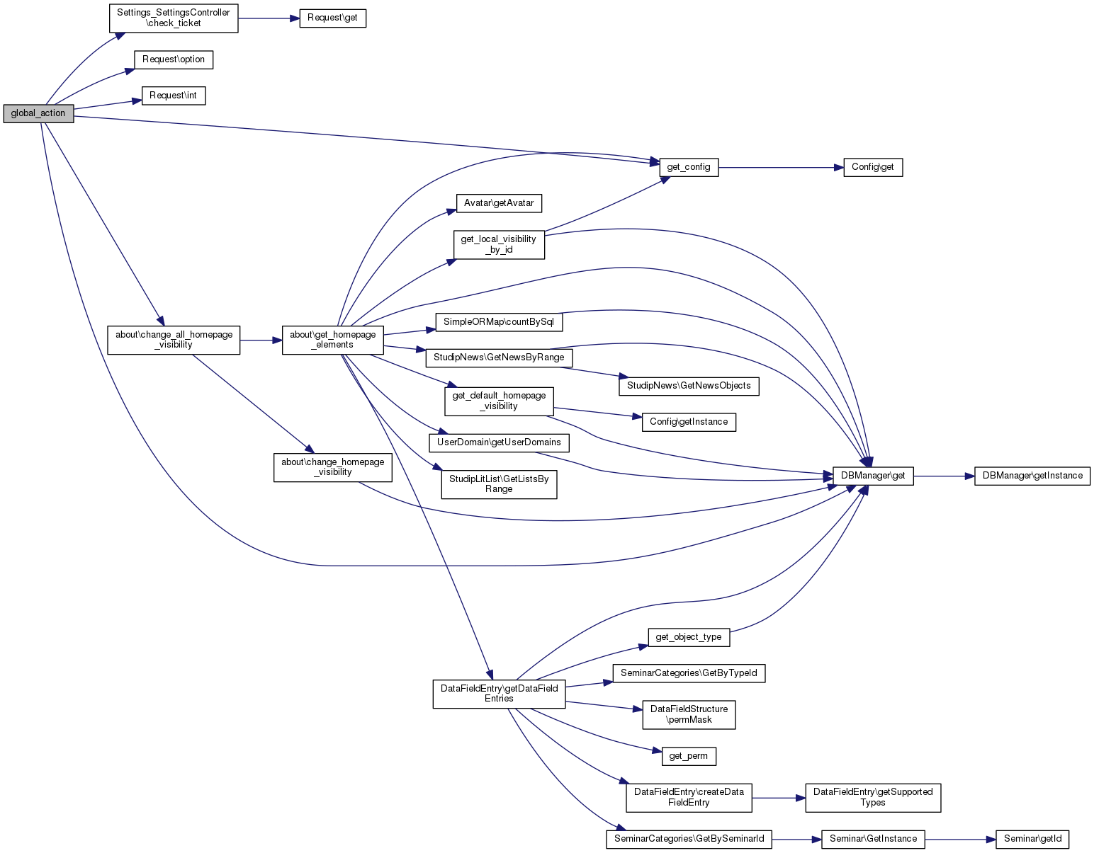
◆ global_action()

global_action ( )

Stores the privacy settings concerning the appearance of a user inside the system.

Here is the call graph for this function:

◆ homepage_action()

homepage_action ( )

Stores the privacy settings concerning the homepage / profile of a user.

Here is the call graph for this function:

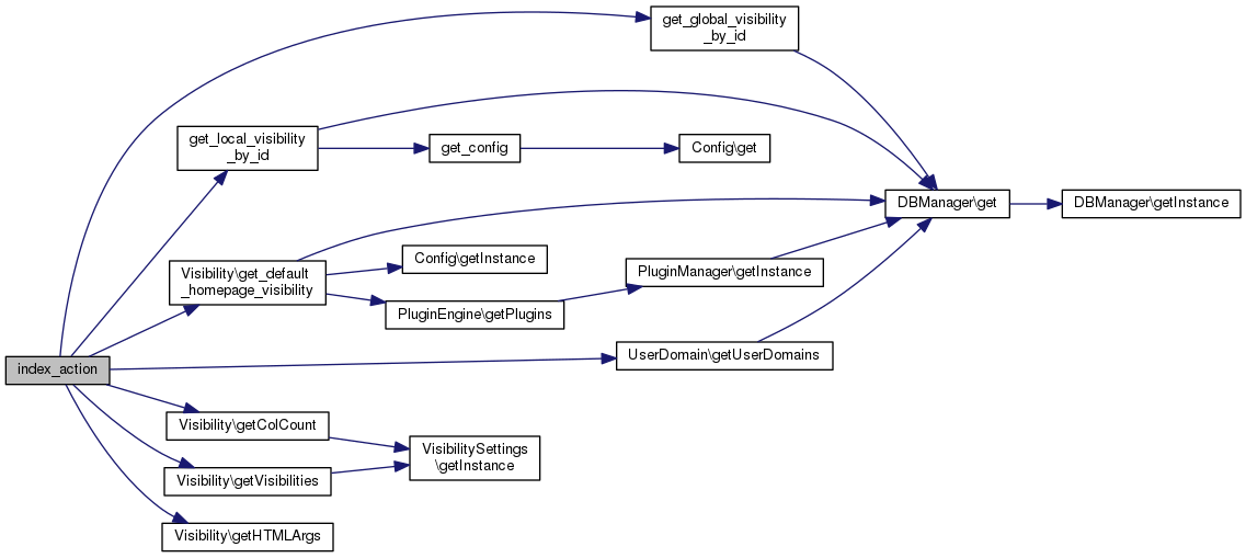
◆ index_action()

index_action ( )

Displays the privacy settings of a user.

Here is the call graph for this function:

The documentation for this class was generated from the following file: