Stud.IP  3.3 Revision
UserDomain Class Reference
Collaboration diagram for UserDomain:
Collaboration graph

Public Member Functions

 __construct ($id, $name=NULL)
 
 __toString ()
 
 getID ()
 
 getName ()
 
 setName ($name)
 
 store ()
 
 delete ()
 
 addUser ($user_id)
 
 removeUser ($user_id)
 
 getUsers ()
 
 addSeminar ($seminar_id)
 
 removeSeminar ($seminar_id)
 
 getSeminars ()
 

Static Public Member Functions

static getUserDomains ()
 
static getUserDomainsForUser ($user_id)
 
static removeUserDomainsForUser ($user_id)
 
static getUserDomainsForSeminar ($seminar_id)
 
static removeUserDomainsForSeminar ($seminar_id)
 

Detailed Description

Simple class representing a user domain in Stud.IP.

Constructor & Destructor Documentation

◆ __construct()

__construct (   $id,
  $name = NULL 
)

Initialize a new UserDomain instance.

Here is the call graph for this function:

Member Function Documentation

◆ __toString()

__toString ( )

Get a string representation of this user domain.

◆ addSeminar()

addSeminar (   $seminar_id)

Add a seminar to this user domain.

Here is the call graph for this function:

◆ addUser()

addUser (   $user_id)

Add a user to this user domain.

Here is the call graph for this function:

◆ delete()

delete ( )

Delete this user domain from the database.

Here is the call graph for this function:

◆ getID()

getID ( )

Get the ID of this user domain.

◆ getName()

getName ( )

Get the display name of this user domain.

◆ getSeminars()

getSeminars ( )

Get an array of all seminars in this user domain. Returns an array of seminar IDs.

Here is the call graph for this function:

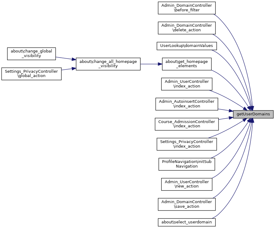
◆ getUserDomains()

static getUserDomains ( )
static

Get an array of all defined user domains. Returns an array of UserDomain objects.

Here is the call graph for this function:
Here is the caller graph for this function:

◆ getUserDomainsForSeminar()

static getUserDomainsForSeminar (   $seminar_id)
static

Get an array of all user domains for a specific seminar. Returns an array of UserDomain objects.

Here is the call graph for this function:
Here is the caller graph for this function:

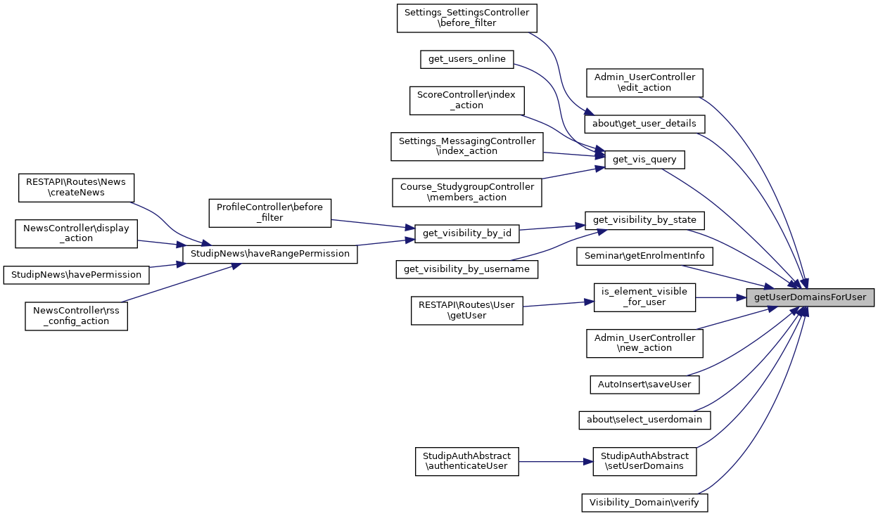
◆ getUserDomainsForUser()

static getUserDomainsForUser (   $user_id)
static

Get an array of all user domains for a specific user. Returns an array of UserDomain objects.

Here is the call graph for this function:
Here is the caller graph for this function:

◆ getUsers()

getUsers ( )

Get an array of all users in this user domain. Returns an array of user IDs.

Here is the call graph for this function:

◆ removeSeminar()

removeSeminar (   $seminar_id)

Remove a seminar from this user domain.

Here is the call graph for this function:

◆ removeUser()

removeUser (   $user_id)

Remove a user from this user domain.

Here is the call graph for this function:

◆ removeUserDomainsForSeminar()

static removeUserDomainsForSeminar (   $seminar_id)
static

Remove all user domains for a specific seminar.

Here is the call graph for this function:
Here is the caller graph for this function:

◆ removeUserDomainsForUser()

static removeUserDomainsForUser (   $user_id)
static

Remove all user domains for a specific user.

Here is the call graph for this function:

◆ setName()

setName (   $name)

Set the display name of this user domain.

◆ store()

store ( )

Store changes to the user domain to the database. This currently only saves the display name.

Here is the call graph for this function:

The documentation for this class was generated from the following file: