|
Stud.IP
3.3 Revision
|


Public Member Functions | |
| before_filter (&$action, &$args) | |
| index_action () | |
| edit_action ($lock_rule_id) | |
| new_action () | |
| delete_action ($lock_rule_id) | |
| handle_form_data () | |
Public Member Functions inherited from StudipController | |
| before_filter (&$action, &$args) | |
| perform ($unconsumed_path) | |
| after_filter ($action, $args) | |
| validate_args (&$args, $types=NULL) | |
| url_for ($to='') | |
| link_for ($to='') | |
| relocate ($to) | |
| rescue ($exception) | |
| setInfoBoxImage ($image) | |
| addToInfobox ($category, $text, $icon='blank.gif') | |
| render_json ($data) | |
| relay ($to_uri) | |
| perform_relayed ($unconsumed) | |
| render_template_as_string ($template, $layout=null) | |
Additional Inherited Members | |
Protected Member Functions inherited from StudipController | |
| populateInfobox () | |
Protected Attributes inherited from AuthenticatedController | |
| $with_session = true | |
| $allow_nobody = false | |
Protected Attributes inherited from StudipController | |
| $with_session = false | |
| $allow_nobody = true | |
| $encoding = "windows-1252" | |
| $utf8decode_xhr = false | |
| before_filter | ( | & | $action, |
| & | $args | ||
| ) |
common tasks for all actions
Reimplemented from StudipController.

| delete_action | ( | $lock_rule_id | ) |

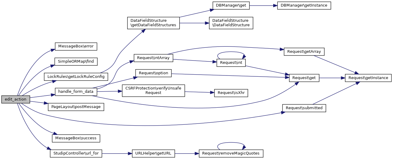
| edit_action | ( | $lock_rule_id | ) |
edit one lock rule

| handle_form_data | ( | ) |


| index_action | ( | ) |
Display the list of lock rules

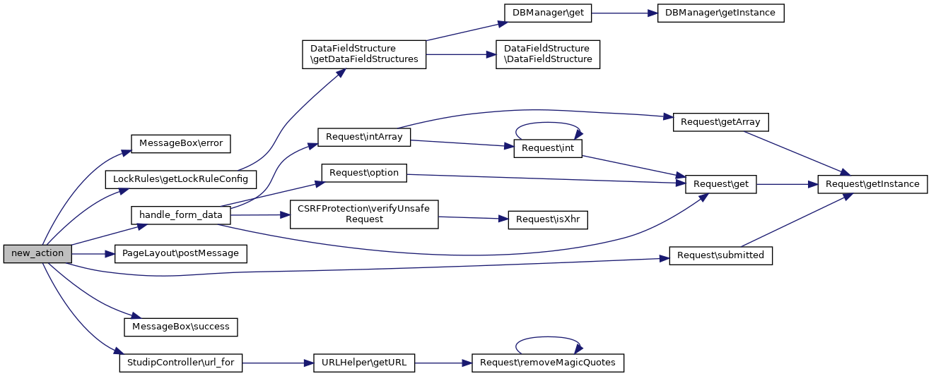
| new_action | ( | ) |
