Stud.IP  3.3 Revision
UserManagement Class Reference
Collaboration diagram for UserManagement:
Collaboration graph

Public Member Functions

 UserManagement ($user_id=FALSE)
 
 __get ($attr)
 
 __set ($attr, $value)
 
 getFromDatabase ($user_id)
 
 storeToDatabase ()
 
 generate_password ($length)
 
 checkMail ($Email)
 
 createNewUser ($newuser)
 
 createPreliminaryUser ($newuser)
 
 changeUser ($newuser)
 
 setPassword ()
 
 deleteUser ($delete_documents=true)
 
 re_sort_position_in_seminar_user ()
 
 changePassword ($password)
 

Static Public Member Functions

static getPwdHasher ()
 

Data Fields

 $msg
 

Detailed Description

UserManagement.class.php

Management for the Stud.IP global users

Member Function Documentation

◆ __get()

__get (   $attr)

◆ __set()

__set (   $attr,
  $value 
)

◆ changePassword()

changePassword (   $password)

Change an existing user password

Parameters
string$password
Returns
bool change successful?
Here is the call graph for this function:

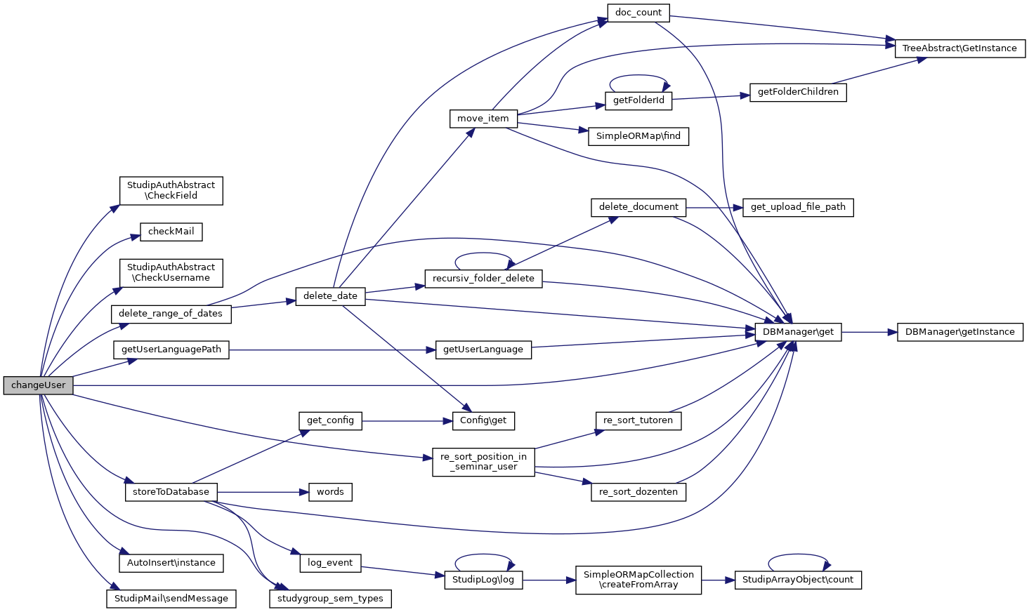
◆ changeUser()

changeUser (   $newuser)

Change an existing studip user according to the given parameters

@access public

Parameters
arraystructure: array('string table_name.field_name'=>'string value')
Returns
bool Change successful?
Here is the call graph for this function:

◆ checkMail()

checkMail (   $Email)

Check if Email-Adress is valid and reachable

@access private

Parameters
stringEmail-Adress to check
Returns
bool Email-Adress valid and reachable?
Here is the caller graph for this function:

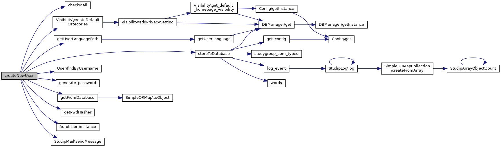
◆ createNewUser()

createNewUser (   $newuser)

Create a new studip user with the given parameters

@access public

Parameters
arraystructure: array('string table_name.field_name'=>'string value')
Returns
bool Creation successful?
Here is the call graph for this function:

◆ createPreliminaryUser()

createPreliminaryUser (   $newuser)

Create a new preliminary studip user with the given parameters

@access public

Parameters
arraystructure: array('string table_name.field_name'=>'string value')
Returns
bool Creation successful?
Here is the call graph for this function:

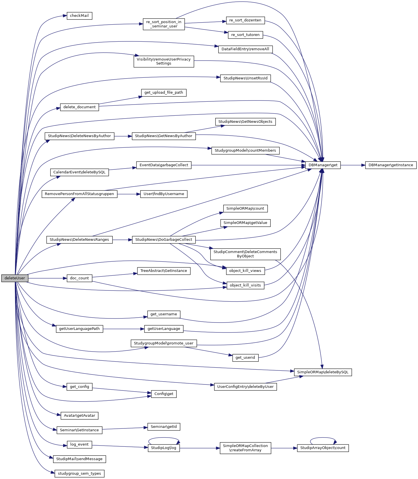
◆ deleteUser()

deleteUser (   $delete_documents = true)

Delete an existing user from the database and tidy up

@access public

Parameters
booldelete all documents belonging to the user
Returns
bool Removal successful?
Here is the call graph for this function:

◆ generate_password()

generate_password (   $length)

generate a secure password of $length characters [a-z0-9]

@access private

Parameters
integer$lengthnumber of characters
Returns
string password
Here is the caller graph for this function:

◆ getFromDatabase()

getFromDatabase (   $user_id)

load user data from database into internal array

@access private

Parameters
string$user_idthe user which should be retrieved
Here is the call graph for this function:
Here is the caller graph for this function:

◆ getPwdHasher()

static getPwdHasher ( )
static
Here is the caller graph for this function:

◆ re_sort_position_in_seminar_user()

re_sort_position_in_seminar_user ( )
Here is the call graph for this function:
Here is the caller graph for this function:

◆ setPassword()

setPassword ( )

Create a new password and mail it to the user

@access public

Returns
bool Password change successful?
Here is the call graph for this function:

◆ storeToDatabase()

storeToDatabase ( )

store user data from internal array into database

@access private

Returns
bool all data stored?
Here is the call graph for this function:
Here is the caller graph for this function:

◆ UserManagement()

UserManagement (   $user_id = FALSE)

Constructor

Pass nothing to create a new user, or the user_id from an existing user to change or delete @access public

Parameters
string$user_idthe user which should be retrieved
Here is the call graph for this function:

Field Documentation

◆ $msg

$msg

The documentation for this class was generated from the following file: