|
Stud.IP
3.3 Revision
|


Public Member Functions | |
| auth_registerform () | |
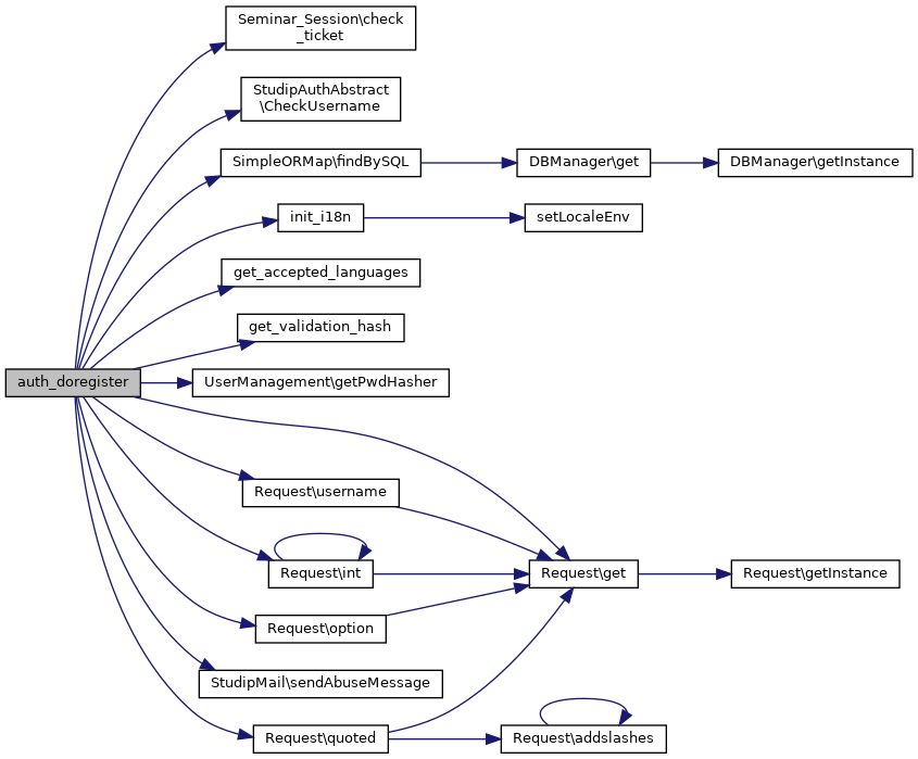
| auth_doregister () | |
Public Member Functions inherited from Seminar_Auth | |
| __construct () | |
| check_feature ($f) | |
| start () | |
| __sleep () | |
| unauth () | |
| logout () | |
| login_if ($ok) | |
| is_authenticated () | |
| auth_preauth () | |
| auth_loginform () | |
| auth_validatelogin () | |
| auth_set_user_settings ($user) | |
Static Public Member Functions | |
| static | get_validation_hash ($user_id) |
Protected Attributes | |
| $mode = "reg" | |
Protected Attributes inherited from Seminar_Auth | |
| $persistent_slots = array("auth", "classname") | |
| $mode = "log" | |
| $nobody = false | |
| $cancel_login = "cancel_login" | |
Static Protected Attributes | |
| static | $magic = 'dsdfjhgretha' |
Additional Inherited Members | |
Data Fields inherited from Seminar_Auth | |
| $classname | |
| $error_msg = "" | |
| $auth = array() | |
Seminar_Register_Auth.class.php
This program is free software; you can redistribute it and/or modify it under the terms of the GNU General Public License as published by the Free Software Foundation; either version 2 of the License, or (at your option) any later version.
| auth_doregister | ( | ) |

| auth_registerform | ( | ) |

|
static |

|
staticprotected |
|
protected |