Stud.IP  3.3 Revision
ResourceObject Class Reference
Collaboration diagram for ResourceObject:
Collaboration graph

Public Member Functions

 Factory ()
 
 ResourceObject ($argv)
 
 createId ()
 
 create ()
 
 setName ($name)
 
 setDescription ($description)
 
 setCategoryId ($category_id)
 
 setMultipleAssign ($value)
 
 setParentBind ($parent_bind)
 
 setLockable ($lockable)
 
 setOwnerId ($owner_id)
 
 setInstitutId ($institut_id)
 
 getId ()
 
 getRootId ()
 
 getParentId ()
 
 getName ()
 
 getCategoryName ()
 
 getCategoryIconnr ()
 
 getCategoryId ()
 
 getDescription ()
 
 getOwnerId ()
 
 getInstitutId ()
 
 getMultipleAssign ()
 
 getParentBind ()
 
 getOwnerType ($id='')
 
 getOrgaName ($explain=FALSE, $id='')
 
 getOwnerName ($explain=FALSE, $id='')
 
 getFormattedLink ($javaScript=TRUE, $target_new=TRUE, $quick_view=TRUE, $view="view_schedule", $view_mode="no_nav", $timestamp=FALSE, $link_text=FALSE)
 
 getOrgaLink ($id='')
 
 getOwnerLink ($id='')
 
 getPlainProperties ($only_requestable=FALSE)
 
 getSeats ()
 
 isUnchanged ()
 
 isDeletable ()
 
 isParent ()
 
 isAssigned ()
 
 isRoom ()
 
 isLocked ()
 
 isLockable ()
 
 flushProperties ()
 
 storeProperty ($property_id, $state)
 
 deletePerms ($user_id)
 
 storePerms ($user_id, $perms='')
 
 restore ($id='')
 
 store ($create='')
 
 delete ()
 
 deleteAllAssigns ($id='')
 
 updateAllAssigns ()
 
 deleteAllPerms ($id='')
 
 deleteResourceRecursive ($id)
 
 getPathArray ($include_self=false)
 
 getPathToString ($include_self=false, $delimeter='/')
 
 __construct ()
 
 getName ()
 
 getFormattedLink ()
 

Static Public Member Functions

static Factory ($resource_id)
 

Data Fields

 $id
 
 $name
 
 $description
 
 $owner_id
 
 $category_id
 
 $category_name
 
 $category_iconnr
 
 $is_room = null
 
 $is_parent = null
 
 $my_state = null
 

Constructor & Destructor Documentation

◆ __construct()

__construct ( )

Member Function Documentation

◆ create()

create ( )
Here is the call graph for this function:

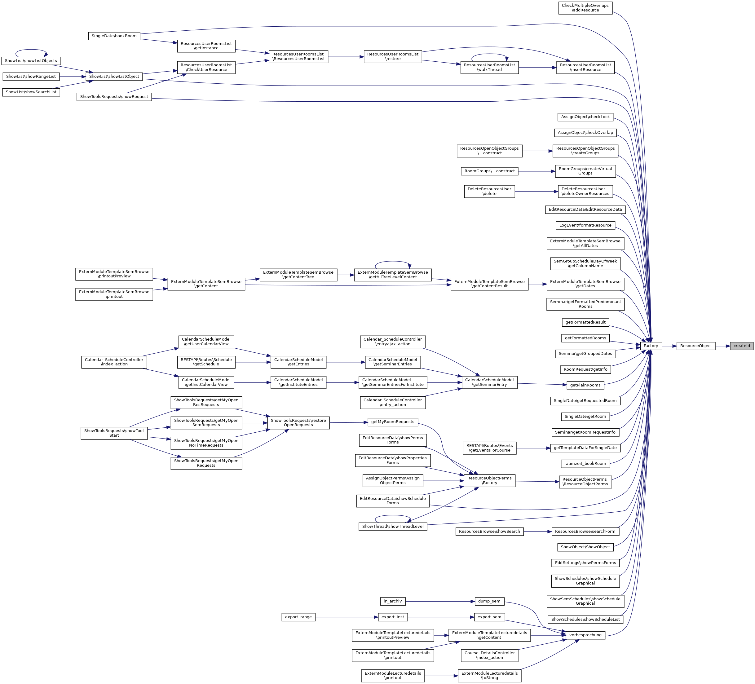
◆ createId()

createId ( )
Here is the caller graph for this function:

◆ delete()

delete ( )
Here is the call graph for this function:

◆ deleteAllAssigns()

deleteAllAssigns (   $id = '')
Here is the call graph for this function:
Here is the caller graph for this function:

◆ deleteAllPerms()

deleteAllPerms (   $id = '')
Here is the call graph for this function:
Here is the caller graph for this function:

◆ deletePerms()

deletePerms (   $user_id)
Here is the call graph for this function:

◆ deleteResourceRecursive()

deleteResourceRecursive (   $id)
Here is the call graph for this function:
Here is the caller graph for this function:

◆ Factory() [1/2]

static Factory (   $resource_id)
static
Here is the call graph for this function:

◆ Factory() [2/2]

Factory ( )
Here is the call graph for this function:
Here is the caller graph for this function:

◆ flushProperties()

flushProperties ( )
Here is the call graph for this function:
Here is the caller graph for this function:

◆ getCategoryIconnr()

getCategoryIconnr ( )

◆ getCategoryId()

getCategoryId ( )

◆ getCategoryName()

getCategoryName ( )

◆ getDescription()

getDescription ( )

◆ getFormattedLink() [1/2]

getFormattedLink (   $javaScript = TRUE,
  $target_new = TRUE,
  $quick_view = TRUE,
  $view = "view_schedule",
  $view_mode = "no_nav",
  $timestamp = FALSE,
  $link_text = FALSE 
)
Here is the call graph for this function:

◆ getFormattedLink() [2/2]

getFormattedLink ( )

◆ getId()

getId ( )
Here is the caller graph for this function:

◆ getInstitutId()

getInstitutId ( )

◆ getMultipleAssign()

getMultipleAssign ( )

◆ getName() [1/2]

getName ( )
Here is the caller graph for this function:

◆ getName() [2/2]

getName ( )

◆ getOrgaLink()

getOrgaLink (   $id = '')

◆ getOrgaName()

getOrgaName (   $explain = FALSE,
  $id = '' 
)
Here is the call graph for this function:
Here is the caller graph for this function:

◆ getOwnerId()

getOwnerId ( )

◆ getOwnerLink()

getOwnerLink (   $id = '')
Here is the call graph for this function:

◆ getOwnerName()

getOwnerName (   $explain = FALSE,
  $id = '' 
)
Here is the call graph for this function:

◆ getOwnerType()

getOwnerType (   $id = '')
Here is the call graph for this function:
Here is the caller graph for this function:

◆ getParentBind()

getParentBind ( )

◆ getParentId()

getParentId ( )

◆ getPathArray()

getPathArray (   $include_self = false)
Here is the call graph for this function:
Here is the caller graph for this function:

◆ getPathToString()

getPathToString (   $include_self = false,
  $delimeter = '/' 
)
Here is the call graph for this function:

◆ getPlainProperties()

getPlainProperties (   $only_requestable = FALSE)
Here is the call graph for this function:

◆ getRootId()

getRootId ( )

◆ getSeats()

getSeats ( )
Here is the call graph for this function:

◆ isAssigned()

isAssigned ( )
Here is the call graph for this function:
Here is the caller graph for this function:

◆ isDeletable()

isDeletable ( )
Here is the call graph for this function:

◆ isLockable()

isLockable ( )
Here is the caller graph for this function:

◆ isLocked()

isLocked ( )
Here is the call graph for this function:

◆ isParent()

isParent ( )
Here is the call graph for this function:
Here is the caller graph for this function:

◆ isRoom()

isRoom ( )
Here is the call graph for this function:
Here is the caller graph for this function:

◆ isUnchanged()

isUnchanged ( )

◆ ResourceObject()

ResourceObject (   $argv)
Here is the call graph for this function:
Here is the caller graph for this function:

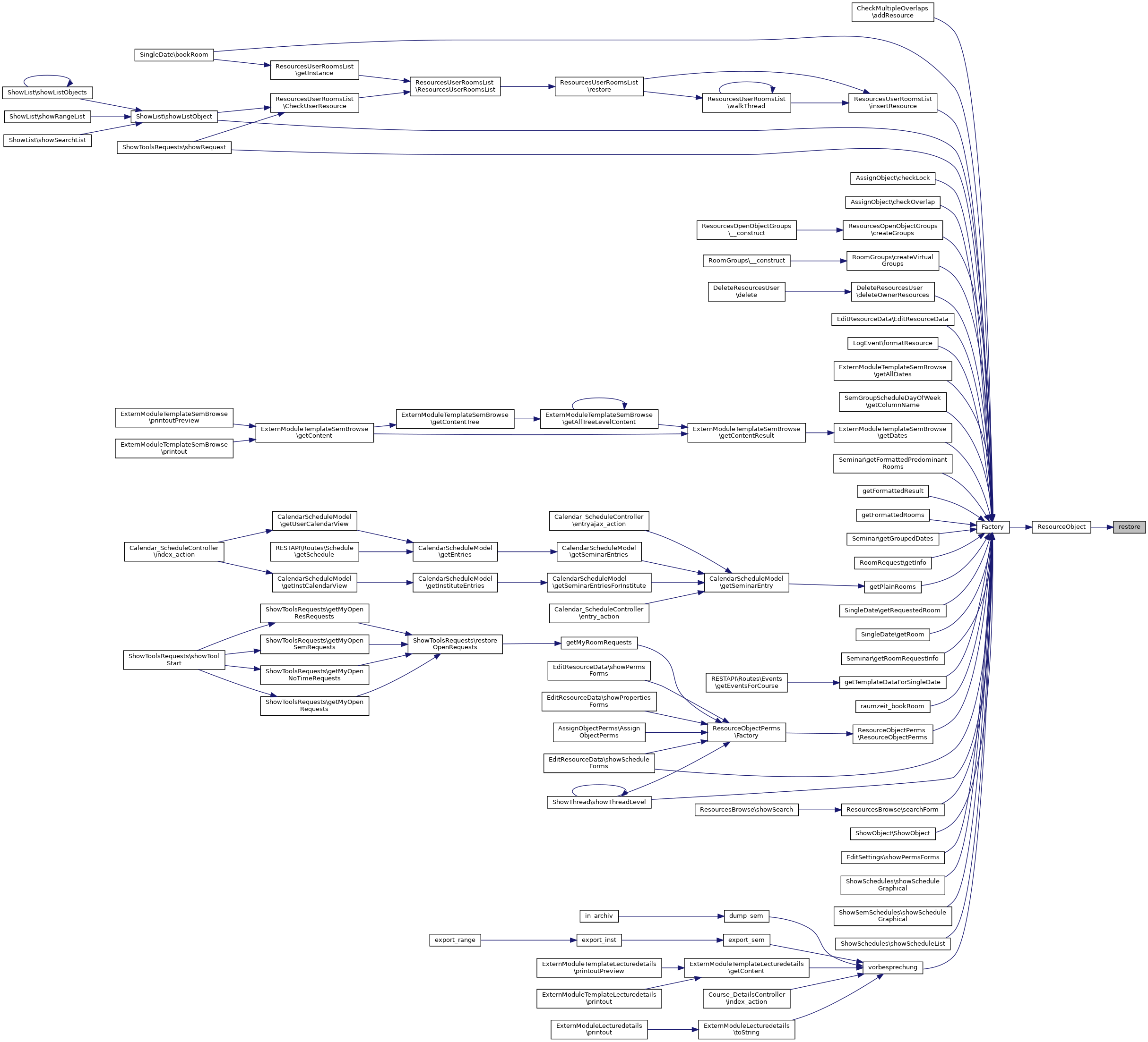
◆ restore()

restore (   $id = '')
Here is the call graph for this function:
Here is the caller graph for this function:

◆ setCategoryId()

setCategoryId (   $category_id)

◆ setDescription()

setDescription (   $description)

◆ setInstitutId()

setInstitutId (   $institut_id)

◆ setLockable()

setLockable (   $lockable)

◆ setMultipleAssign()

setMultipleAssign (   $value)
Here is the call graph for this function:

◆ setName()

setName (   $name)

◆ setOwnerId()

setOwnerId (   $owner_id)

◆ setParentBind()

setParentBind (   $parent_bind)

◆ store()

store (   $create = '')
Here is the call graph for this function:
Here is the caller graph for this function:

◆ storePerms()

storePerms (   $user_id,
  $perms = '' 
)
Here is the call graph for this function:

◆ storeProperty()

storeProperty (   $property_id,
  $state 
)
Here is the call graph for this function:

◆ updateAllAssigns()

updateAllAssigns ( )

update all assigns for this resource

Exceptions
Exception
Here is the call graph for this function:
Here is the caller graph for this function:

Field Documentation

◆ $category_iconnr

$category_iconnr

◆ $category_id

$category_id

◆ $category_name

$category_name

◆ $description

$description

◆ $id

$id

◆ $is_parent

$is_parent = null

◆ $is_room

$is_room = null

◆ $my_state

$my_state = null

◆ $name

$name

◆ $owner_id

$owner_id

The documentation for this class was generated from the following files: