|
Stud.IP
3.3 Revision
|
Functions | |
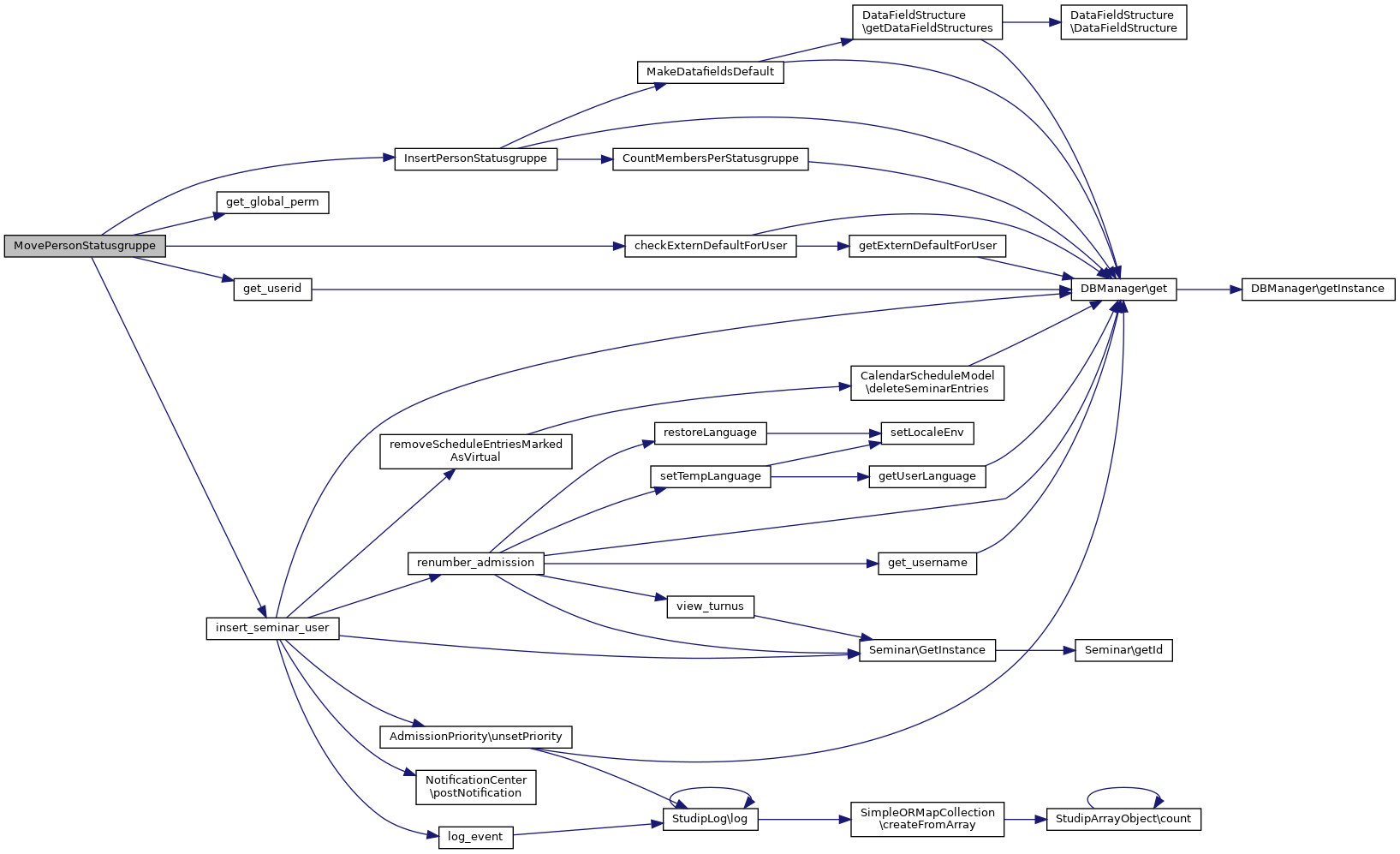
| if($_range_type !='sem'||! $perm->have_studip_perm('tutor', $range_id)) if(LockRules::Check( $range_id, 'groups')) | MovePersonStatusgruppe ($range_id, $role_id, $type, $persons, $workgroup_mode=FALSE) |
| addToStatusgroup ($range_id, $statusgruppe_id, $workgroup_mode) | |
Variables | |
| $header_line = getHeaderLine($range_id) | |
| $_range_type = get_object_type($range_id) | |
| $msgs = array() | |
| $sidebar = Sidebar::get() | |
| $statusgruppen = GetAllStatusgruppen($range_id) | |
| if($statusgruppen &&sizeof($statusgruppen) > 0) | else |
| if (Request::submitted( 'choosePreset')) | |
| addToStatusgroup | ( | $range_id, | |
| $statusgruppe_id, | |||
| $workgroup_mode | |||
| ) |

| if( $_range_type !='sem'||! $perm->have_studip_perm( 'tutor', $range_id)) if(LockRules::Check($range_id, 'groups')) MovePersonStatusgruppe | ( | $range_id, | |
| $role_id, | |||
| $type, | |||
| $persons, | |||
$workgroup_mode = FALSE |
|||
| ) |

| $_range_type = get_object_type($range_id) |
| $header_line = getHeaderLine($range_id) |
| $msgs = array() |
| $sidebar = Sidebar::get() |
| $statusgruppen = GetAllStatusgruppen($range_id) |
| if ( $statusgruppen &&sizeof( $statusgruppen) > 0) else |
| if(Request::submitted('choosePreset')) | ( | Request::submitted( 'choosePreset') | ) |