Stud.IP  3.3 Revision
AssignObject Class Reference
Collaboration diagram for AssignObject:
Collaboration graph

Public Member Functions

 Factory ()
 
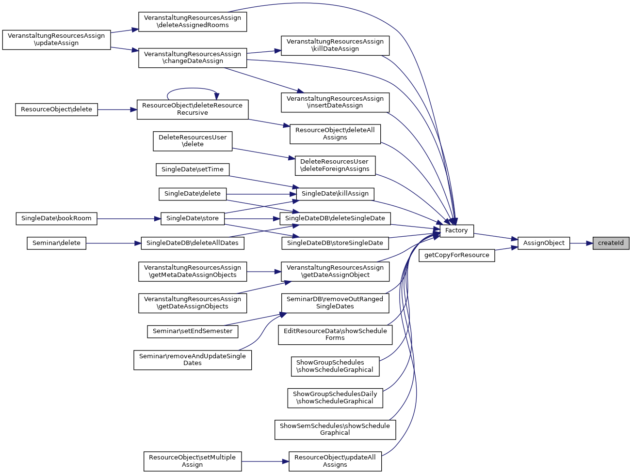
 AssignObject ($argv)
 
 createId ()
 
 create ()
 
 getId ()
 
 getAssignUserId ()
 
 GetOwnerName ($explain=FALSE, $event_obj=null)
 
 getUsername ($use_free_name=TRUE, $explain=true)
 
 getOwnerType ()
 
 getResourceId ()
 
 getUserFreeName ()
 
 getBegin ()
 
 getEnd ()
 
 getRepeatEnd ()
 
 getRepeatQuantity ()
 
 getRepeatInterval ()
 
 getRepeatMonthOfYear ()
 
 getRepeatDayOfMonth ()
 
 getRepeatWeekOfMonth ()
 
 getRepeatDayOfWeek ()
 
 getRepeatMode ()
 
 getRepeatEndByQuantity ()
 
 getEvents ()
 
 isNew ()
 
 isRepeatEndSemEnd ()
 
 checkLock ()
 
 checkOverlap ($check_locks=TRUE)
 
 getFormattedShortInfo ()
 
 getFormattedRepeatMode ()
 
 setResourceId ($value)
 
 setUserFreeName ($value)
 
 setAssignUserId ($value)
 
 setBegin ($value)
 
 setEnd ($value)
 
 setRepeatEnd ($value)
 
 setRepeatQuantity ($value)
 
 setRepeatInterval ($value)
 
 setRepeatMonthOfYear ($value)
 
 setRepeatDayOfMonth ($value)
 
 setRepeatWeekOfMonth ($value)
 
 setRepeatDayOfWeek ($value)
 
 setCommentInternal ($value)
 
 getCommentInternal ()
 
 restore ($id='')
 
 store ($create='')
 
 updateResourcesTemporaryEvents ()
 
 syncronizeMetaDates ()
 
 delete ()
 
 getCopyForResource ($resource_id)
 

Data Fields

 $id
 
 $resource_id
 
 $assign_user_id
 
 $user_free_name
 
 $begin
 
 $end
 
 $repeat_end
 
 $repeat_quantity
 
 $repeat_interval
 
 $repeat_month_of_year
 
 $repeat_day_of_month
 
 $repeat_week_of_month
 
 $repeat_day_of_week
 
 $comment_internal
 
 $isNewObject
 
 $chng_flag
 
 $events
 

Member Function Documentation

◆ AssignObject()

AssignObject (   $argv)
Here is the call graph for this function:
Here is the caller graph for this function:

◆ checkLock()

checkLock ( )
Here is the call graph for this function:

◆ checkOverlap()

checkOverlap (   $check_locks = TRUE)
Here is the call graph for this function:

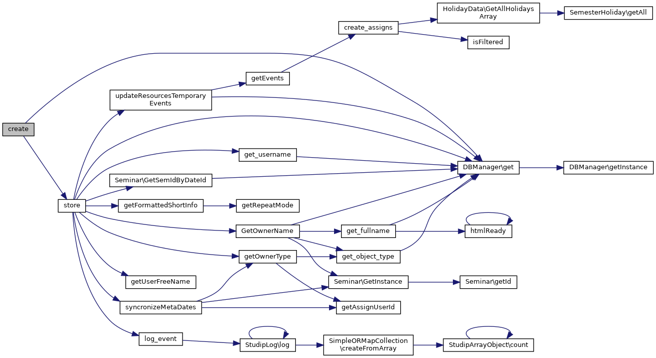
◆ create()

create ( )
Here is the call graph for this function:

◆ createId()

createId ( )
Here is the caller graph for this function:

◆ delete()

delete ( )
Here is the call graph for this function:

◆ Factory()

Factory ( )
Here is the call graph for this function:
Here is the caller graph for this function:

◆ getAssignUserId()

getAssignUserId ( )
Here is the caller graph for this function:

◆ getBegin()

getBegin ( )

◆ getCommentInternal()

getCommentInternal ( )

◆ getCopyForResource()

getCopyForResource (   $resource_id)
Here is the call graph for this function:

◆ getEnd()

getEnd ( )

◆ getEvents()

getEvents ( )
Here is the call graph for this function:
Here is the caller graph for this function:

◆ getFormattedRepeatMode()

getFormattedRepeatMode ( )
Here is the call graph for this function:

◆ getFormattedShortInfo()

getFormattedShortInfo ( )
Here is the call graph for this function:
Here is the caller graph for this function:

◆ getId()

getId ( )
Here is the caller graph for this function:

◆ GetOwnerName()

GetOwnerName (   $explain = FALSE,
  $event_obj = null 
)
Here is the call graph for this function:
Here is the caller graph for this function:

◆ getOwnerType()

getOwnerType ( )
Here is the call graph for this function:
Here is the caller graph for this function:

◆ getRepeatDayOfMonth()

getRepeatDayOfMonth ( )

◆ getRepeatDayOfWeek()

getRepeatDayOfWeek ( )

◆ getRepeatEnd()

getRepeatEnd ( )

◆ getRepeatEndByQuantity()

getRepeatEndByQuantity ( )
Here is the call graph for this function:

◆ getRepeatInterval()

getRepeatInterval ( )
Here is the caller graph for this function:

◆ getRepeatMode()

getRepeatMode ( )
Here is the caller graph for this function:

◆ getRepeatMonthOfYear()

getRepeatMonthOfYear ( )

◆ getRepeatQuantity()

getRepeatQuantity ( )

◆ getRepeatWeekOfMonth()

getRepeatWeekOfMonth ( )

◆ getResourceId()

getResourceId ( )

◆ getUserFreeName()

getUserFreeName ( )
Here is the caller graph for this function:

◆ getUsername()

getUsername (   $use_free_name = TRUE,
  $explain = true 
)
Here is the call graph for this function:

◆ isNew()

isNew ( )

◆ isRepeatEndSemEnd()

isRepeatEndSemEnd ( )

◆ restore()

restore (   $id = '')
Here is the call graph for this function:
Here is the caller graph for this function:

◆ setAssignUserId()

setAssignUserId (   $value)

◆ setBegin()

setBegin (   $value)

◆ setCommentInternal()

setCommentInternal (   $value)

◆ setEnd()

setEnd (   $value)

◆ setRepeatDayOfMonth()

setRepeatDayOfMonth (   $value)

◆ setRepeatDayOfWeek()

setRepeatDayOfWeek (   $value)

◆ setRepeatEnd()

setRepeatEnd (   $value)

◆ setRepeatInterval()

setRepeatInterval (   $value)

◆ setRepeatMonthOfYear()

setRepeatMonthOfYear (   $value)

◆ setRepeatQuantity()

setRepeatQuantity (   $value)

◆ setRepeatWeekOfMonth()

setRepeatWeekOfMonth (   $value)

◆ setResourceId()

setResourceId (   $value)

◆ setUserFreeName()

setUserFreeName (   $value)

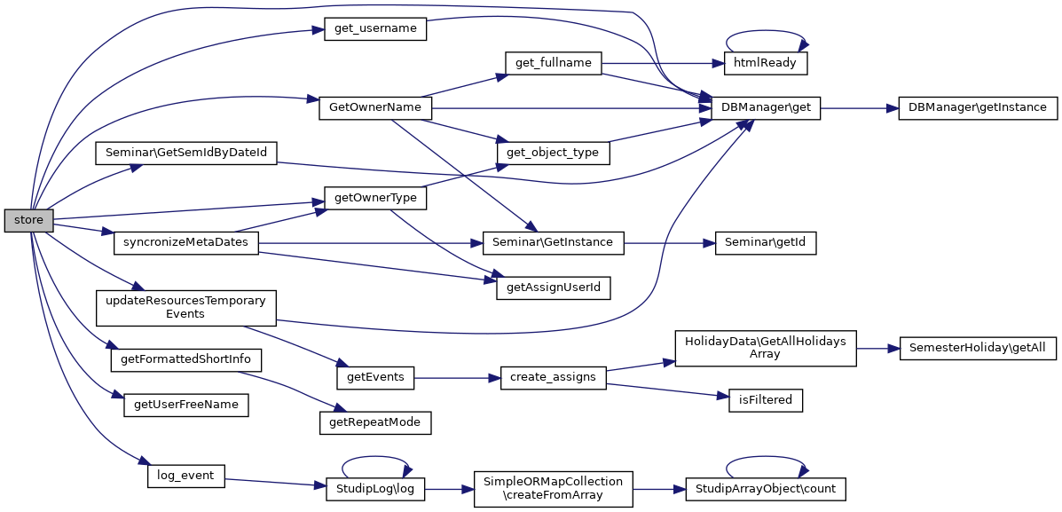
◆ store()

store (   $create = '')
Here is the call graph for this function:
Here is the caller graph for this function:

◆ syncronizeMetaDates()

syncronizeMetaDates ( )
Here is the call graph for this function:
Here is the caller graph for this function:

◆ updateResourcesTemporaryEvents()

updateResourcesTemporaryEvents ( )

update the table resources_temporary_events for this assign

Here is the call graph for this function:
Here is the caller graph for this function:

Field Documentation

◆ $assign_user_id

$assign_user_id

◆ $begin

$begin

◆ $chng_flag

$chng_flag

◆ $comment_internal

$comment_internal

◆ $end

$end

◆ $events

◆ $id

$id

◆ $isNewObject

$isNewObject

◆ $repeat_day_of_month

$repeat_day_of_month

◆ $repeat_day_of_week

$repeat_day_of_week

◆ $repeat_end

$repeat_end

◆ $repeat_interval

$repeat_interval

◆ $repeat_month_of_year

$repeat_month_of_year

◆ $repeat_quantity

$repeat_quantity

◆ $repeat_week_of_month

$repeat_week_of_month

◆ $resource_id

$resource_id

◆ $user_free_name

$user_free_name

The documentation for this class was generated from the following file: