Stud.IP  3.3 Revision
StudipLitImportPluginAbstract Class Reference
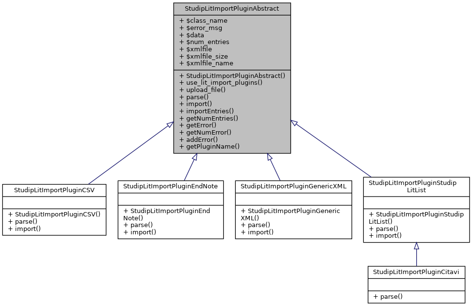
Inheritance diagram for StudipLitImportPluginAbstract:
Inheritance graph
Collaboration diagram for StudipLitImportPluginAbstract:
Collaboration graph

Public Member Functions

 StudipLitImportPluginAbstract ()
 
 use_lit_import_plugins ($xmlfile, $xmlfile_size, $xmlfile_name, $plugin_name="EndNote", $range_id=false)
 
 upload_file ()
 
 parse ()
 
 import ()
 
 importEntries ($field_arr, $range_id)
 
 getNumEntries ()
 
 getError ($format="clear")
 
 getNumError ()
 
 addError ($type, $msg)
 
 getPluginName ()
 

Data Fields

 $class_name
 
 $error_msg = array()
 
 $data
 
 $num_entries
 
 $xmlfile
 
 $xmlfile_size
 
 $xmlfile_name
 

Member Function Documentation

◆ addError()

addError (   $type,
  $msg 
)
Here is the caller graph for this function:

◆ getError()

getError (   $format = "clear")
Here is the call graph for this function:

◆ getNumEntries()

getNumEntries ( )

◆ getNumError()

getNumError ( )

◆ getPluginName()

getPluginName ( )

◆ import()

import ( )

◆ importEntries()

importEntries (   $field_arr,
  $range_id 
)
Here is the call graph for this function:

◆ parse()

parse ( )

◆ StudipLitImportPluginAbstract()

◆ upload_file()

upload_file ( )
Here is the call graph for this function:

◆ use_lit_import_plugins()

use_lit_import_plugins (   $xmlfile,
  $xmlfile_size,
  $xmlfile_name,
  $plugin_name = "EndNote",
  $range_id = false 
)
Here is the caller graph for this function:

Field Documentation

◆ $class_name

$class_name

◆ $data

$data

◆ $error_msg

$error_msg = array()

◆ $num_entries

$num_entries

◆ $xmlfile

$xmlfile

◆ $xmlfile_name

$xmlfile_name

◆ $xmlfile_size

$xmlfile_size

The documentation for this class was generated from the following file: