|
Stud.IP
3.3 Revision
|


Public Member Functions | |
| before () | |
| getCourseWiki ($course_id) | |
| getCourseWikiKeyword ($course_id, $keyword, $version=null) | |
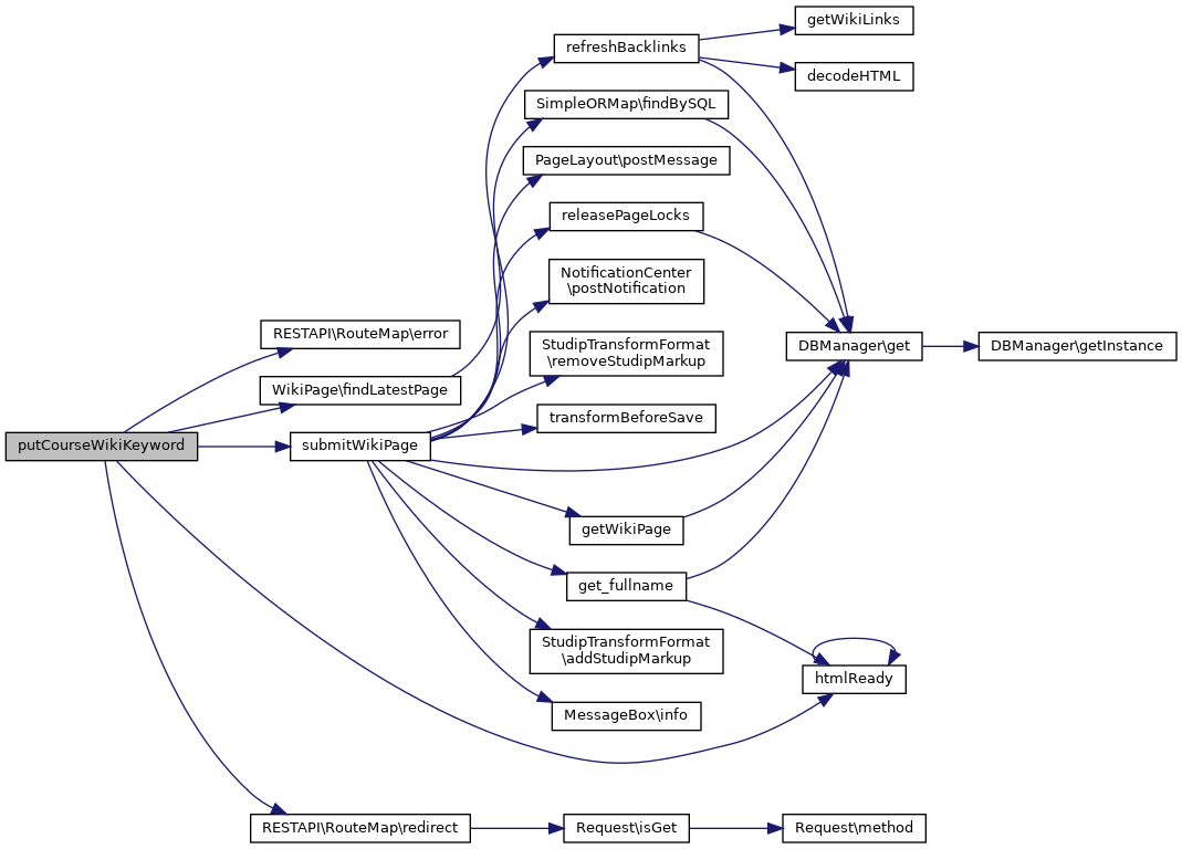
| putCourseWikiKeyword ($course_id, $keyword) | |
Public Member Functions inherited from RouteMap | |
| __construct () | |
| init ($router, $route, $request_body=null) | |
| paginated ($data, $total, $uri_params=array(), $query_params=array()) | |
| paginate ($uri_format, $total, $offset=null, $limit=null) | |
| collect ($data) | |
| status ($status) | |
| headers ($headers=array()) | |
| body ($body) | |
| contentType ($mime_type, $params=array()) | |
| error ($status, $body=null) | |
| etag ($value, $strong_etag=true, $new_resource=null) | |
| expires ($amount, $cache_control=array()) | |
| cacheControl ($values) | |
| halt () | |
| lastModified ($time) | |
| notFound ($body=null) | |
| redirect ($url, $args=null) | |
| sendFile ($_path, $opts=array()) | |
| url ($addr, $url_params=null) | |
| urlf ($addr_f, $format_params, $url_params=null) | |
Additional Inherited Members | |
Protected Attributes inherited from RouteMap | |
| $pagination = false | |
| $offset | |
| $limit | |
| before | ( | ) |
| getCourseWiki | ( | $course_id | ) |
Wikiseitenindex einer Veranstaltung
@get /course/:course_id/wiki

| getCourseWikiKeyword | ( | $course_id, | |
| $keyword, | |||
$version = null |
|||
| ) |
Wikiseite auslesen
@get /course/:course_id/wiki/:keyword @get /course/:course_id/wiki/:keyword/:version

| putCourseWikiKeyword | ( | $course_id, | |
| $keyword | |||
| ) |
Wikiseite ändern/hinzufügen
@put /course/:course_id/wiki/:keyword
