Stud.IP  3.3 Revision
Course_AdmissionController Class Reference
Inheritance diagram for Course_AdmissionController:
Inheritance graph
Collaboration diagram for Course_AdmissionController:
Collaboration graph

Public Member Functions

 before_filter (&$action, &$args)
 
 index_action ()
 
 change_admission_prelim_action ()
 
 change_free_access_action ()
 
 change_admission_turnout_action ()
 
 change_domains_action ()
 
 change_course_set_action ()
 
 explain_course_set_action ()
 
 instant_course_set_action ()
 
 edit_courseset_action ($cs_id)
 
 save_courseset_action ($cs_id)
 
 after_filter ($action, $args)
 
- Public Member Functions inherited from StudipController
 before_filter (&$action, &$args)
 
 perform ($unconsumed_path)
 
 after_filter ($action, $args)
 
 validate_args (&$args, $types=NULL)
 
 url_for ($to='')
 
 link_for ($to='')
 
 relocate ($to)
 
 rescue ($exception)
 
 setInfoBoxImage ($image)
 
 addToInfobox ($category, $text, $icon='blank.gif')
 
 render_json ($data)
 
 relay ($to_uri)
 
 perform_relayed ($unconsumed)
 
 render_template_as_string ($template, $layout=null)
 

Protected Attributes

 $utf8decode_xhr = true
 
- Protected Attributes inherited from AuthenticatedController
 $with_session = true
 
 $allow_nobody = false
 
- Protected Attributes inherited from StudipController
 $with_session = false
 
 $allow_nobody = true
 
 $encoding = "windows-1252"
 
 $utf8decode_xhr = false
 

Additional Inherited Members

- Protected Member Functions inherited from StudipController
 populateInfobox ()
 

Member Function Documentation

◆ after_filter()

after_filter (   $action,
  $args 
)

Callback function being called after an action is executed.

Parameters
stringName of the action to perform.
arrayAn array of arguments to the action.
Returns
void

Reimplemented from StudipController.

Here is the call graph for this function:

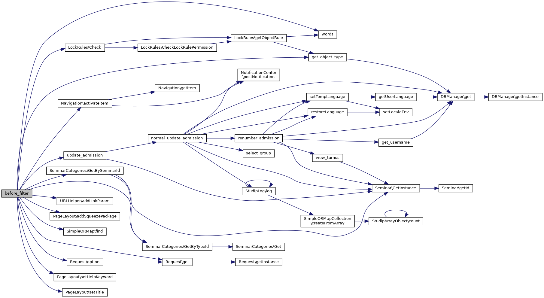
◆ before_filter()

before_filter ( $action,
$args 
)

common tasks for all actions

Reimplemented from StudipController.

Here is the call graph for this function:

◆ change_admission_prelim_action()

change_admission_prelim_action ( )

Change preliminary admission settings.

Here is the call graph for this function:

◆ change_admission_turnout_action()

change_admission_turnout_action ( )
Here is the call graph for this function:

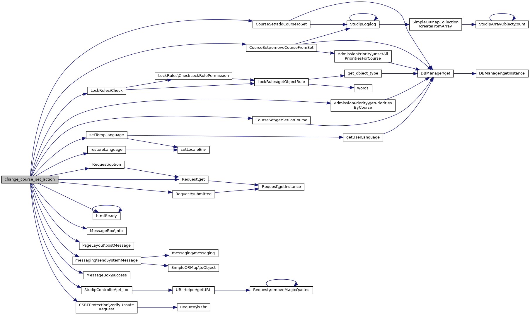
◆ change_course_set_action()

change_course_set_action ( )
Here is the call graph for this function:

◆ change_domains_action()

change_domains_action ( )
Here is the call graph for this function:

◆ change_free_access_action()

change_free_access_action ( )

Change free access settings.

Here is the call graph for this function:

◆ edit_courseset_action()

edit_courseset_action (   $cs_id)
Here is the call graph for this function:

◆ explain_course_set_action()

explain_course_set_action ( )
Here is the call graph for this function:

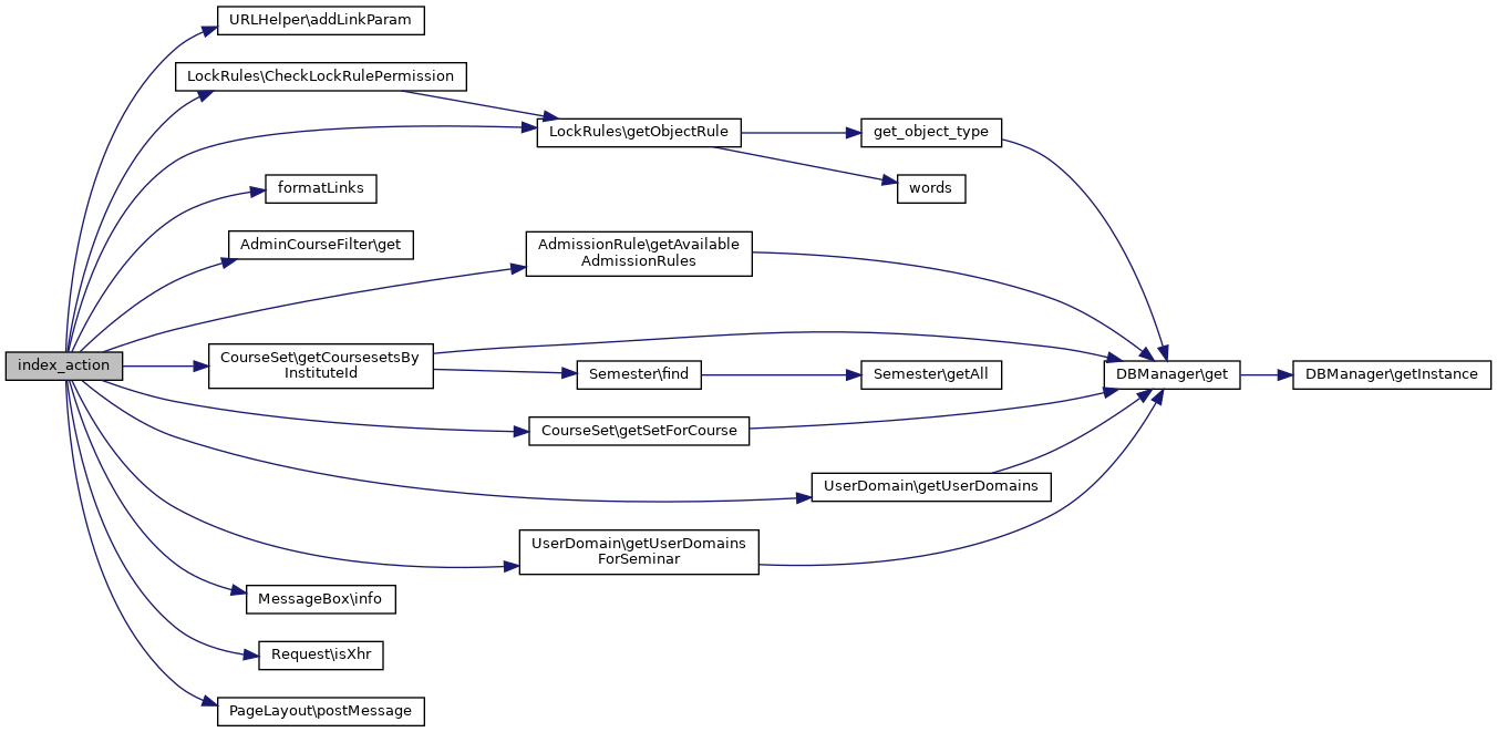
◆ index_action()

index_action ( )

Shows the current restrictions for course participation.

Here is the call graph for this function:

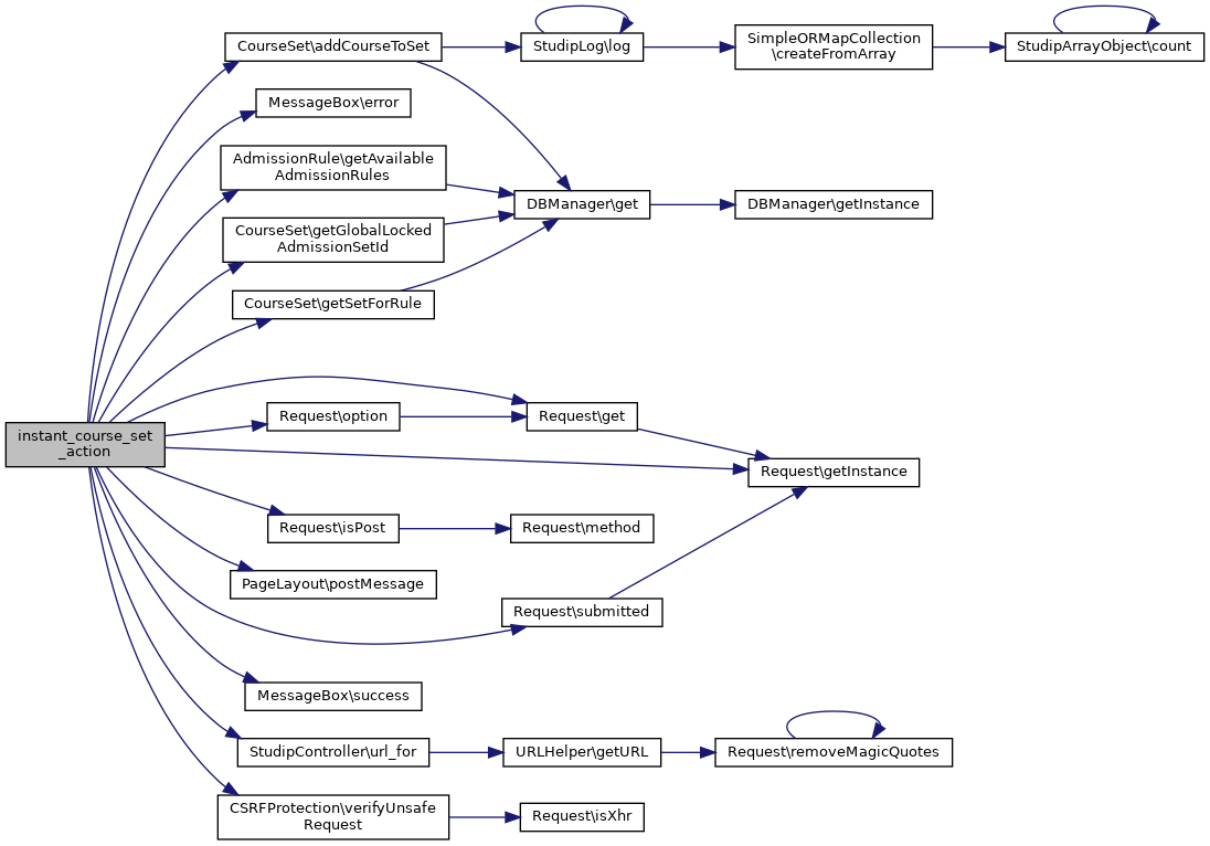
◆ instant_course_set_action()

instant_course_set_action ( )
Here is the call graph for this function:

◆ save_courseset_action()

save_courseset_action (   $cs_id)
Here is the call graph for this function:

Field Documentation

◆ $utf8decode_xhr

$utf8decode_xhr = true
protected

The documentation for this class was generated from the following file: