Stud.IP  3.4 Revision
SingleDate Class Reference
Collaboration diagram for SingleDate:
Collaboration graph

Public Member Functions

 getInstance ($singledate_id)
 
 SingleDate ($data='')
 
 getStartTime ()
 
 setTime ($start, $end)
 
 getEndTime ()
 
 setComment ($comment)
 
 getComment ()
 
 getMetaDateID ()
 
 setMetaDateID ($id)
 
 getRangeID ()
 
 setDateType ($typ)
 
 getDateType ()
 
 getTypeName ()
 
 getAuthorID ()
 
 getChDate ()
 
 getMkDate ()
 
 setSeminarID ($seminar_id)
 
 getSeminarID ()
 
 getSingleDateID ()
 
 getResourceID ()
 
 getTerminID ()
 
 getFreeRoomText ()
 
 setFreeRoomText ($freeRoomText)
 
 getCycleID ()
 
 killIssue ()
 
 delete ($keepIssues=false)
 
 store ()
 
 restore ()
 
 setExTermin ($ex)
 
 isExTermin ()
 
 isPresence ()
 
 isUpdate ()
 
 isHoliday ()
 
 fillValuesFromArray ($daten)
 
 toString ()
 
 bookRoom ($roomID)
 
 killAssign ()
 
 hasRoom ()
 
 getRoom ()
 
 hasRoomRequest ()
 
 getRoomRequestStatus ()
 
 getRoomRequest ()
 
 getRequestedRoom ()
 
 getRoomRequestInfo ()
 
 removeRequest ()
 
 readIssueIDs ()
 
 getIssueIDs ()
 
 addIssueID ($issue_id)
 
 deleteIssueID ($issue_id)
 
 getMessages ()
 
 validate ($start=0, $end=0)
 
 getDatesHTML ($params=array())
 
 getDatesExport ($params=array())
 
 getDatesXML ($params=array())
 
 getDatesTemplate ($template)
 
 addRelatedPerson ($user_id)
 
 deleteRelatedPerson ($user_id)
 
 getRelatedPersons ()
 
 clearRelatedPersons ()
 
 addRelatedGroup ($statusgruppe_id)
 
 deleteRelatedGroup ($statusgruppe_id)
 
 getRelatedGroups ()
 
 clearRelatedGroups ()
 
 getResourceID ()
 
 getFreeRoomText ()
 
 toString ()
 

Data Fields

 $termin_id = ''
 
 $date_typ = 1
 
 $metadate_id = ''
 
 $date = 0
 
 $end_time = 0
 
 $mkdate = 0
 
 $chdate = 0
 
 $orig_ex = false
 
 $ex_termin = false
 
 $range_id = ''
 
 $author_id = ''
 
 $resource_id = ''
 
 $raum = ''
 
 $request_id = NULL
 
 $requestData = NULL
 
 $update = false
 
 $issues = NULL
 
 $messages = NULL
 
 $content = ''
 
 $room_request = NULL
 
 $related_persons = array()
 
 $related_groups = array()
 

Member Function Documentation

◆ addIssueID()

addIssueID (   $issue_id)
Here is the call graph for this function:

◆ addRelatedGroup()

addRelatedGroup (   $statusgruppe_id)

adds a given statusgruppe_id as a related group to the date

Parameters
string$statusgruppe_idstatusgruppe_id from statusgruppen of the group to be added

◆ addRelatedPerson()

addRelatedPerson (   $user_id)

adds a given user_id as a related person to the date

Parameters
string$user_iduser_id from auth_user_md5 of the person to be added

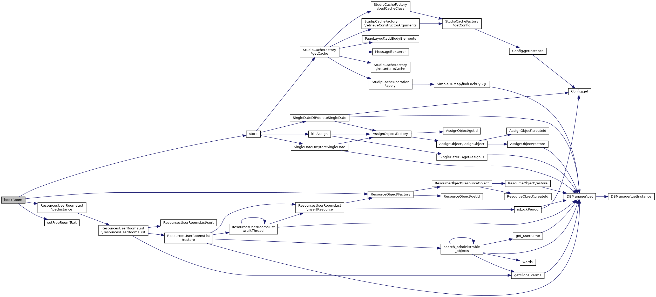
◆ bookRoom()

bookRoom (   $roomID)
Here is the call graph for this function:

◆ clearRelatedGroups()

clearRelatedGroups ( )

clears all related groups

◆ clearRelatedPersons()

clearRelatedPersons ( )

clears all related persons (in the interface this means that all dozents are marked as related to the date)

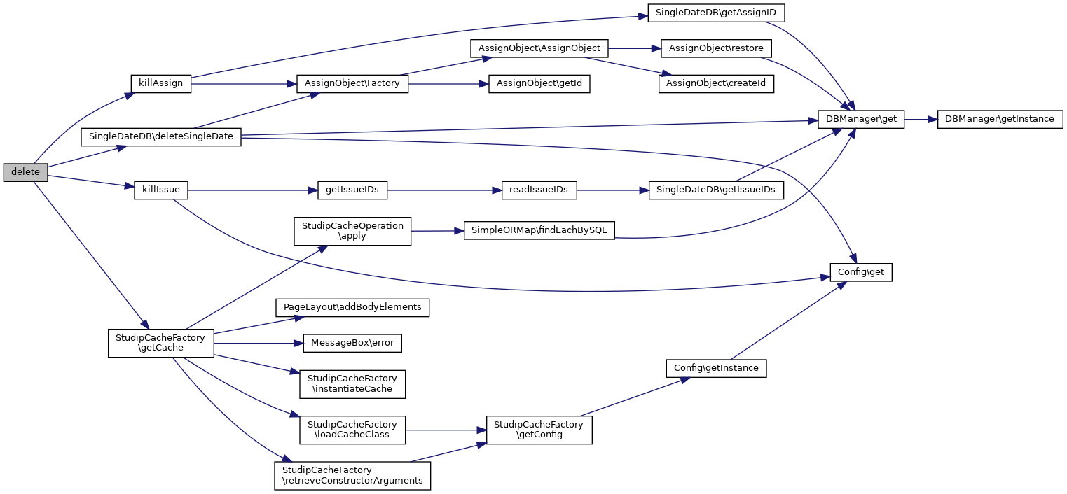
◆ delete()

delete (   $keepIssues = false)
Here is the call graph for this function:

◆ deleteIssueID()

deleteIssueID (   $issue_id)
Here is the call graph for this function:

◆ deleteRelatedGroup()

deleteRelatedGroup (   $statusgruppe_id)

unsets a given statusgruppe_id from the array of related statusgruppen

Parameters
string$statusgruppe_idstatusgruppe_id from statusgruppen of the group to be removed
Here is the call graph for this function:

◆ deleteRelatedPerson()

deleteRelatedPerson (   $user_id)

unsets a given user_id from the array of related persons

Parameters
string$user_iduser_id from auth_user_md5 of the person to be added
Here is the call graph for this function:

◆ fillValuesFromArray()

fillValuesFromArray (   $daten)
Here is the caller graph for this function:

◆ getAuthorID()

getAuthorID ( )

◆ getChDate()

getChDate ( )

◆ getComment()

getComment ( )
Here is the call graph for this function:

◆ getCycleID()

getCycleID ( )

◆ getDatesExport()

getDatesExport (   $params = array())

returns a representation without html of the date

Parameters
arrayoptional variables which are passed to the template
Returns
string the representation of the date without html
Author
Till Glöggler tgloe.nosp@m.ggl@.nosp@m.uos.d.nosp@m.e
Here is the call graph for this function:

◆ getDatesHTML()

getDatesHTML (   $params = array())

returns a html representation of the date

Parameters
arrayoptional variables which are passed to the template
Returns
string the html-representation of the date
Author
Till Glöggler tgloe.nosp@m.ggl@.nosp@m.uos.d.nosp@m.e
Here is the call graph for this function:

◆ getDatesTemplate()

getDatesTemplate (   $template)

returns a representation of the date with a specifiable template

Parameters
mixedthis can be a template-object or a string pointing to a template in path_to_studip/templates
Returns
string the template output of the date
Author
Till Glöggler tgloe.nosp@m.ggl@.nosp@m.uos.d.nosp@m.e
Here is the caller graph for this function:

◆ getDatesXML()

getDatesXML (   $params = array())

returns a xml-representation of the date

Parameters
arrayoptional variables which are passed to the template
Returns
string the xml-representation of the date
Author
Till Glöggler tgloe.nosp@m.ggl@.nosp@m.uos.d.nosp@m.e
Here is the call graph for this function:

◆ getDateType()

getDateType ( )

◆ getEndTime()

getEndTime ( )

◆ getFreeRoomText() [1/2]

getFreeRoomText ( )

◆ getFreeRoomText() [2/2]

getFreeRoomText ( )

◆ getInstance()

getInstance (   $singledate_id)

Return the SingleDate instance of the given id

Parameters
stringthe id of the instance
Returns
SingleDate the SingleDate instance
Here is the call graph for this function:

◆ getIssueIDs()

getIssueIDs ( )
Here is the call graph for this function:
Here is the caller graph for this function:

◆ getMessages()

getMessages ( )

◆ getMetaDateID()

getMetaDateID ( )

◆ getMkDate()

getMkDate ( )

◆ getRangeID()

getRangeID ( )

◆ getRelatedGroups()

getRelatedGroups ( )

gets all statusgruppe_ids of related groups of this date

Returns
array of statusgruppe_ids
Here is the call graph for this function:

◆ getRelatedPersons()

getRelatedPersons ( )

gets all user_ids of related persons of this date

Returns
array of user_ids
Here is the call graph for this function:

◆ getRequestedRoom()

getRequestedRoom ( )
Here is the call graph for this function:

◆ getResourceID() [1/2]

getResourceID ( )

◆ getResourceID() [2/2]

getResourceID ( )

◆ getRoom()

getRoom ( )
Here is the call graph for this function:

◆ getRoomRequest()

getRoomRequest ( )
Here is the call graph for this function:
Here is the caller graph for this function:

◆ getRoomRequestInfo()

getRoomRequestInfo ( )
Here is the call graph for this function:

◆ getRoomRequestStatus()

getRoomRequestStatus ( )

this function returns a human-readable status of a room-request, if any, false otherwise

the int-values of the states are: 0 - room-request is open 1 - room-request has been edited, but no confirmation has been sent 2 - room-request has been edited and a confirmation has been sent 3 - room-request has been declined

they are mapped with: 0 - open 1 - pending 2 - closed 3 - declined

Returns
string the mapped text
Here is the call graph for this function:

◆ getSeminarID()

getSeminarID ( )
Here is the caller graph for this function:

◆ getSingleDateID()

getSingleDateID ( )

◆ getStartTime()

getStartTime ( )

◆ getTerminID()

getTerminID ( )

◆ getTypeName()

getTypeName ( )

◆ hasRoom()

hasRoom ( )

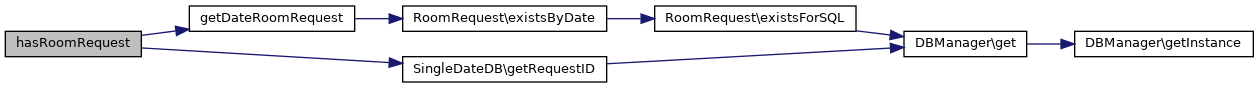
◆ hasRoomRequest()

hasRoomRequest ( )
Here is the call graph for this function:
Here is the caller graph for this function:

◆ isExTermin()

isExTermin ( )
Here is the caller graph for this function:

◆ isHoliday()

isHoliday ( )
Here is the call graph for this function:

◆ isPresence()

isPresence ( )

◆ isUpdate()

isUpdate ( )

◆ killAssign()

killAssign ( )
Here is the call graph for this function:
Here is the caller graph for this function:

◆ killIssue()

killIssue ( )
Here is the call graph for this function:
Here is the caller graph for this function:

◆ readIssueIDs()

readIssueIDs ( )
Here is the call graph for this function:
Here is the caller graph for this function:

◆ removeRequest()

removeRequest ( )
Here is the call graph for this function:

◆ restore()

restore ( )
Here is the call graph for this function:
Here is the caller graph for this function:

◆ setComment()

setComment (   $comment)

◆ setDateType()

setDateType (   $typ)

◆ setExTermin()

setExTermin (   $ex)

◆ setFreeRoomText()

setFreeRoomText (   $freeRoomText)
Here is the caller graph for this function:

◆ setMetaDateID()

setMetaDateID (   $id)

◆ setSeminarID()

setSeminarID (   $seminar_id)

◆ setTime()

setTime (   $start,
  $end 
)
Here is the call graph for this function:

◆ SingleDate()

SingleDate (   $data = '')
Here is the call graph for this function:
Here is the caller graph for this function:

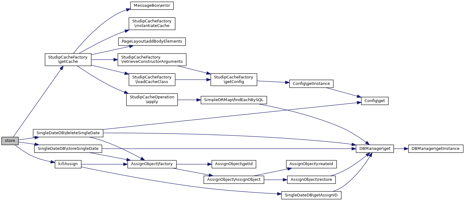
◆ store()

store ( )
Here is the call graph for this function:
Here is the caller graph for this function:

◆ toString() [1/2]

toString ( )
Here is the caller graph for this function:

◆ toString() [2/2]

toString ( )

◆ validate()

validate (   $start = 0,
  $end = 0 
)
Here is the caller graph for this function:

Field Documentation

◆ $author_id

$author_id = ''

◆ $chdate

$chdate = 0

◆ $content

$content = ''

◆ $date

$date = 0

◆ $date_typ

$date_typ = 1

◆ $end_time

$end_time = 0

◆ $ex_termin

$ex_termin = false

◆ $issues

$issues = NULL

◆ $messages

$messages = NULL

◆ $metadate_id

$metadate_id = ''

◆ $mkdate

$mkdate = 0

◆ $orig_ex

$orig_ex = false

◆ $range_id

$range_id = ''

◆ $raum

$raum = ''

◆ $related_groups

$related_groups = array()

◆ $related_persons

$related_persons = array()

◆ $request_id

$request_id = NULL

◆ $requestData

$requestData = NULL

◆ $resource_id

$resource_id = ''

◆ $room_request

$room_request = NULL

◆ $termin_id

$termin_id = ''

◆ $update

$update = false

The documentation for this class was generated from the following files: