Stud.IP  3.4 Revision
ModulesNotification Class Reference
Inheritance diagram for ModulesNotification:
Inheritance graph
Collaboration diagram for ModulesNotification:
Collaboration graph

Public Member Functions

 ModulesNotification ()
 
 getGlobalEnabledNotificationModules ($range)
 
 getAllModules ()
 
 getAllNotificationModules ()
 
 setModuleNotification ($m_array, $range=NULL, $user_id=NULL)
 
 getModuleNotification ($range='sem', $user_id=NULL)
 
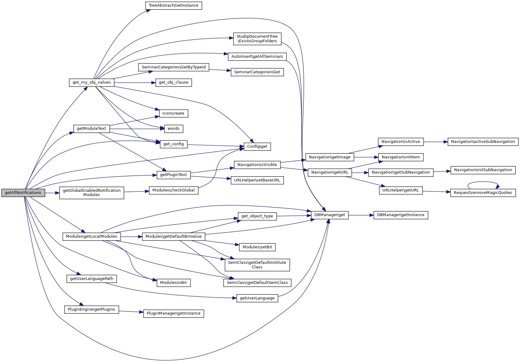
 getAllNotifications ($user_id=NULL)
 
 getPluginText ($plugin, $range_id, $r_data, $m_name)
 
 getModuleText ($m_name, $range_id, $r_data, $range)
 
 generateModulesArrayFromModulesInteger ( $bitmaskint)
 
- Public Member Functions inherited from Modules
 Modules ()
 
 getStatus ($modul, $range_id, $range_type='')
 
 getLocalModules ($range_id, $range_type='', $modules=false, $type=false)
 
 getDefaultBinValue ($range_id, $range_type='', $type=false)
 
 getBin ($range_id, $range_type='')
 
 writeBin ($range_id, $bitmask, $range_type='')
 
 writeDefaultStatus ($range_id, $range_type='')
 
 writeStatus ($modul, $range_id, $value, $range_type='')
 
 checkGlobal ($modul)
 
 checkLocal ($modul, $range_id, $range_type='')
 
 isEnableable ($modul, $range_id, $range_type='')
 
 setBit (&$bitField, $n)
 
 clearBit (&$bitField, $n)
 
 isBit ($bitField, $n)
 

Data Fields

 $registered_notification_modules = array()
 
 $subject
 
- Data Fields inherited from Modules
 $registered_modules
 

Member Function Documentation

◆ generateModulesArrayFromModulesInteger()

generateModulesArrayFromModulesInteger (   $bitmaskint)

◆ getAllModules()

getAllModules ( )

◆ getAllNotificationModules()

getAllNotificationModules ( )

◆ getAllNotifications()

getAllNotifications (   $user_id = NULL)
Here is the call graph for this function:

◆ getGlobalEnabledNotificationModules()

getGlobalEnabledNotificationModules (   $range)
Here is the call graph for this function:
Here is the caller graph for this function:

◆ getModuleNotification()

getModuleNotification (   $range = 'sem',
  $user_id = NULL 
)
Here is the call graph for this function:

◆ getModuleText()

getModuleText (   $m_name,
  $range_id,
  $r_data,
  $range 
)
Here is the call graph for this function:
Here is the caller graph for this function:

◆ getPluginText()

getPluginText (   $plugin,
  $range_id,
  $r_data,
  $m_name 
)
Here is the call graph for this function:
Here is the caller graph for this function:

◆ ModulesNotification()

◆ setModuleNotification()

setModuleNotification (   $m_array,
  $range = NULL,
  $user_id = NULL 
)
Here is the call graph for this function:

Field Documentation

◆ $registered_notification_modules

$registered_notification_modules = array()

◆ $subject

$subject

The documentation for this class was generated from the following file: