|
Stud.IP
3.4 Revision
|
Namespaces | |
| namespace | studip_core |
Functions | |
| object_set_visit_module ($type) | |
| object_set_visit ($object_id, $type, $user_id='') | |
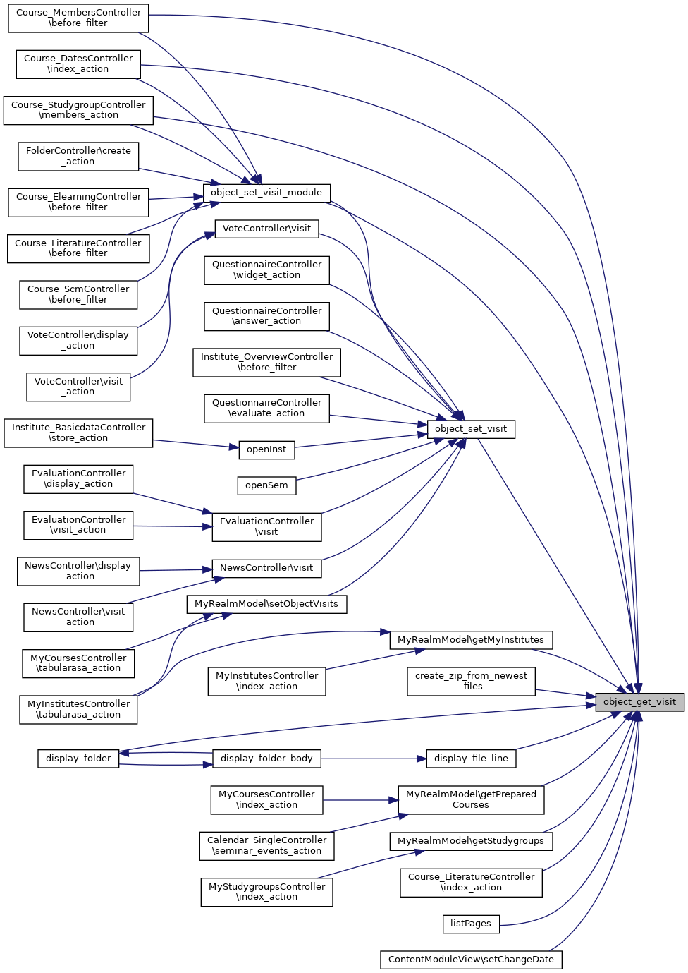
| object_get_visit ($object_id, $type, $mode="last", $open_object_id='', $user_id='', $refresh_cache=false) | |
| object_kill_visits ($user_id, $object_ids=false) | |
| object_add_view ($object_id) | |
| object_kill_views ($object_id) | |
| object_return_views ($object_id) | |
| object_add_view | ( | $object_id | ) |


| object_get_visit | ( | $object_id, | |
| $type, | |||
$mode = "last", |
|||
$open_object_id = '', |
|||
$user_id = '', |
|||
$refresh_cache = false |
|||
| ) |
This function gets the (last) visit time for an object or module. If no information is found, the last visit of the open-object can bes used
| string | the id of the object (i.e. seminar_id, news_id, vote_id) |
| string | the type of visited object or module (i.e. news, documents, wiki - see /lib/classes/Modules.class.php for definitions OR sem/inst, if the visit for the whole seminar was saved) |
| string | the return-mode: 'last' for the last visit, other for actual-visit |
| string | the user who visited the object - if not given, the actual user is used |
| string | the id of an open-object (seminar or inst), to gather information for last visit from the visit of the whole open-object |


| object_kill_views | ( | $object_id | ) |


| object_kill_visits | ( | $user_id, | |
$object_ids = false |
|||
| ) |


| object_return_views | ( | $object_id | ) |

| object_set_visit | ( | $object_id, | |
| $type, | |||
$user_id = '' |
|||
| ) |
This function saves the actual time as last visitdate for the given object, user and type
| string | the id of the object (i.e. seminar_id, news_id, vote_id) |
| string | the type of visited object or module (i.e. news, documents, wiki - see /lib/classes/Modules.class.php for definitions) |
| string | the user who visited the object - if not given, the actual user is used |


| object_set_visit_module | ( | $type | ) |

