Stud.IP  3.4 Revision
ShowToolsRequests Class Reference
Collaboration diagram for ShowToolsRequests:
Collaboration graph

Public Member Functions

 ShowToolsRequests ($semester_id, $resolve_requests_no_time=null, $sem_type=null, $faculty=null, $tagged=null)
 
 getMyOpenSemRequests ()
 
 getMyOpenNoTimeRequests ()
 
 getMyOpenResRequests ()
 
 getMyOpenRequests ()
 
 restoreOpenRequests ()
 
 getMyRequestedRooms ()
 
 selectSemInstituteNames ($inst_id)
 
 selectDates ($seminar_id, $termin_id='')
 
 showToolStart ()
 
 showRequestList ()
 
 showRequest ($request_id)
 
 showGroupOverlapStatus ($overlaps, $events_count, $overlap_events_count, $group_dates)
 
 showOverlapStatus ($overlaps, $events_count, $overlap_events_count)
 

Data Fields

 $cssSw
 
 $requests
 
 $semester_id
 
 $show_requests_no_time = false
 
 $sem_type
 
 $faculty
 
 $tagged
 

Member Function Documentation

◆ getMyOpenNoTimeRequests()

getMyOpenNoTimeRequests ( )
Here is the call graph for this function:
Here is the caller graph for this function:

◆ getMyOpenRequests()

getMyOpenRequests ( )
Here is the call graph for this function:
Here is the caller graph for this function:

◆ getMyOpenResRequests()

getMyOpenResRequests ( )
Here is the call graph for this function:
Here is the caller graph for this function:

◆ getMyOpenSemRequests()

getMyOpenSemRequests ( )
Here is the call graph for this function:
Here is the caller graph for this function:

◆ getMyRequestedRooms()

getMyRequestedRooms ( )
Here is the call graph for this function:
Here is the caller graph for this function:

◆ restoreOpenRequests()

restoreOpenRequests ( )
Here is the call graph for this function:
Here is the caller graph for this function:

◆ selectDates()

selectDates (   $seminar_id,
  $termin_id = '' 
)
Here is the call graph for this function:

◆ selectSemInstituteNames()

selectSemInstituteNames (   $inst_id)
Here is the call graph for this function:
Here is the caller graph for this function:

◆ showGroupOverlapStatus()

showGroupOverlapStatus (   $overlaps,
  $events_count,
  $overlap_events_count,
  $group_dates 
)
Parameters
$overlaps
$events_count
$overlap_events_count
$group_dates
Here is the call graph for this function:
Here is the caller graph for this function:

◆ showOverlapStatus()

showOverlapStatus (   $overlaps,
  $events_count,
  $overlap_events_count 
)
Here is the call graph for this function:
Here is the caller graph for this function:

◆ showRequest()

showRequest (   $request_id)
Parameters
$request_id
Here is the call graph for this function:

◆ showRequestList()

showRequestList ( )
Here is the call graph for this function:

◆ ShowToolsRequests()

ShowToolsRequests (   $semester_id,
  $resolve_requests_no_time = null,
  $sem_type = null,
  $faculty = null,
  $tagged = null 
)
Here is the call graph for this function:

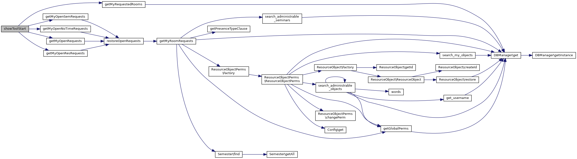
◆ showToolStart()

showToolStart ( )
Here is the call graph for this function:

Field Documentation

◆ $cssSw

$cssSw

◆ $faculty

$faculty

◆ $requests

$requests

◆ $sem_type

$sem_type

◆ $semester_id

$semester_id

◆ $show_requests_no_time

$show_requests_no_time = false

◆ $tagged

$tagged

The documentation for this class was generated from the following file: