|
Stud.IP
3.4 Revision
|


Public Member Functions | |
| before_filter (&$action, &$args) | |
| index_action () | |
| info_action ($request_id) | |
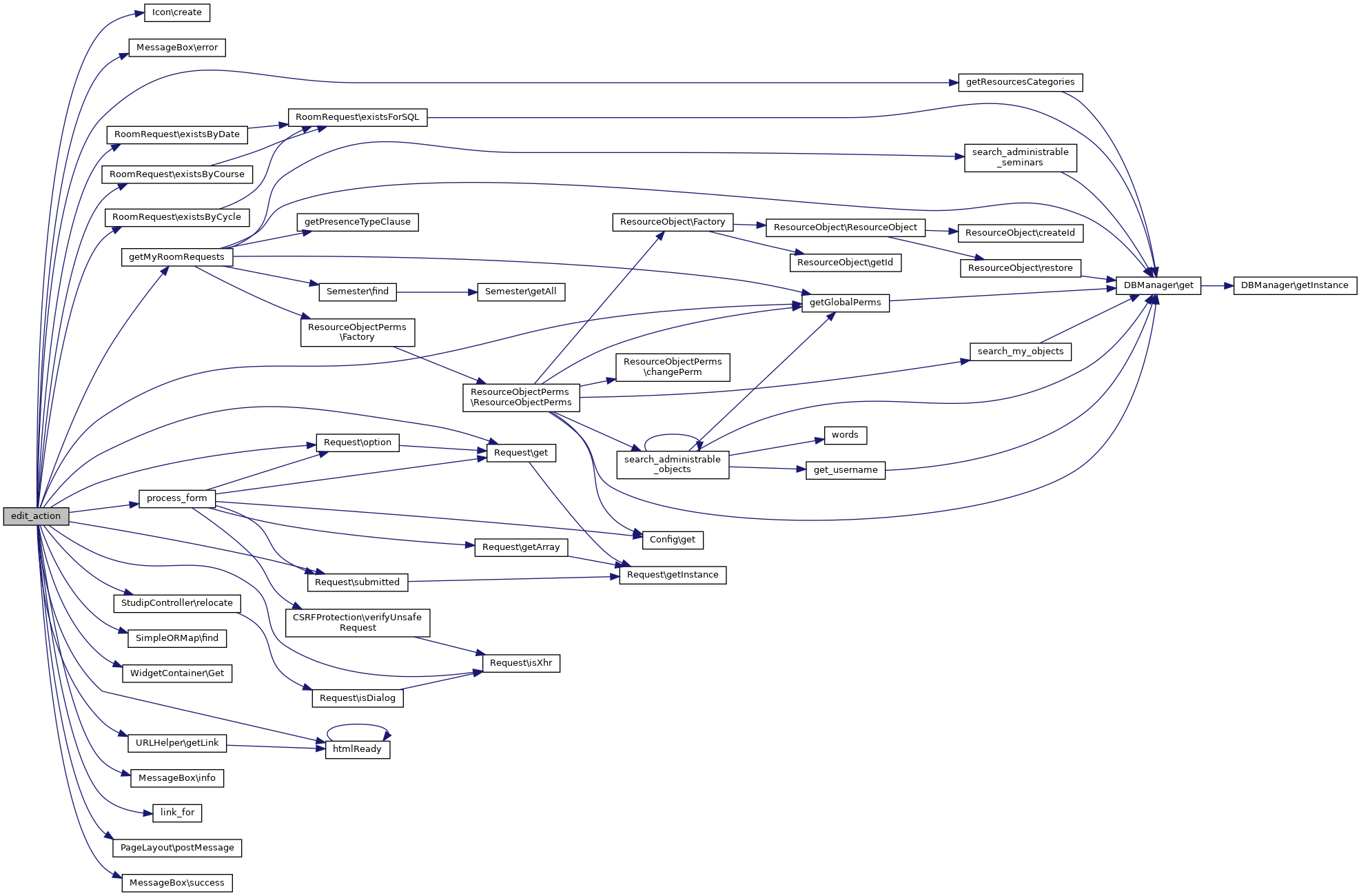
| edit_action () | |
| new_action () | |
| delete_action () | |
| link_for ($to='', $params=array()) | |
Public Member Functions inherited from StudipController | |
| before_filter (&$action, &$args) | |
| perform ($unconsumed_path) | |
| after_filter ($action, $args) | |
| validate_args (&$args, $types=NULL) | |
| url_for ($to='') | |
| link_for ($to='') | |
| relocate ($to) | |
| rescue ($exception) | |
| setInfoBoxImage ($image) | |
| addToInfobox ($category, $text, $icon='blank.gif') | |
| render_json ($data) | |
| relay ($to_uri) | |
| perform_relayed ($unconsumed) | |
| render_template_as_string ($template, $layout=null) | |
Static Public Member Functions | |
| static | process_form ($request, $admission_turnout=null) |
Protected Attributes | |
| $utf8decode_xhr = true | |
Protected Attributes inherited from AuthenticatedController | |
| $with_session = true | |
| $allow_nobody = false | |
Protected Attributes inherited from StudipController | |
| $with_session = false | |
| $allow_nobody = true | |
| $encoding = "windows-1252" | |
| $utf8decode_xhr = false | |
Additional Inherited Members | |
Protected Member Functions inherited from StudipController | |
| populateInfobox () | |
| before_filter | ( | & | $action, |
| & | $args | ||
| ) |
Common tasks for all actions
| String | $action | Called action |
| Array | $args | Possible arguments |
Reimplemented from StudipController.

| delete_action | ( | ) |
delete one room request

| edit_action | ( | ) |
edit one room requests

| index_action | ( | ) |
Display the list of room requests

| info_action | ( | $request_id | ) |
Show information about a request
| String | $request_id | Id of the request |

| link_for | ( | $to = '', |
|
$params = array() |
|||
| ) |
Specialized link_for for this controller's actions.
| String | $to | Target location (optional, defaults to current action) |
| Array | $params | Optional additional parameters (defaults to none) |

| new_action | ( | ) |
create a new room requests

|
static |
handle common tasks for the romm request form (set properties, searching etc.)


|
protected |