|
Stud.IP
3.4 Revision
|


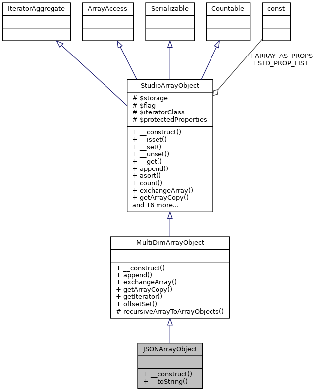
Public Member Functions | |
| __construct ($input) | |
| __toString () | |
Public Member Functions inherited from MultiDimArrayObject | |
| __construct ($input=array(), $flags=self::STD_PROP_LIST, $iteratorClass='ArrayIterator') | |
| append ($value) | |
| exchangeArray ($data) | |
| getArrayCopy () | |
| getIterator () | |
| offsetSet ($key, $value) | |
Public Member Functions inherited from StudipArrayObject | |
| __construct ($input=array(), $flags=self::STD_PROP_LIST, $iteratorClass='ArrayIterator') | |
| __isset ($key) | |
| __set ($key, $value) | |
| __unset ($key) | |
| __get ($key) | |
| append ($value) | |
| asort () | |
| count () | |
| exchangeArray ($data) | |
| getArrayCopy () | |
| getFlags () | |
| getIterator () | |
| getIteratorClass () | |
| ksort () | |
| natcasesort () | |
| natsort () | |
| offsetExists ($key) | |
| offsetGet ($key) | |
| offsetSet ($key, $value) | |
| offsetUnset ($key) | |
| serialize () | |
| setFlags ($flags) | |
| setIteratorClass ($class) | |
| uasort ($function) | |
| uksort ($function) | |
| unserialize ($data) | |
Additional Inherited Members | |
Data Fields inherited from StudipArrayObject | |
| const | STD_PROP_LIST = 1 |
| const | ARRAY_AS_PROPS = 2 |
Protected Member Functions inherited from MultiDimArrayObject | |
| recursiveArrayToArrayObjects ($data) | |
Protected Attributes inherited from StudipArrayObject | |
| $storage | |
| $flag | |
| $iteratorClass | |
| $protectedProperties | |
This class works like an array. The internal array is constructed from a a json string When used in an string context, it is automatically converted to a json string utf8 de and encoding is done
This program is free software; you can redistribute it and/or modify it under the terms of the GNU General Public License as published by the Free Software Foundation; either version 2 of the License, or (at your option) any later version.
| __construct | ( | $input | ) |
Construct an array object from a json string
| string | $input | a json string |

| __toString | ( | ) |
magic method for use of object in string context
