Stud.IP  3.4 Revision
ShowList Class Reference
Inheritance diagram for ShowList:
Inheritance graph
Collaboration diagram for ShowList:
Collaboration graph

Public Member Functions

 ShowList ()
 
 setRecurseLevels ($levels)
 
 setAdminButtons ($value)
 
 setSimpleList ($value)
 
 setViewHiearchyLevels ($mode)
 
 showListObject ($resource_id, $admin_buttons=FALSE)
 
 showListObjects ($start_id='', $level=0, $result_count=0)
 
 showRangeList ($range_id)
 
 showSearchList ($search_array, $check_assigns=FALSE)
 
 getResourcesSearchRange ($resource_id)
 
- Public Member Functions inherited from ShowTreeRow
 ShowRow ($icon, $link, $titel, $zusatz, $level='', $lines='', $weitere, $new=FALSE, $open="close", $content=FALSE, $edit='', $breite="99%")
 

Data Fields

 $db
 
 $db2
 
 $recurse_levels
 
 $supress_hierachy_levels
 
 $admin_buttons
 

Member Function Documentation

◆ getResourcesSearchRange()

getResourcesSearchRange (   $resource_id)
Here is the call graph for this function:
Here is the caller graph for this function:

◆ setAdminButtons()

setAdminButtons (   $value)

◆ setRecurseLevels()

setRecurseLevels (   $levels)
Here is the caller graph for this function:

◆ setSimpleList()

setSimpleList (   $value)

◆ setViewHiearchyLevels()

setViewHiearchyLevels (   $mode)

◆ ShowList()

ShowList ( )

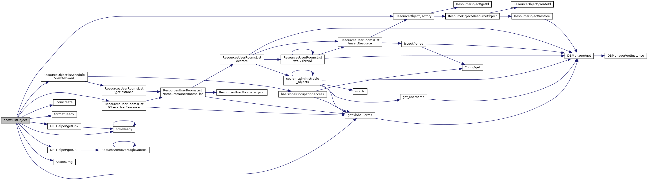
◆ showListObject()

showListObject (   $resource_id,
  $admin_buttons = FALSE 
)
Here is the call graph for this function:
Here is the caller graph for this function:

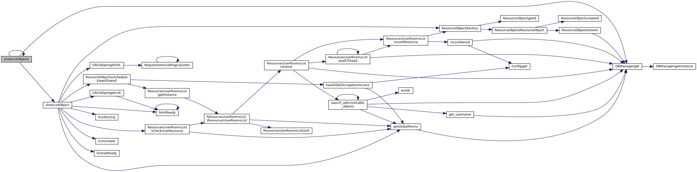
◆ showListObjects()

showListObjects (   $start_id = '',
  $level = 0,
  $result_count = 0 
)
Here is the call graph for this function:
Here is the caller graph for this function:

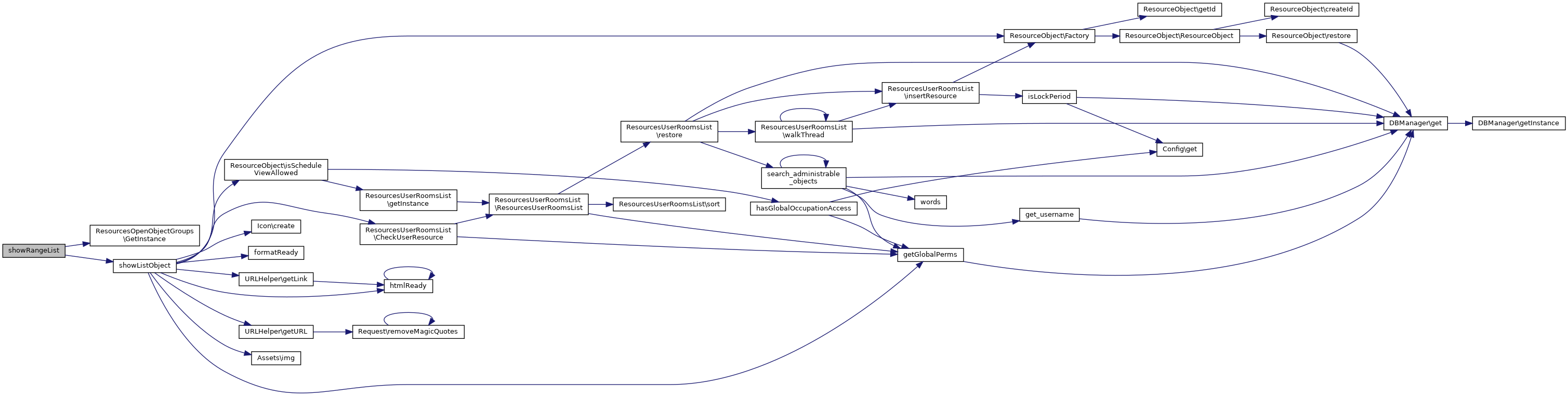
◆ showRangeList()

showRangeList (   $range_id)
Here is the call graph for this function:

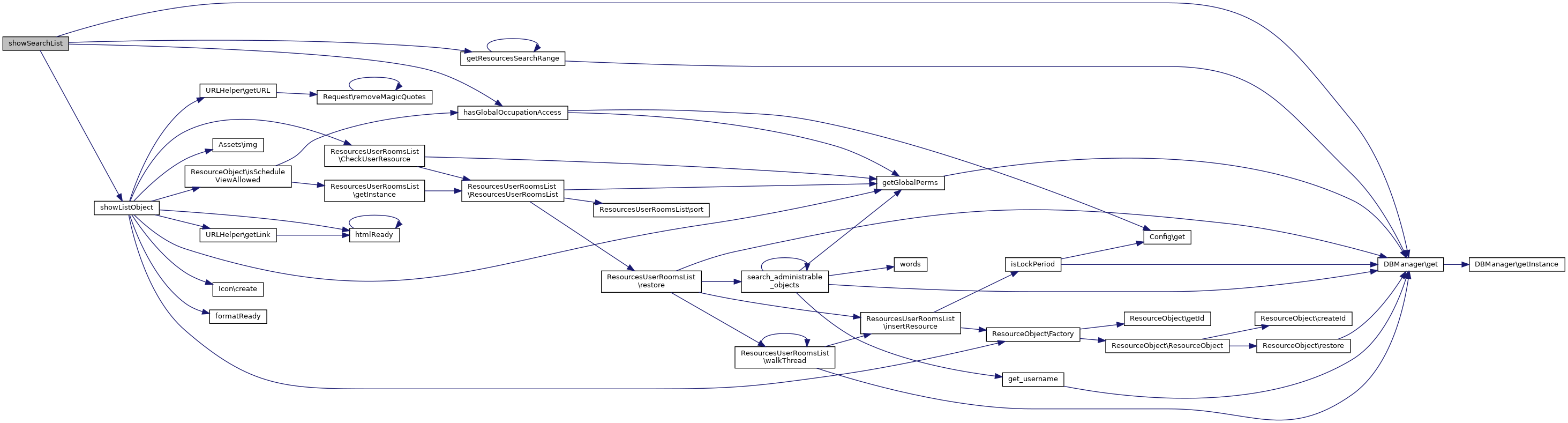
◆ showSearchList()

showSearchList (   $search_array,
  $check_assigns = FALSE 
)
Here is the call graph for this function:

Field Documentation

◆ $admin_buttons

$admin_buttons

◆ $db

$db

◆ $db2

$db2

◆ $recurse_levels

$recurse_levels

◆ $supress_hierachy_levels

$supress_hierachy_levels

The documentation for this class was generated from the following file: