Stud.IP  3.4 Revision
Course_TimesroomsController Class Reference
Inheritance diagram for Course_TimesroomsController:
Inheritance graph
Collaboration diagram for Course_TimesroomsController:
Collaboration graph

Public Member Functions

 before_filter (&$action, &$args)
 
 index_action ()
 
 editSemester_action ()
 
 editDate_action ($termin_id)
 
 saveDate_action ($termin_id)
 
 createSingleDate_action ()
 
 saveSingleDate_action ()
 
 deleteSingle_action ($termin_id, $sub_cmd='delete')
 
 undeleteSingle_action ($termin_id)
 
 stack_action ($cycle_id='')
 
 saveStack_action ($cycle_id='')
 
 createCycle_action ($cycle_id=null)
 
 saveCycle_action ()
 
 editCycle_action ($cycle_id)
 
 deleteCycle_action ($cycle_id)
 
 cancel_action ($termin_id)
 
 saveComment_action ($termin_id)
 
 setSemester_action ()
 
 getNewEndOffset ($cycle, $old_start_weeks, $new_start_weeks)
 
 redirect ($to)
 
 relocate ($to)
 
- Public Member Functions inherited from StudipController
 before_filter (&$action, &$args)
 
 perform ($unconsumed_path)
 
 after_filter ($action, $args)
 
 validate_args (&$args, $types=NULL)
 
 url_for ($to='')
 
 link_for ($to='')
 
 relocate ($to)
 
 rescue ($exception)
 
 setInfoBoxImage ($image)
 
 addToInfobox ($category, $text, $icon='blank.gif')
 
 render_json ($data)
 
 relay ($to_uri)
 
 perform_relayed ($unconsumed)
 
 render_template_as_string ($template, $layout=null)
 

Protected Attributes

 $utf8decode_xhr = true
 
- Protected Attributes inherited from AuthenticatedController
 $with_session = true
 
 $allow_nobody = false
 
- Protected Attributes inherited from StudipController
 $with_session = false
 
 $allow_nobody = true
 
 $encoding = "windows-1252"
 
 $utf8decode_xhr = false
 

Additional Inherited Members

- Protected Member Functions inherited from StudipController
 populateInfobox ()
 

Detailed Description

Author
David Siegfried david.nosp@m..sie.nosp@m.gfrie.nosp@m.d@un.nosp@m.i-vec.nosp@m.hta..nosp@m.de @license GPL2 or any later version
Since
3.4

Member Function Documentation

◆ before_filter()

before_filter ( $action,
$args 
)

Common actions before any other action

Parameters
String$actionAction to be executed
Array$argsArguments passed to the action
Exceptions
Trails_Exceptionwhen either no course was found or the user may not access this area

Reimplemented from StudipController.

Here is the call graph for this function:

◆ cancel_action()

cancel_action (   $termin_id)

Add information to canceled / holiday date

Parameters
String$termin_idId of the date
Here is the call graph for this function:

◆ createCycle_action()

createCycle_action (   $cycle_id = null)

Creates a cycle.

Parameters
String$cycle_idId of the cycle to be created (optional)
Here is the call graph for this function:

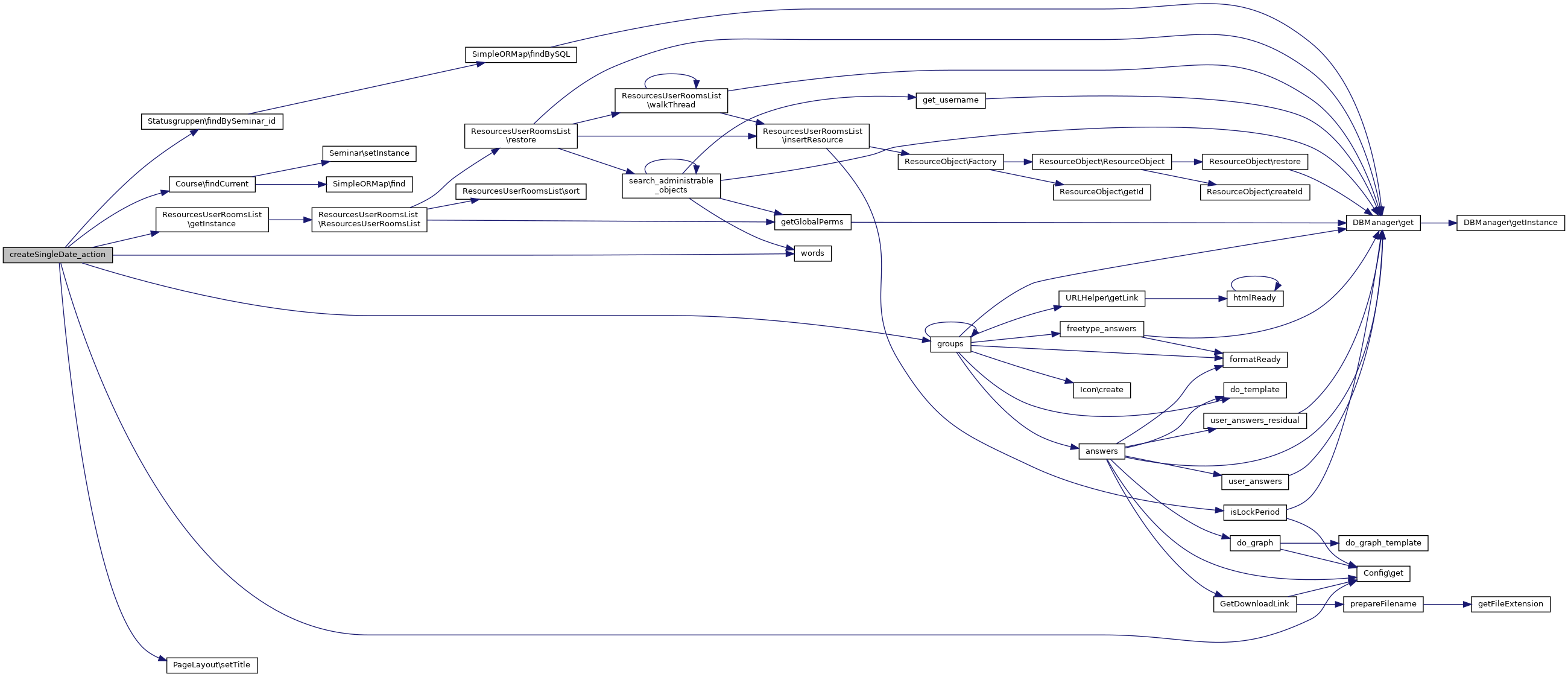
◆ createSingleDate_action()

createSingleDate_action ( )

Create Single Date

Here is the call graph for this function:

◆ deleteCycle_action()

deleteCycle_action (   $cycle_id)

Deletes a cycle

Parameters
String$cycle_idId of the cycle to be deleted
Here is the call graph for this function:

◆ deleteSingle_action()

deleteSingle_action (   $termin_id,
  $sub_cmd = 'delete' 
)

Removes a single date

Parameters
String$termin_idId of the date
String$sub_cmdSub command to be executed
Here is the call graph for this function:

◆ editCycle_action()

editCycle_action (   $cycle_id)

Edits a cycle

Parameters
String$cycle_idId of the cycle to be edited
Here is the call graph for this function:

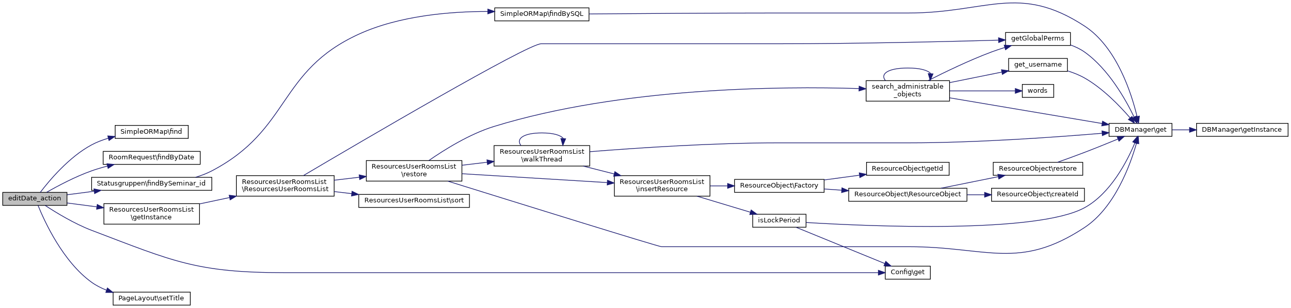
◆ editDate_action()

editDate_action (   $termin_id)

Primary function to edit date-informations

Parameters
$termin_id
null$metadate_id
Here is the call graph for this function:

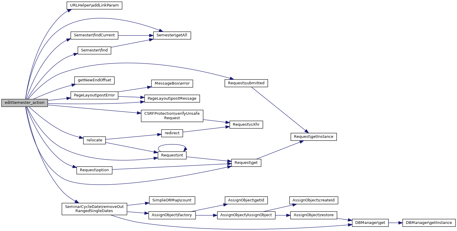
◆ editSemester_action()

editSemester_action ( )

Edit the start-semester of a course

Exceptions
Trails_DoubleRenderError
Here is the call graph for this function:

◆ getNewEndOffset()

getNewEndOffset (   $cycle,
  $old_start_weeks,
  $new_start_weeks 
)

Calculates new end_offset value for given SeminarCycleDate Object

Parameters
objectof SeminarCycleDate
array
array
Returns
int
Here is the caller graph for this function:

◆ index_action()

index_action ( )

Displays the times and rooms of a course

Parameters
mixed$course_idId of the course (optional, defaults to globally selected)
Here is the call graph for this function:

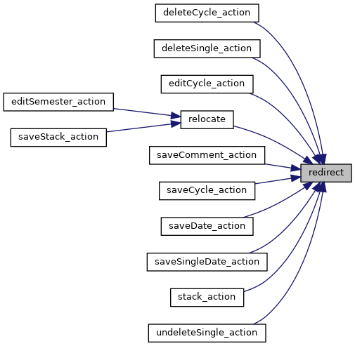
◆ redirect()

redirect (   $to)

Redirects to another location.

Parameters
String$toNew location
Here is the call graph for this function:
Here is the caller graph for this function:

◆ relocate()

relocate (   $to)

Relocstes to another location if not from dialog

Parameters
String$toNew location

Reimplemented from StudipController.

Here is the call graph for this function:
Here is the caller graph for this function:

◆ saveComment_action()

saveComment_action (   $termin_id)

Saves a comment for a given date.

Parameters
String$termin_idId of the date
Here is the call graph for this function:

◆ saveCycle_action()

saveCycle_action ( )

Saves a cycle

Here is the call graph for this function:

◆ saveDate_action()

saveDate_action (   $termin_id)

Save date-information

Parameters
$termin_id
Exceptions
Trails_DoubleRenderError
Here is the call graph for this function:

◆ saveSingleDate_action()

saveSingleDate_action ( )

Save Single Date

Exceptions
Trails_DoubleRenderError
Here is the call graph for this function:

◆ saveStack_action()

saveStack_action (   $cycle_id = '')

Saves a stack/cycle.

Parameters
String$cycle_idId of the cycle to be saved.
Here is the call graph for this function:

◆ setSemester_action()

setSemester_action ( )

Sets the start semester for the given course.

◆ stack_action()

stack_action (   $cycle_id = '')

Performs a stack action defined by url parameter method.

Parameters
String$cycle_idId of the cycle the action should be performed upon
Here is the call graph for this function:

◆ undeleteSingle_action()

undeleteSingle_action (   $termin_id)

Restores a previously removed date.

Parameters
String$termin_idId of the previously removed date
Here is the call graph for this function:

Field Documentation

◆ $utf8decode_xhr

$utf8decode_xhr = true
protected

The documentation for this class was generated from the following file: