|
Stud.IP
3.4 Revision
|
Namespaces | |
| namespace | news |
Functions | |
| delete_comments ($delete_comments_array='') | |
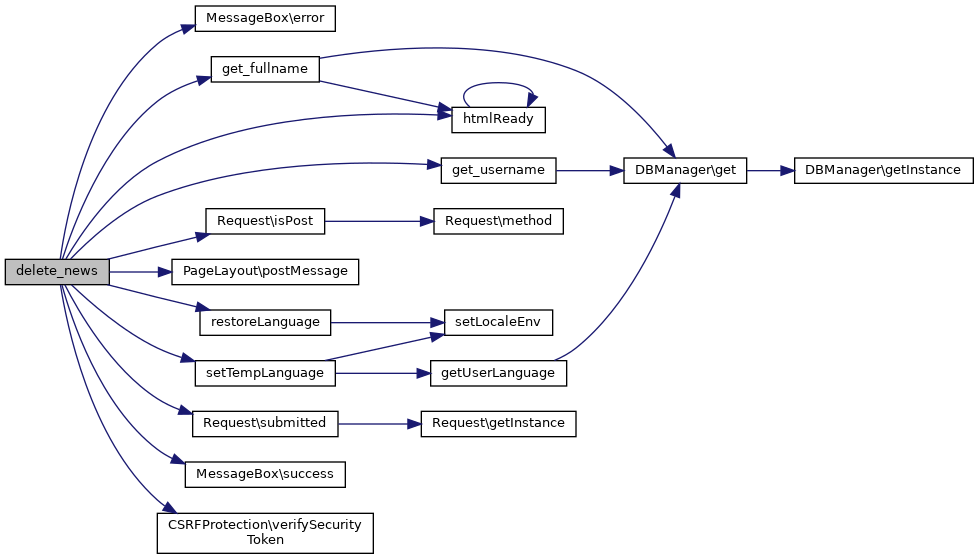
| delete_news ($delete_news_array) | |
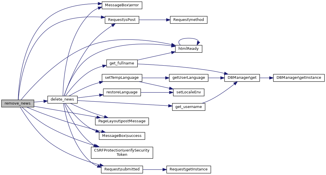
| remove_news ($remove_array) | |
| show_rss_news ($range_id, $type) | |
| delete_comments | ( | $delete_comments_array = '' | ) |
generates proper text for confirmation question and deletes comments
| mixed | $comment_id | (single or array) |


| delete_news | ( | $delete_news_array | ) |
generates proper text for confirmation question and deletes news
| mixed | $delete_news_array | (single id or array) |


| remove_news | ( | $remove_array | ) |
generates proper text for confirmation question and removes range_id from news
| $remove_array | array with $news_id as key and array of range_ids as value | |
| string | $range_id |


| show_rss_news | ( | $range_id, | |
| $type | |||
| ) |
| unknown_type | $range_id | |
| unknown_type | $type |
