Stud.IP  3.4 Revision
Avatar Class Reference
Inheritance diagram for Avatar:
Inheritance graph
Collaboration diagram for Avatar:
Collaboration graph

Public Member Functions

 getAvatarDirectoryUrl ()
 
 getAvatarDirectoryPath ()
 
 getCustomAvatarUrl ($size, $ext='png')
 
 getCustomAvatarPath ($size, $ext='png', $retina=false)
 
 getFilename ($size, $ext='png')
 
 getURL ($size, $ext='png')
 
 is_customized ()
 
 getImageTag ($size=Avatar::MEDIUM, $opt=array())
 
 createFromUpload ($userfile)
 
 createFrom ($filename)
 
 reset ()
 
 getDimension ($size)
 
 getDefaultTitle ()
 

Static Public Member Functions

static getAvatar ($user_id, $username=NULL)
 
static getNobody ()
 
static error_handler ($errno, $errstr, $errfile, $errline)
 

Data Fields

const ORIGINAL = 'original'
 
const NORMAL = 'normal'
 
const MEDIUM = 'medium'
 
const SMALL = 'small'
 
const MAX_FILE_SIZE = 716800
 
const NOBODY = 'nobody'
 

Protected Member Functions

 __construct ($user_id, $username=NULL)
 
 getCssClass ($size)
 
 checkAvatarVisibility ()
 

Protected Attributes

 $user_id
 
 $username
 

Constructor & Destructor Documentation

◆ __construct()

__construct (   $user_id,
  $username = NULL 
)
protected

Constructs a new Avatar object belonging to a user with the given id.

Parameters
stringthe user's id
stringthe user's username (optional)
Returns
void

Member Function Documentation

◆ checkAvatarVisibility()

checkAvatarVisibility ( )
protected

Return if avatar is visible to the current user. Also set the user_id of avatar to nobody if not visible to current user.

Returns
boolean: true if visible

Reimplemented in CourseAvatar, and InstituteAvatar.

Here is the call graph for this function:
Here is the caller graph for this function:

◆ createFrom()

createFrom (   $filename)

Creates thumbnails from an image.

Parameters
stringfilename of the image to create thumbnails from
Returns
void
Here is the call graph for this function:
Here is the caller graph for this function:

◆ createFromUpload()

createFromUpload (   $userfile)

Creates all the different sized thumbnails for an uploaded file.

Parameters
stringthe key of the uploaded file, see documentation about $_FILES
Returns
void
Exceptions
severalExceptions if the uploaded file does not satisfy the requirements
Here is the call graph for this function:

◆ error_handler()

static error_handler (   $errno,
  $errstr,
  $errfile,
  $errline 
)
static

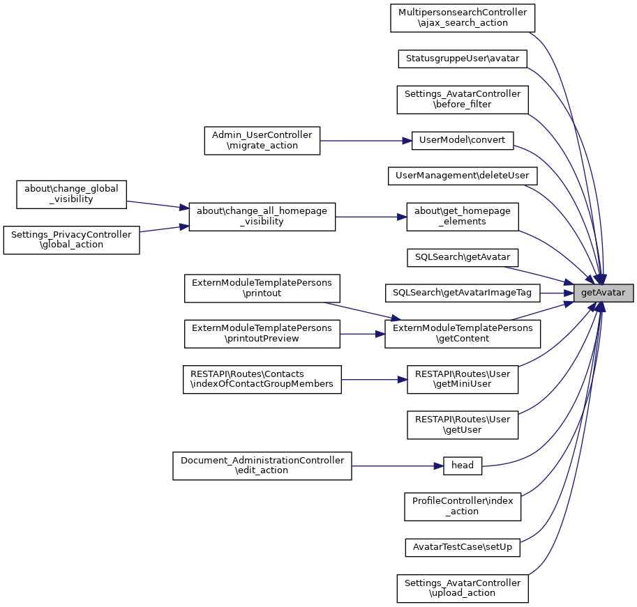
◆ getAvatar()

static getAvatar (   $user_id,
  $username = NULL 
)
static

Returns an avatar object of the appropriate class.

Parameters
stringthe user's id
stringthe user's username (optional)
Returns
mixed the user's avatar.
Here is the caller graph for this function:

◆ getAvatarDirectoryPath()

getAvatarDirectoryPath ( )

Reimplemented in CourseAvatar, and InstituteAvatar.

Here is the caller graph for this function:

◆ getAvatarDirectoryUrl()

getAvatarDirectoryUrl ( )

Reimplemented in CourseAvatar, and InstituteAvatar.

Here is the caller graph for this function:

◆ getCssClass()

getCssClass (   $size)
protected

Returns the CSS class to use for this avatar image.

Parameters
stringone of the constants Avatar::(NORMAL|MEDIUM|SMALL)
Returns
string CSS class to use for the avatar

Reimplemented in CourseAvatar.

Here is the call graph for this function:
Here is the caller graph for this function:

◆ getCustomAvatarPath()

getCustomAvatarPath (   $size,
  $ext = 'png',
  $retina = false 
)
Here is the call graph for this function:
Here is the caller graph for this function:

◆ getCustomAvatarUrl()

getCustomAvatarUrl (   $size,
  $ext = 'png' 
)
Here is the call graph for this function:
Here is the caller graph for this function:

◆ getDefaultTitle()

getDefaultTitle ( )

Return the default title of the avatar.

Returns
string the default title

Reimplemented in CourseAvatar, and InstituteAvatar.

Here is the call graph for this function:
Here is the caller graph for this function:

◆ getDimension()

getDimension (   $size)

Return the dimension of a size

Parameters
stringthe dimension of a size
Returns
array a tupel of integers [width, height]

◆ getFilename()

getFilename (   $size,
  $ext = 'png' 
)

Returns the file name of a user's avatar.

Parameters
stringone of the constants Avatar::(NORMAL|MEDIUM|SMALL)
stringan optional extension of the avatar
Returns
string the absolute file path to the avatar
Here is the call graph for this function:

◆ getImageTag()

getImageTag (   $size = Avatar::MEDIUM,
  $opt = array() 
)

Constructs a desired HTML image tag for an Avatar. Additional html attributes may also be specified using the $opt parameter.

Parameters
stringone of the constants Avatar::(NORMAL|MEDIUM|SMALL)
arrayarray of attributes to add to the HTML image tag
Returns
string returns the HTML image tag
Here is the call graph for this function:

◆ getNobody()

static getNobody ( )
static

Returns an avatar object for "nobody".

Returns
mixed the user's avatar.

Reimplemented in CourseAvatar, InstituteAvatar, and StudygroupAvatar.

Here is the caller graph for this function:

◆ getURL()

getURL (   $size,
  $ext = 'png' 
)

Returns the URL of a user's picture.

Parameters
stringone of the constants Avatar::(NORMAL|MEDIUM|SMALL)
stringan optional extension of the user's picture
Returns
string the URL to the user's picture
Here is the call graph for this function:
Here is the caller graph for this function:

◆ is_customized()

is_customized ( )

Returns whether a user has uploaded a custom picture.

Returns
boolean returns TRUE if the user customized her picture, FALSE otherwise.
Here is the call graph for this function:
Here is the caller graph for this function:

◆ reset()

reset ( )

Removes all uploaded pictures of a user.

Returns
void
Here is the call graph for this function:

Field Documentation

◆ $user_id

$user_id
protected

◆ $username

$username
protected

◆ MAX_FILE_SIZE

const MAX_FILE_SIZE = 716800

This constant represents the maximal size of a user picture in bytes.

◆ MEDIUM

const MEDIUM = 'medium'

This constant stands for a medium size of a user picture.

◆ NOBODY

const NOBODY = 'nobody'

This constant holds the username and ID of the "nobody" avatar.

◆ NORMAL

const NORMAL = 'normal'

This constant stands for the maximal size of a user picture.

◆ ORIGINAL

const ORIGINAL = 'original'

This constant stands for the maximal size of a user picture.

◆ SMALL

const SMALL = 'small'

This constant stands for an icon size of a user picture.


The documentation for this class was generated from the following file: