|
Stud.IP
3.4 Revision
|


Public Member Functions | |
| before_filter (&$action, &$args) | |
| index_action ($days=false) | |
| new_entry_action () | |
| addEntry_action ( $id=false) | |
| entry_action ($id=false, $cycle_id=false) | |
| entryajax_action ($id, $cycle_id=false) | |
| groupedentry_action ($start, $end, $seminars, $day) | |
| delete_action ($id) | |
| editseminar_action ($seminar_id, $cycle_id) | |
| addvirtual_action ($seminar_id) | |
| adminbind_action ($seminar_id, $cycle_id, $visible, $ajax=false) | |
| unbind_action ($seminar_id, $cycle_id=false, $ajax=false) | |
| bind_action ($seminar_id, $cycle_id, $ajax=false) | |
| settings_action () | |
| storesettings_action ($start_hour=false, $end_hour=false, $days=false, $semester_id=false) | |
Public Member Functions inherited from StudipController | |
| before_filter (&$action, &$args) | |
| perform ($unconsumed_path) | |
| after_filter ($action, $args) | |
| validate_args (&$args, $types=NULL) | |
| url_for ($to='') | |
| link_for ($to='') | |
| relocate ($to) | |
| rescue ($exception) | |
| setInfoBoxImage ($image) | |
| addToInfobox ($category, $text, $icon='blank.gif') | |
| render_json ($data) | |
| relay ($to_uri) | |
| perform_relayed ($unconsumed) | |
| render_template_as_string ($template, $layout=null) | |
Additional Inherited Members | |
Protected Member Functions inherited from StudipController | |
| populateInfobox () | |
Protected Attributes inherited from AuthenticatedController | |
| $with_session = true | |
| $allow_nobody = false | |
Protected Attributes inherited from StudipController | |
| $with_session = false | |
| $allow_nobody = true | |
| $encoding = "windows-1252" | |
| $utf8decode_xhr = false | |
Personal schedule controller.
| addEntry_action | ( | $id = false | ) |
this action is called whenever a new entry shall be modified or added to the schedule
| string | $id | optional, if id given, the entry with this id is updated |

| addvirtual_action | ( | $seminar_id | ) |
Adds the appointments of a course to your schedule.
| string | the ID of the course |

| adminbind_action | ( | $seminar_id, | |
| $cycle_id, | |||
| $visible, | |||
$ajax = false |
|||
| ) |
Set the visibility of the course.
| string | the ID of the course |
| string | the ID of the cycle |
| string | visibility; either '1' or '0' |
| string | if you give this optional param, it signals an Ajax request |

| before_filter | ( | & | $action, |
| & | $args | ||
| ) |
Callback function being called before an action is executed. If this function does not return FALSE, the action will be called, otherwise an error will be generated and processing will be aborted. If this function already #rendered or #redirected, further processing of the action is withheld.
| string | Name of the action to perform. |
| array | An array of arguments to the action. |
Reimplemented from StudipController.

| bind_action | ( | $seminar_id, | |
| $cycle_id, | |||
$ajax = false |
|||
| ) |
Show the given appointment.
| string | the ID of the course |
| string | the ID of the cycle |
| string | if you give this optional param, it signals an Ajax request |

| delete_action | ( | $id | ) |
delete the entry of the submitted id (only entry belonging to the current use can be deleted)
| string | $id | the id of the entry to delete |

| editseminar_action | ( | $seminar_id, | |
| $cycle_id | |||
| ) |
store the color-settings for the seminar
| string | $seminar_id |

this action keeps the entry of the submitted_id and enables displaying of the entry-dialog. If no id is submitted, an empty entry_dialog is displayed.
| string | $id | the id of the entry to edit (if any), false otherwise. |

| entryajax_action | ( | $id, | |
$cycle_id = false |
|||
| ) |
Return an HTML fragment containing a form to edit an entry
| string | the ID of a course |
| string | an optional cycle's ID |

| groupedentry_action | ( | $start, | |
| $end, | |||
| $seminars, | |||
| $day | |||
| ) |
Returns an HTML fragment of a grouped entry in the schedule of an institute.
| string | $start | the start time of the group, e.g. "1000" |
| string | $end | the end time of the group, e.g. "1200" |
| string | $seminars | the IDs of the courses |
| string | $day | numeric day to show |
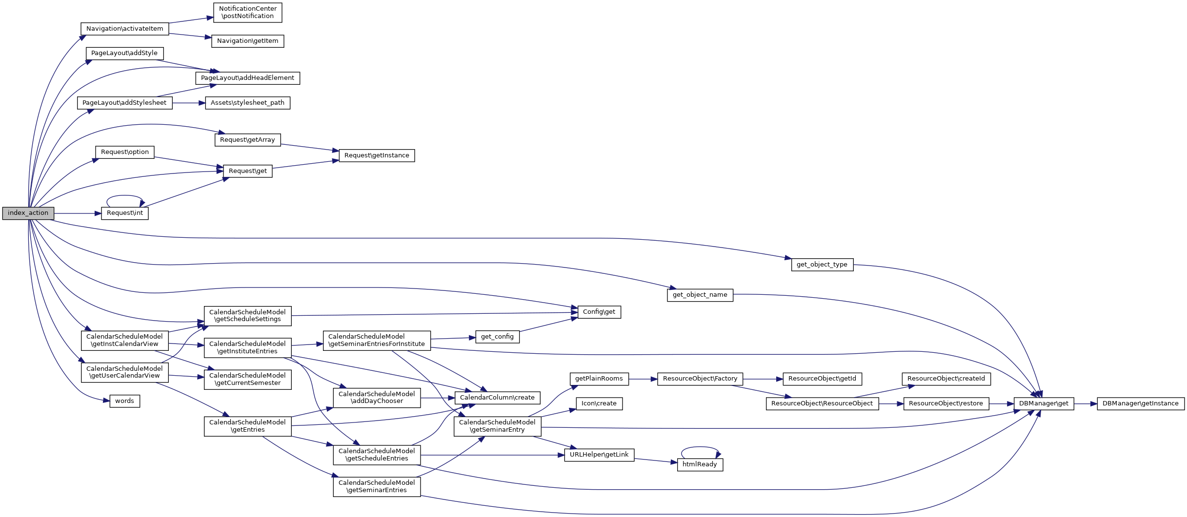
| index_action | ( | $days = false | ) |
this action is the main action of the schedule-controller, setting the environment for the timetable, accepting a comma-separated list of days.
| string | $days | a list of an arbitrary mix of the numbers 0-6, separated with a comma (e.g. 1,2,3,4,5 (for Monday to Friday, the default)) |

| new_entry_action | ( | ) |

| settings_action | ( | ) |
Show the settings' form.

| storesettings_action | ( | $start_hour = false, |
|
$end_hour = false, |
|||
$days = false, |
|||
$semester_id = false |
|||
| ) |
Store the settings
| string | the start time of the calendar to show, e.g. "1000" |
| string | the end time of the calendar to show, e.g. "1200" |
| string | the days to show |
| string | the ID of the semester |

Hide the give appointment.
| string | the ID of the course |
| string | the ID of the cycle |
| string | if you give this optional param, it signals an Ajax request |
